Suppr超能文献

鞭毛在肿瘤微环境中激活鞭毛蛋白/TLR5信号传导,从而赋予抗肿瘤免疫效应。

flagella confer anti-tumor immunological effect activating Flagellin/TLR5 signalling within tumor microenvironment.

作者信息

Chen Jianxiang, Qiao Yiting, Chen Guo, Chang Cunjie, Dong Heng, Tang Bo, Cheng Xiawei, Liu Xiufeng, Hua Zichun

机构信息

School of Life Sciences, Nanjing University, Nanjing 210023, China.

College of Pharmacy, School of Medicine, Hangzhou Normal University, Hangzhou 311100, China.

出版信息

Acta Pharm Sin B. 2021 Oct;11(10):3165-3177. doi: 10.1016/j.apsb.2021.04.019. Epub 2021 May 7.

Abstract

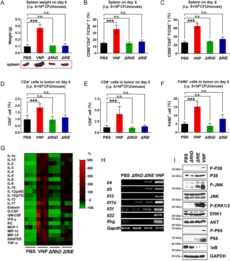
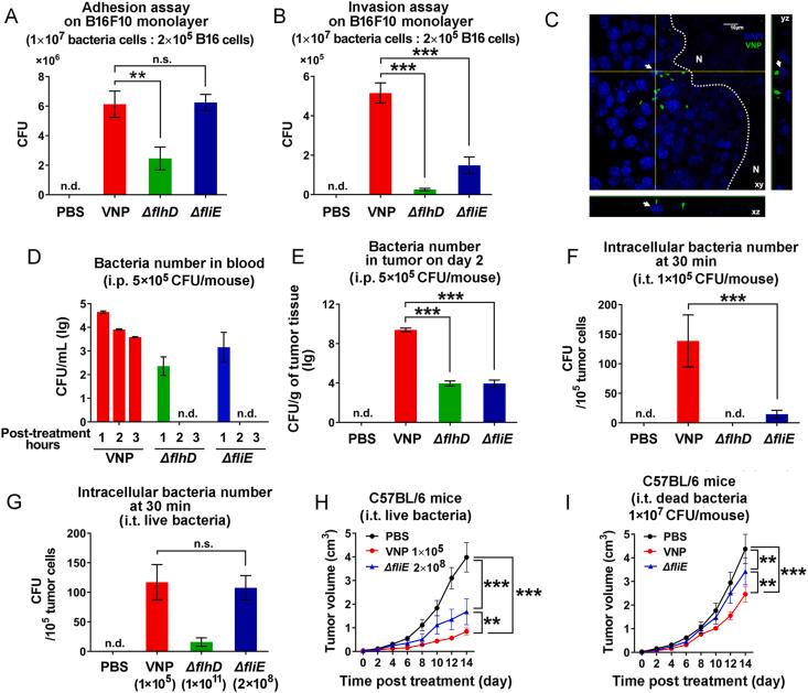
mediated cancer therapy has achieved remarkable anti-tumor effects in experimental animal models, but the detailed mechanism remains unsolved. In this report, the active involvement of the host immune response in this process was confirmed by comparing the tumor-suppressive effects of in immunocompetent and immunodeficient mice bearing melanoma allografts. Since flagella are key inducers of the host immune response during bacterial infection, flagella were genetically disrupted to analyse their involvement in -mediated cancer therapy. The results showed that flagellum-deficient strains failed to induce significant anti-tumor effects, even when more bacteria were administered to offset the difference in invasion efficiency. Flagella mainly activate immune cells Flagellin/Toll-like receptor 5 (TLR5) signalling pathway. Indeed, we showed that exogenous activation of TLR5 signalling by recombinant Flagellin and exogenous expression of TLR5 both enhanced the therapeutic efficacy of flagellum-deficient against melanoma. Our study highlighted the therapeutic value of the interaction between and the host immune response through Flagellin/TLR5 signalling pathway during -mediated cancer therapy, thereby suggesting the potential application of TLR5 agonists in the cancer immune therapy.

摘要

介导的癌症治疗在实验动物模型中已取得显著的抗肿瘤效果,但详细机制仍未解决。在本报告中,通过比较携带黑色素瘤同种异体移植物的免疫健全和免疫缺陷小鼠中[具体物质]的抑瘤效果,证实了宿主免疫反应在这一过程中的积极参与。由于鞭毛是细菌感染期间宿主免疫反应的关键诱导物,因此对鞭毛进行基因破坏以分析它们在[具体物质]介导的癌症治疗中的作用。结果表明,即使给予更多细菌以抵消侵袭效率的差异,缺乏鞭毛的菌株也未能诱导出显著的抗肿瘤效果。鞭毛主要激活免疫细胞的鞭毛蛋白/Toll样受体5(TLR5)信号通路。事实上,我们表明重组鞭毛蛋白对外源性激活TLR5信号通路以及TLR5的外源性表达均增强了缺乏鞭毛的[具体物质]对黑色素瘤的治疗效果。我们的研究强调了在[具体物质]介导的癌症治疗过程中,[具体物质]与宿主免疫反应通过鞭毛蛋白/TLR5信号通路相互作用的治疗价值,从而表明TLR5激动剂在癌症免疫治疗中的潜在应用。

https://cdn.ncbi.nlm.nih.gov/pmc/blobs/80b7/8546927/0ea1b2ef9b3f/ga1.jpg

文献AI研究员

20分钟写一篇综述,助力文献阅读效率提升50倍。

立即体验

用中文搜PubMed

大模型驱动的PubMed中文搜索引擎

马上搜索

文档翻译

学术文献翻译模型,支持多种主流文档格式。

立即体验