Suppr超能文献

通过激活内源性Sox9干细胞,在肾被膜下递送前列腺素E可促进肾脏修复。

Renal subcapsular delivery of PGE promotes kidney repair by activating endogenous Sox9 stem cells.

作者信息

Chen Shang, Huang Haoyan, Liu Yue, Wang Chen, Chen Xiaoniao, Chang Yuqiao, Li Yuhao, Guo Zhikun, Han Zhibo, Han Zhong-Chao, Zhao Qiang, Chen Xiang-Mei, Li Zongjin

机构信息

School of Medicine, Nankai University, 94 Weijin Road, Tianjin 300071, China.

The Key Laboratory of Bioactive Materials, Ministry of Education, Nankai University, The College of Life Sciences, Tianjin, China.

出版信息

iScience. 2021 Oct 8;24(11):103243. doi: 10.1016/j.isci.2021.103243. eCollection 2021 Nov 19.

Abstract

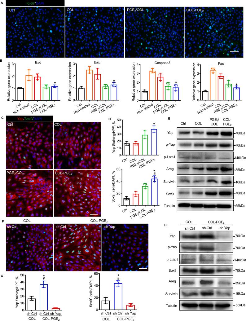
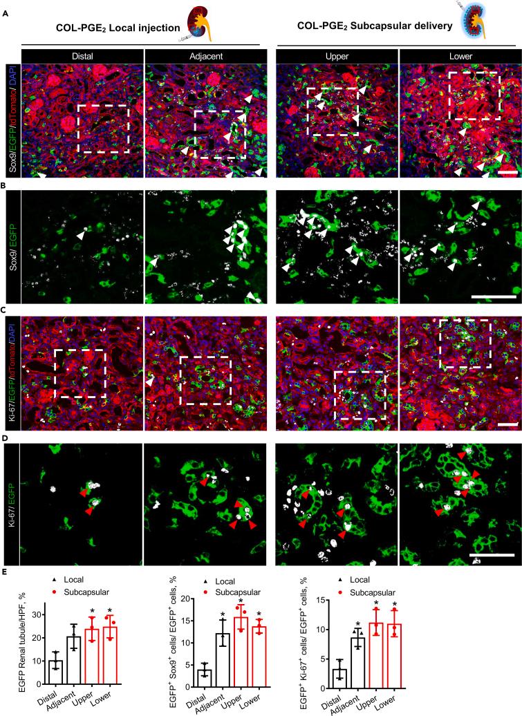
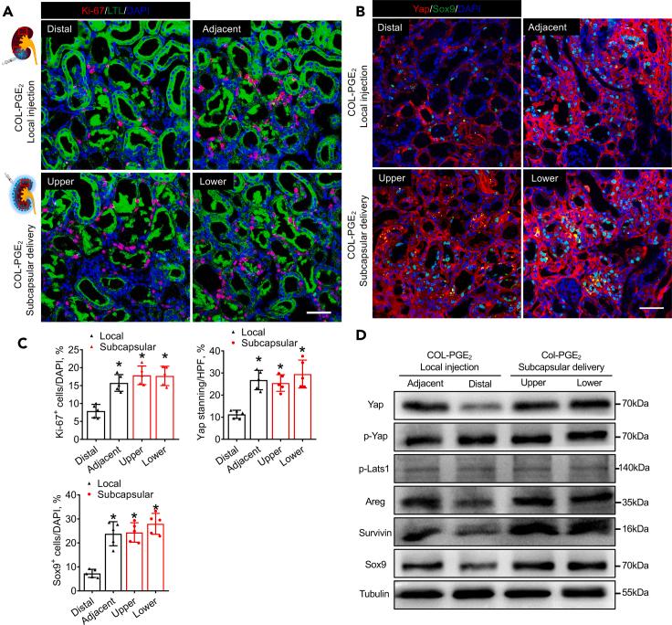
Prostaglandin E (PGE) has recently been recognized to play a role in immune regulation and tissue regeneration. However, the short half-life of PGE limits its clinical application. Improving the delivery of PGE specifically to the target organ with a prolonged release method is highly desirable. Taking advantage of the adequate space and proximity of the renal parenchyma, renal subcapsular delivery allows minimally invasive and effective delivery to the entire kidney. Here, we report that by covalently cross-linking it to a collagen matrix, PGE exhibits an adequate long-term presence in the kidney with extensive intraparenchymal penetration through renal subcapsular delivery and significantly improves kidney function. Sox9 cell lineage tracing with intravital microscopy revealed that PGE could activate the endogenous renal progenitor Sox9 cells through the Yap signaling pathway. Our results highlight the prospects of utilizing renal subcapsular-based drug delivery and facilitate new applications of PGE-releasing matrices for regenerative therapy.

摘要

前列腺素E(PGE)最近被认为在免疫调节和组织再生中发挥作用。然而,PGE的半衰期短限制了其临床应用。采用延长释放方法将PGE特异性递送至靶器官是非常可取的。利用肾实质充足的空间和邻近性,肾被膜下给药可实现对整个肾脏的微创且有效给药。在此,我们报告,通过将PGE共价交联到胶原蛋白基质上,PGE在肾脏中具有足够长的存在时间,通过肾被膜下给药在肾实质内广泛渗透,并显著改善肾功能。利用活体显微镜进行的Sox9细胞谱系追踪显示,PGE可通过Yap信号通路激活内源性肾祖细胞Sox9细胞。我们的结果突出了利用基于肾被膜下的药物递送的前景,并促进了用于再生治疗的PGE释放基质的新应用。

https://cdn.ncbi.nlm.nih.gov/pmc/blobs/95f9/8554536/386c2fc6a5ee/fx1.jpg

文献AI研究员

20分钟写一篇综述,助力文献阅读效率提升50倍。

立即体验

用中文搜PubMed

大模型驱动的PubMed中文搜索引擎

马上搜索

文档翻译

学术文献翻译模型,支持多种主流文档格式。

立即体验