Suppr超能文献

联合窄带紫外线 B/脂肪源性干细胞移植在小鼠模型中的复色作用:Nrf2/HO-1 介导的钙稳态的作用。

Repigmentation by combined narrow‑band ultraviolet B/adipose‑derived stem cell transplantation in the mouse model: Role of Nrf2/HO‑1‑mediated Ca homeostasis.

机构信息

Department of Dermatovenereal Disease, The First Affiliated Hospital of China Medical University, Shenyang, Liaoning 110001, P.R. China.

Department of Endocrinology, General Hospital of Northern Theater Command, Shenyang, Liaoning 110016, P.R. China.

出版信息

Mol Med Rep. 2022 Jan;25(1). doi: 10.3892/mmr.2021.12522. Epub 2021 Nov 9.

Abstract

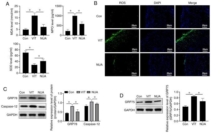
Vitiligo is a depigmentation disease commonly seen in clinical practice, mainly involving loss of functional epidermal pigment cells and hair follicle melanocytes. Narrow‑band ultraviolet B (NB‑UVB) has emerged as the first choice of treatment for vitiligo, but long‑term exposure may have serious consequences. Recently, it was reported that adipose‑derived stem cells (ADSCs) improve melanocyte growth and the efficacy of melanocyte transplantation. The present study aimed to examine the efficacy of NB‑UVB/ADSC‑transplantation combined therapy on a mouse vitiligo model and explore the underlying mechanisms by focusing on endoplasmic reticulum stress and cellular calcium (Ca) homeostasis. Vitiligo mice models were established by applying 40% monobenzone (MBZ) cream twice daily and treated with NB‑UVB/ADSC combination therapy. Some treated mice were also given ML385, a nuclear factor erythroid 2 like 2 (Nr2) inhibitor. Histopathological changes were evaluated using a depigmentation evaluation score and observed with hematoxylin and eosin staining on skin tissues. ELISA was used to measure diagnostic markers in plasma. Flow cytometric assay was performed to quantify CD3, CD4 and CD8 levels. Expression levels of associated proteins were detected with western blot and immunofluorescence. Treatment of mice with MBZ‑induced depigmentation patches on the skin was accompanied with loss of redox balance and disruption of cellular Ca homeostasis. Oxidative stress and Ca unbalancing were improved after the mice were treated by NB‑UVB/ADSCs transplantation combination therapy. ML385, strongly negated the protective effect of NB‑UVB/ADSC transplantation combination therapy, indicating the critical role of Nr2 signaling. The findings improved the understanding of the pathogenesis of vitiligo and will guide future development of therapeutic strategies against it.

摘要

白癜风是一种常见的临床脱色素疾病,主要涉及功能性表皮色素细胞和毛囊黑素细胞的丧失。窄谱中波紫外线(NB-UVB)已成为治疗白癜风的首选方法,但长期暴露可能会产生严重后果。最近有报道称脂肪干细胞(ADSCs)可改善黑素细胞的生长和黑素细胞移植的疗效。本研究旨在探讨 NB-UVB/ADSC 联合移植治疗对白癜风小鼠模型的疗效,并通过关注内质网应激和细胞钙(Ca)稳态来探索其潜在机制。通过每天两次应用 40%单苯甲酮(MBZ)乳膏建立白癜风小鼠模型,并采用 NB-UVB/ADSC 联合治疗。一些治疗的小鼠还给予 ML385,一种核因子红细胞 2 样 2(Nr2)抑制剂。通过脱色评估评分评估皮肤组织的组织病理学变化,并进行苏木精和伊红染色观察。使用 ELISA 测量血浆中的诊断标志物。通过流式细胞术测定 CD3、CD4 和 CD8 水平。使用 Western blot 和免疫荧光检测相关蛋白的表达水平。用 MBZ 诱导皮肤脱色斑块处理小鼠,伴有氧化还原平衡丧失和细胞 Ca 稳态破坏。NB-UVB/ADSCs 移植联合治疗后,氧化应激和 Ca 失衡得到改善。ML385 强烈否定了 NB-UVB/ADSC 移植联合治疗的保护作用,表明 Nr2 信号的关键作用。这些发现提高了对白癜风发病机制的认识,并将指导未来针对该疾病的治疗策略的发展。

https://cdn.ncbi.nlm.nih.gov/pmc/blobs/dfbc/8600419/616986b1094e/mmr-25-01-12522-g00.jpg

文献AI研究员

20分钟写一篇综述,助力文献阅读效率提升50倍。

立即体验

用中文搜PubMed

大模型驱动的PubMed中文搜索引擎

马上搜索

文档翻译

学术文献翻译模型,支持多种主流文档格式。

立即体验