Suppr超能文献

通过添加慢性应激优化单苯甲酮诱导的白癜风小鼠模型。

Optimization of Monobenzone-Induced Vitiligo Mouse Model by the Addition of Chronic Stress.

机构信息

School of Traditional Chinese Pharmacy, China Pharmaceutical University, Nanjing 211198, China.

State Key Laboratory of Natural Medicines, China Pharmaceutical University, Nanjing 210009, China.

出版信息

Int J Mol Sci. 2023 Apr 10;24(8):6990. doi: 10.3390/ijms24086990.

Abstract

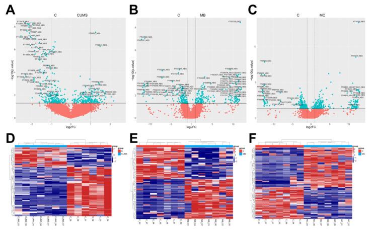
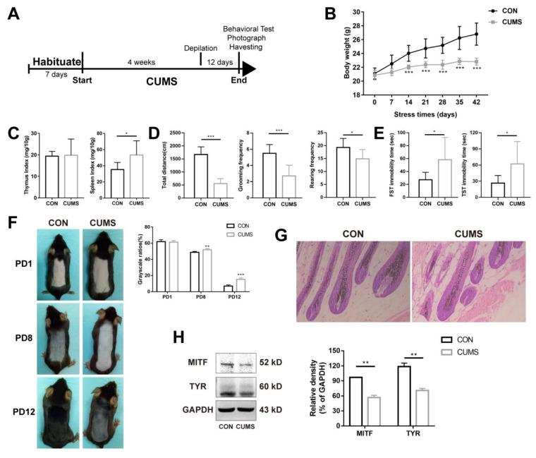
Vitiligo is a common primary, limited or generalized skin depigmentation disorder. Its pathogenesis is complex, multifactorial and unclear. For this reason, few animal models can simulate the onset of vitiligo, and studies of drug interventions are limited. Studies have found that there may be a pathophysiological connection between mental factors and the development of vitiligo. At present, the construction methods of the vitiligo model mainly include chemical induction and autoimmune induction against melanocytes. Mental factors are not taken into account in existing models. Therefore, in this study, mental inducement was added to the monobenzone (MBEH)-induced vitiligo model. We determined that chronic unpredictable mild stress (CUMS) inhibited the melanogenesis of skin. MBEH inhibited melanin production without affecting the behavioral state of mice, but mice in the MBEH combined with CUMS (MC) group were depressed and demonstrated increased depigmentation of the skin. Further analysis of metabolic differences showed that all three models altered the metabolic profile of the skin. In summary, we successfully constructed a vitiligo mouse model induced by MBEH combined with CUMS, which may be better used in the evaluation and study of vitiligo drugs.

摘要

白癜风是一种常见的原发性、局限性或泛发性皮肤色素脱失症。其发病机制复杂,多因素且不明确。因此,很少有动物模型可以模拟白癜风的发病,药物干预的研究也很有限。研究发现,精神因素与白癜风的发生发展之间可能存在病理生理学联系。目前,白癜风模型的构建方法主要包括化学诱导和针对黑素细胞的自身免疫诱导。现有模型没有考虑精神因素。因此,在这项研究中,我们在单苯氧乙醇(MBEH)诱导的白癜风模型中加入了精神刺激。我们确定慢性不可预测轻度应激(CUMS)抑制了皮肤的黑色素生成。MBEH 抑制了黑色素的产生,而不影响小鼠的行为状态,但在 MBEH 联合 CUMS(MC)组的小鼠中出现抑郁,并表现出皮肤色素脱失增加。对代谢差异的进一步分析表明,所有三种模型都改变了皮肤的代谢特征。综上所述,我们成功构建了一种由 MBEH 联合 CUMS 诱导的白癜风小鼠模型,该模型可能更有助于评估和研究白癜风药物。

https://cdn.ncbi.nlm.nih.gov/pmc/blobs/6935/10138324/d7a4079063f7/ijms-24-06990-g001.jpg

文献AI研究员

20分钟写一篇综述,助力文献阅读效率提升50倍。

立即体验

用中文搜PubMed

大模型驱动的PubMed中文搜索引擎

马上搜索

文档翻译

学术文献翻译模型,支持多种主流文档格式。

立即体验