Suppr超能文献

与ALK阳性间变性大细胞淋巴瘤临床结局相关的基因表达特征

Gene Expression Signature Associated with Clinical Outcome in ALK-Positive Anaplastic Large Cell Lymphoma.

作者信息

Daugrois Camille, Bessiere Chloé, Dejean Sébastien, Anton-Leberre Véronique, Commes Thérèse, Pyronnet Stephane, Brousset Pierre, Espinos Estelle, Brugiere Laurence, Meggetto Fabienne, Lamant Laurence

机构信息

Inserm, UMR1037 CRCT, F-31000 Toulouse, France.

Université Toulouse III-Paul Sabatier, UMR1037 CRCT, UMR5071 CNRS, F-31000 Toulouse, France.

出版信息

Cancers (Basel). 2021 Nov 3;13(21):5523. doi: 10.3390/cancers13215523.

Abstract

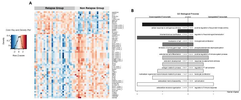
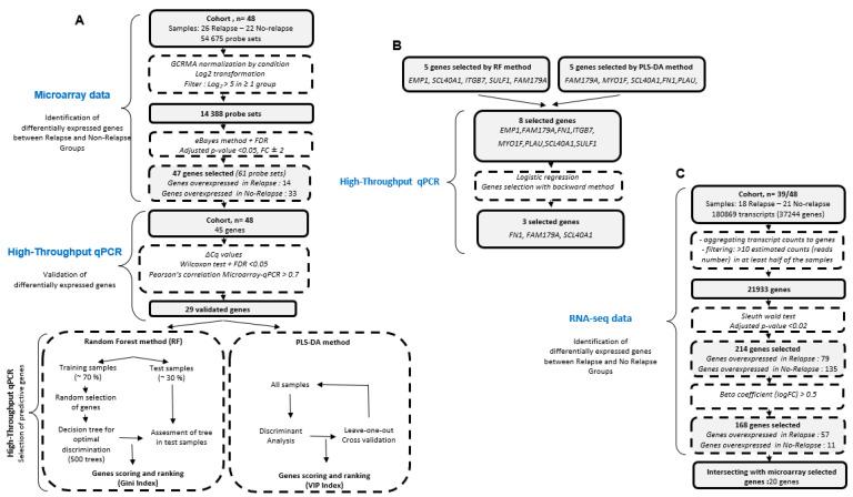
Anaplastic large cell lymphomas associated with ALK translocation have a good outcome after CHOP treatment; however, the 2-year relapse rate remains at 30%. Microarray gene-expression profiling of 48 samples obtained at diagnosis was used to identify 47 genes that were differentially expressed between patients with early relapse/progression and no relapse. In the relapsing group, the most significant overrepresented genes were related to the regulation of the immune response and T-cell activation while those in the non-relapsing group were involved in the extracellular matrix. Fluidigm technology gave concordant results for 29 genes, of which FN1, FAM179A, and SLC40A1 had the strongest predictive power after logistic regression and two classification algorithms. In parallel with 39 samples, we used a Kallisto/Sleuth pipeline to analyze RNA sequencing data and identified 20 genes common to the 28 genes validated by Fluidigm technology-notably, the and genes. Interestingly, FN1 also belongs to the gene signature predicting longer survival in diffuse large B-cell lymphomas treated with CHOP. Thus, our molecular signatures indicate that the FN1 gene, a matrix key regulator, might also be involved in the prognosis and the therapeutic response in anaplastic lymphomas.

摘要

与ALK易位相关的间变性大细胞淋巴瘤在接受CHOP治疗后预后良好;然而,2年复发率仍为30%。对诊断时获取的48个样本进行基因芯片基因表达谱分析,以鉴定47个在早期复发/进展患者和未复发患者之间差异表达的基因。在复发组中,最显著过度表达的基因与免疫反应调节和T细胞活化相关,而未复发组中的基因则参与细胞外基质。Fluidigm技术对29个基因给出了一致结果,其中FN1、FAM179A和SLC40A1在逻辑回归和两种分类算法后具有最强的预测能力。与39个样本并行,我们使用Kallisto/Sleuth流程分析RNA测序数据,并鉴定出Fluidigm技术验证的28个基因中的20个共同基因——特别是 和 基因。有趣的是,FN1也属于预测接受CHOP治疗的弥漫性大B细胞淋巴瘤生存期更长的基因特征。因此,我们的分子特征表明,FN1基因作为一种基质关键调节因子,可能也参与间变性淋巴瘤的预后和治疗反应。

https://cdn.ncbi.nlm.nih.gov/pmc/blobs/18fc/8582782/636e17f40978/cancers-13-05523-g001.jpg

文献AI研究员

20分钟写一篇综述,助力文献阅读效率提升50倍。

立即体验

用中文搜PubMed

大模型驱动的PubMed中文搜索引擎

马上搜索

文档翻译

学术文献翻译模型,支持多种主流文档格式。

立即体验