Suppr超能文献

在 COVID-19 大流行期间,道德困境对加拿大医护人员心理健康的影响。

Impacts of morally distressing experiences on the mental health of Canadian health care workers during the COVID-19 pandemic.

机构信息

The MacDonald Franklin Operational Stress Injury Research Centre, Lawson Health Research Institute, London, Ontario, Canada.

Department of Psychiatry, Schulich School of Medicine & Dentistry, Western University, London, Ontario, Canada.

出版信息

Eur J Psychotraumatol. 2021 Nov 10;12(1):1984667. doi: 10.1080/20008198.2021.1984667. eCollection 2021.

Abstract

BACKGROUND

Research is urgently needed to understand health care workers' (HCWs') experiences of moral-ethical dilemmas encountered throughout the COVID-19 pandemic, and their associations with organizational perceptions and personal well-being. This research is important to prevent long-term moral and psychological distress and to ensure that workers can optimally provide health services.

OBJECTIVE

Evaluate associations between workplace experiences during COVID-19, moral distress, and the psychological well-being of Canadian HCWs.

METHOD

A total of 1362 French- and English-speaking Canadian HCWs employed during the COVID-19 pandemic were recruited to participate in an online survey. Participants completed measures reflecting moral distress, perceptions of organizational response to the pandemic, burnout, and symptoms of psychological disorders, including depression, anxiety, and posttraumatic stress disorder (PTSD).

RESULTS

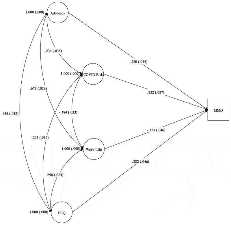
Structural equation modelling showed that when organizational predictors were considered together, resource adequacy, positive work life impact, and ethical work environment negatively predicted severity of moral distress, whereas COVID-19 risk perception positively predicted severity of moral distress. Moral distress also significantly and positively predicted symptoms of depression, anxiety, PTSD, and burnout.

CONCLUSIONS

Our findings highlight an urgent need for HCW organizations to implement strategies designed to prevent long-term moral and psychological distress within the workplace. Ensuring availability of adequate resources, reducing HCW risk of contracting COVID-19, providing organizational support regarding individual priorities, and upholding ethical considerations are crucial to reducing severity of moral distress in HCWs.

摘要

背景

迫切需要研究了解医护人员在整个 COVID-19 大流行期间所经历的道德伦理困境,以及这些困境与组织认知和个人幸福感之间的关系。这项研究对于预防长期的道德和心理困扰以及确保工作人员能够最佳地提供医疗服务非常重要。

目的

评估加拿大医护人员在 COVID-19 期间的工作场所经历、道德困境和心理健康之间的关联。

方法

在 COVID-19 大流行期间,共招募了 1362 名说法语和英语的加拿大医护人员参与在线调查。参与者完成了反映道德困境、对大流行期间组织反应的看法、倦怠和抑郁、焦虑和创伤后应激障碍(PTSD)等心理障碍症状的测量。

结果

结构方程模型表明,当同时考虑组织预测因素时,资源充足性、积极的工作生活影响和道德工作环境负向预测道德困境的严重程度,而 COVID-19 风险感知则正向预测道德困境的严重程度。道德困境也显著正向预测抑郁、焦虑、PTSD 和倦怠的症状。

结论

我们的研究结果强调了医护人员组织迫切需要实施旨在预防工作场所长期道德和心理困扰的策略。确保提供充足的资源、降低医护人员感染 COVID-19 的风险、为个人优先事项提供组织支持以及维护道德考虑对于减轻医护人员道德困境的严重程度至关重要。

https://cdn.ncbi.nlm.nih.gov/pmc/blobs/48cd/8583841/1d4e302faa9b/ZEPT_A_1984667_F0001_B.jpg

文献AI研究员

20分钟写一篇综述,助力文献阅读效率提升50倍。

立即体验

用中文搜PubMed

大模型驱动的PubMed中文搜索引擎

马上搜索

文档翻译

学术文献翻译模型,支持多种主流文档格式。

立即体验