Suppr超能文献

探究组织伦理与职业道德与职业倦怠和组织承诺之间的相关性:一项针对护理人员的横断面研究。

Investigating the correlation between organizational ethics and professional ethics with job burnout and organizational commitment: a cross-sectional study in the nursing staff.

作者信息

Khanian Azam, Homayuni Atefeh, Jamshidian Zakiyeh, Salehi Azadeh

机构信息

Isfahan University of Medical Sciences, Isfahan, Iran.

Health Education and Health Promotion, Isfahan University of Medical Science, Isfahan, Iran.

出版信息

BMC Nurs. 2024 Aug 13;23(1):560. doi: 10.1186/s12912-024-02219-x.

Abstract

BACKGROUND

Adherence to ethical principles and standards in all health professions, especially in the nursing, can have positive outcomes. This study was conducted with the aim of investigating the correlation between organizational ethics and professional ethics with organizational commitment and job burnout in nursing staff.

METHODS

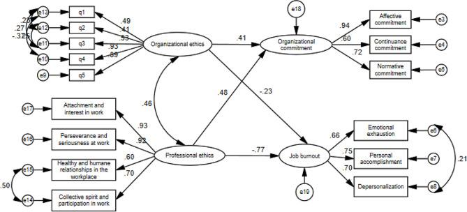
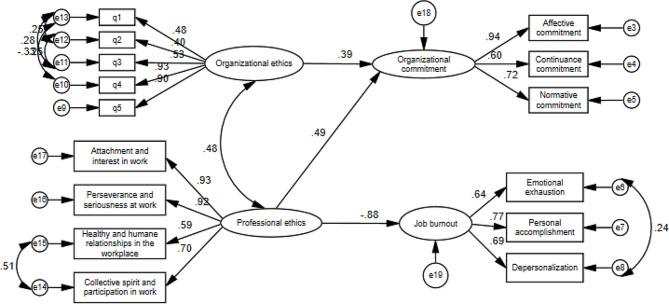
This cross-sectional study was conducted on the nurses working in Shahid Montazeri hospital in Najafabad city. Participants were selected by census method. An online questionnaire was used to collect the data, which consisted of demographic information, Hunt et al.'s organizational ethics questionnaire, Petty's professional ethics inventory, Maslach and Jackson's job burnout questionnaire and Allen and Mayer's organizational commitment questionnaire. Data were analyzed using t-test, one-way analysis of variance, Pearson correlation coefficient and structural equation modeling (SEM) with SPSS-27 and Amos-23 statistical software.

RESULTS

A total of 197 subjects with the mean age of 34.67 ± 7.74 years participated in this study. Most of the participants were female (89.3%) and married (77.2%). The majority of them had a bachelor's degree (86.3%) and 61.4% of the participants participated as a nurse. There were significant positive correlations between organizational ethics (r = 0.551, p < 0.01) and professional ethics (r = 0.44, p < 0.01) with organizational commitment. Also, there were significant negative correlations between organizational ethics (r=-0.532, p < 0.01) and professional ethics (r=-0.602, p < 0.01) with job burnout.

CONCLUSION

Considering the importance of compliance with ethics in the workplace by nursing staff and its consequences such as increasing organizational commitment and reducing job burnout, it is suggested that hospital managers emphasize the compliance with ethics in the workplace as a model. They can also familiarize nursing staff with the principles and basics of organizational and professional ethics by holding training courses.

摘要

背景

在所有健康职业中,尤其是护理行业,遵守道德原则和标准会产生积极的结果。本研究旨在调查组织伦理和职业道德与护理人员的组织承诺和职业倦怠之间的相关性。

方法

本横断面研究针对在纳贾法巴德市沙希德·蒙塔泽里医院工作的护士进行。采用普查法选取参与者。使用在线问卷收集数据,问卷包括人口统计学信息、亨特等人的组织伦理问卷、佩蒂的职业道德量表、马斯拉克和杰克逊的职业倦怠问卷以及艾伦和梅耶的组织承诺问卷。使用SPSS - 27和Amos - 23统计软件进行t检验、单因素方差分析、皮尔逊相关系数分析和结构方程模型(SEM)分析数据。

结果

共有197名平均年龄为34.67±7.74岁的受试者参与了本研究。大多数参与者为女性(89.3%)且已婚(77.2%)。他们中的大多数拥有学士学位(86.3%),61.4%的参与者为护士。组织伦理(r = 0.551,p < 0.01)和职业道德(r = 0.44,p < 0.

https://cdn.ncbi.nlm.nih.gov/pmc/blobs/a771/11320806/3ad014918f25/12912_2024_2219_Fig1_HTML.jpg

文献AI研究员

20分钟写一篇综述,助力文献阅读效率提升50倍。

立即体验

用中文搜PubMed

大模型驱动的PubMed中文搜索引擎

马上搜索

文档翻译

学术文献翻译模型,支持多种主流文档格式。

立即体验