Suppr超能文献

在透明细胞肾细胞癌中作为一种新型生物标志物,通过吸附miR-204-5p和上调RAB22A来促进肿瘤进展。

serves as a novel biomarker and promotes tumour progression by sponging miR-204-5p and upregulating RAB22A in clear cell renal cell carcinoma.

作者信息

Liu Qingling, Lei Chengbin

机构信息

Department of Clinical Laboratory, Zibo Maternal and Child Health Hospital, Shandong, China.

Department of Clinical Laboratory, Zibo Central Hospital, Shandong, China.

出版信息

Ann Med. 2021 Dec;53(1):2153-2164. doi: 10.1080/07853890.2021.2001563.

Abstract

BACKGROUND

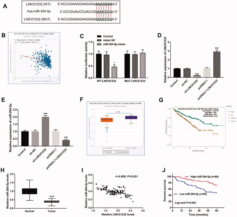
Long non-coding RNAs (lncRNAs) are involved in the progression of various cancers, including clear cell renal cell carcinoma (ccRCC). This study aimed to investigate the expression and prognostic value of long intergenic non-protein coding RNA (LINC) 01232 in ccRCC and preliminary explore the molecular mechanism underlying the role of in ccRCC progression.

METHODS

Tumour tissues and adjacent normal tissues of 122 patients with ccRCC were collected in this study. The levels of , microRNA (miR)-204-5p and RAB22A were measured by quantitative real-time PCR. The proliferation, migration and invasion of ccRCC cells were detected by cell counting kit-8 assay and Transwell assay, respectively. The interaction among , miR-204-5p and RAB22A was confirmed by bioinformatics analysis, dual-luciferase reporter assay and Pearson correlation analysis. The association of and miR-204-5p with ccRCC patient survival was verified by the Kaplan-Meier method and log-rank test. The prognostic value of in ccRCC was confirmed by Cox regression analysis.

RESULTS

expression was increased in ccRCC tumour tissues and ccRCC cells and independently predicted the prognosis of ccRCC patients. In addition, silencing inhibited ccRCC cell proliferation, migration and invasion. Moreover, served as a sponge for miR-204-5p, and miR-204-5p reduction reversed the inhibitory effect of silencing on ccRCC cell function. Furthermore, could sponge miR-204-5p, causing the elevation of RAB22A in ccRCC, thereby promoting ccRCC cell function.

CONCLUSION

may be an independent prognostic biomarker in ccRCC and plays an oncogenic role in ccRCC progression by sponging miR-204-5p and upregulating RAB22A.

摘要

背景

长链非编码RNA(lncRNAs)参与包括透明细胞肾细胞癌(ccRCC)在内的多种癌症的进展。本研究旨在探讨长链基因间非编码RNA(LINC)01232在ccRCC中的表达及预后价值,并初步探究其在ccRCC进展中作用的分子机制。

方法

本研究收集了122例ccRCC患者的肿瘤组织及癌旁正常组织。采用定量实时PCR检测LINC01232、微小RNA(miR)-204-5p和RAB22A的水平。分别通过细胞计数试剂盒-8法和Transwell法检测ccRCC细胞的增殖、迁移和侵袭能力。通过生物信息学分析、双荧光素酶报告基因检测和Pearson相关性分析证实LINC01232、miR-204-5p和RAB22A之间的相互作用。采用Kaplan-Meier法和对数秩检验验证LINC01232和miR-204-5p与ccRCC患者生存的相关性。通过Cox回归分析证实LINC01232在ccRCC中的预后价值。

结果

LINC01232在ccRCC肿瘤组织和ccRCC细胞中表达升高,并独立预测ccRCC患者的预后。此外,LINC01232沉默抑制ccRCC细胞的增殖、迁移和侵袭。而且,LINC01232作为miR-204-5p的海绵,miR-204-5p减少可逆转LINC01232沉默对ccRCC细胞功能的抑制作用。此外,LINC01232可吸附miR-204-5p,导致ccRCC中RAB22A升高,从而促进ccRCC细胞功能。

结论

LINC01232可能是ccRCC的独立预后生物标志物,并通过吸附miR-204-5p和上调RAB22A在ccRCC进展中发挥致癌作用。

https://cdn.ncbi.nlm.nih.gov/pmc/blobs/1210/8604453/58bb80bfcaaa/IANN_A_2001563_F0001_C.jpg

文献AI研究员

20分钟写一篇综述,助力文献阅读效率提升50倍。

立即体验

用中文搜PubMed

大模型驱动的PubMed中文搜索引擎

马上搜索

文档翻译

学术文献翻译模型,支持多种主流文档格式。

立即体验