Suppr超能文献

一种含有流感病毒保守表位和超抗原的重组蛋白可诱导广谱保护。

A recombinant protein containing influenza viral conserved epitopes and superantigen induces broad-spectrum protection.

机构信息

Institute of Applied Ecology, Chinese Academy of Sciences, Shenyang, China.

University of Chinese Academy of Sciences, Beijing, China.

出版信息

Elife. 2021 Nov 16;10:e71725. doi: 10.7554/eLife.71725.

Abstract

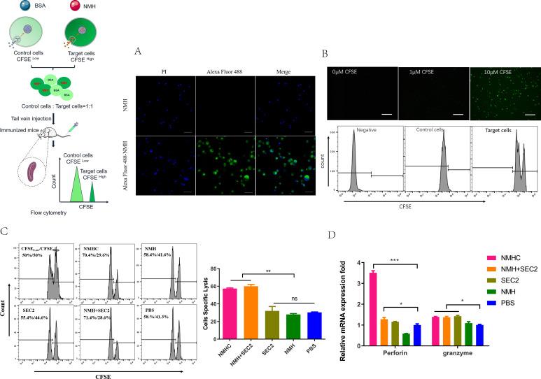
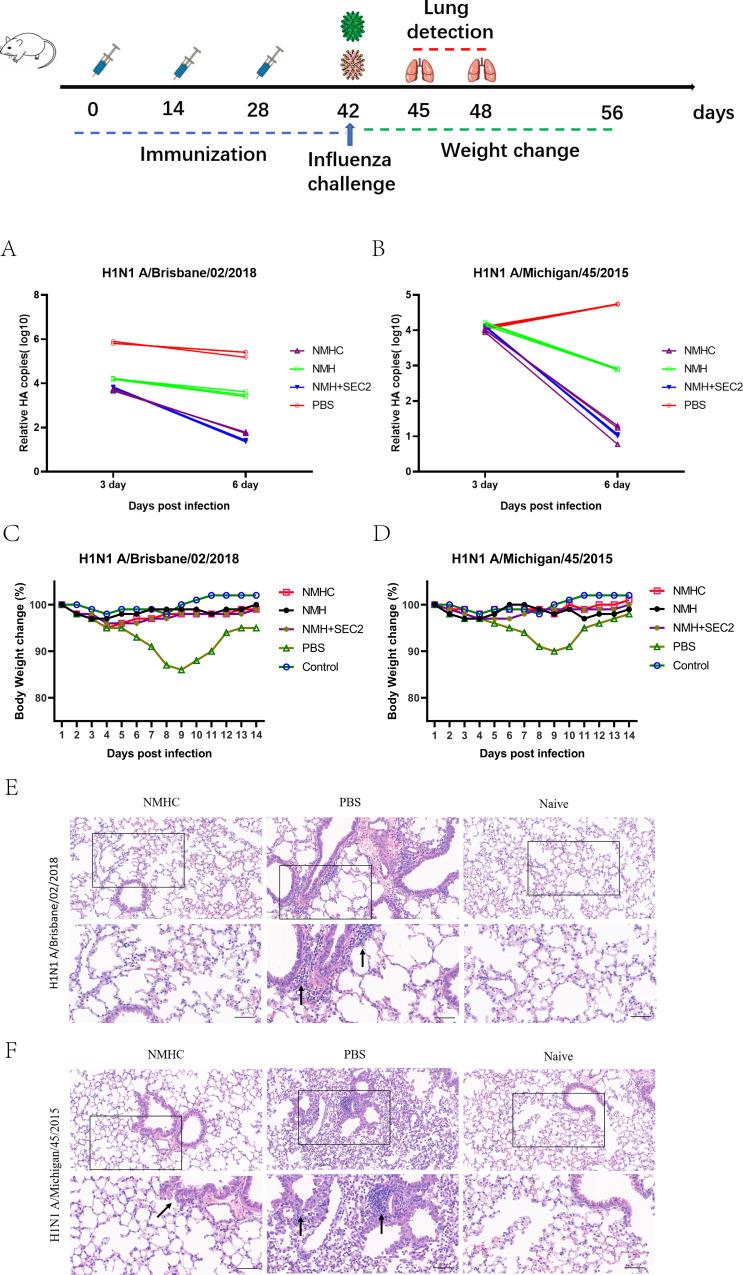
Influenza pandemics pose public health threats annually for lacking vaccine that provides cross-protection against novel and emerging influenza viruses. Combining conserved antigens that induce cross-protective antibody responses with epitopes that activate cross-protective T cell responses might be an attractive strategy for developing a universal vaccine. In this study, we constructed a recombinant protein named NMHC that consists of influenza viral conserved epitopes and a superantigen fragment. NMHC promoted the maturation of bone marrow-derived dendritic cells and induced CD4 T cells to differentiate into Th1, Th2, and Th17 subtypes. Mice vaccinated with NMHC produced high levels of immunoglobulins that cross-bound to HA fragments from six influenza virus subtypes with high antibody titers. Anti-NMHC serum showed potent hemagglutinin inhibition effects to highly divergent group 1 (H1 subtype) and group 2 (H3 subtype) influenza virus strains. Furthermore, purified anti-NMHC antibodies bound to multiple HAs with high affinities. NMHC vaccination effectively protected mice from infection and lung damage when exposed to two subtypes of H1N1 influenza virus. Moreover, NMHC vaccination elicited CD4 and CD8 T cell responses that cleared the virus from infected tissues and prevented virus spread. In conclusion, this study provides proof of concept that NMHC vaccination triggers B and T cell immune responses against multiple influenza virus infections. Therefore, NMHC might be a candidate universal broad-spectrum vaccine for the prevention and treatment of multiple influenza viruses.

摘要

流感大流行每年都会对公共卫生造成威胁,因为缺乏能够提供针对新型和新兴流感病毒交叉保护的疫苗。将诱导交叉保护抗体反应的保守抗原与激活交叉保护 T 细胞反应的表位结合起来,可能是开发通用疫苗的一种有吸引力的策略。在本研究中,我们构建了一种名为 NMHC 的重组蛋白,它由流感病毒的保守表位和一个超抗原片段组成。NMHC 促进了骨髓来源树突状细胞的成熟,并诱导 CD4 T 细胞分化为 Th1、Th2 和 Th17 亚型。用 NMHC 免疫的小鼠产生高水平的能够与六种流感病毒亚型的 HA 片段交叉结合的免疫球蛋白,抗体滴度很高。抗-NMHC 血清对高度分化的第 1 组(H1 亚型)和第 2 组(H3 亚型)流感病毒株具有很强的血凝抑制作用。此外,纯化的抗-NMHC 抗体与多个 HA 具有高亲和力结合。NMHC 免疫接种可有效保护小鼠免受两种 H1N1 流感病毒感染和肺损伤。此外,NMHC 免疫接种可引发 CD4 和 CD8 T 细胞反应,从感染组织中清除病毒并阻止病毒传播。总之,本研究提供了概念验证,即 NMHC 免疫接种可引发针对多种流感病毒感染的 B 和 T 细胞免疫反应。因此,NMHC 可能是预防和治疗多种流感病毒的候选通用广谱疫苗。

https://cdn.ncbi.nlm.nih.gov/pmc/blobs/415c/8635977/7c6858fb0631/elife-71725-fig1.jpg

文献AI研究员

20分钟写一篇综述,助力文献阅读效率提升50倍。

立即体验

用中文搜PubMed

大模型驱动的PubMed中文搜索引擎

马上搜索

文档翻译

学术文献翻译模型,支持多种主流文档格式。

立即体验