Suppr超能文献

微小 RNA-196a 通过靶向 BRAM1 调控 SMAD 和 MAPK 信号通路促进肾癌细胞迁移和侵袭。

MicroRNA-196a promotes renal cancer cell migration and invasion by targeting BRAM1 to regulate SMAD and MAPK signaling pathways.

机构信息

Department of Physiology , Yong Loo Lin School of Medicine, National University of Singapore, Singapore 117456, Singapore.

NUS Immunology Programme, Life Sciences Institute, National University of Singapore, Singapore 117456, Singapore.

出版信息

Int J Biol Sci. 2021 Oct 17;17(15):4254-4270. doi: 10.7150/ijbs.60805. eCollection 2021.

Abstract

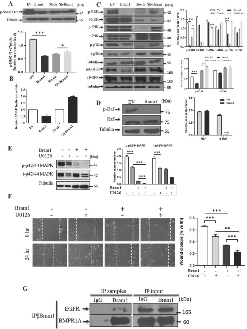
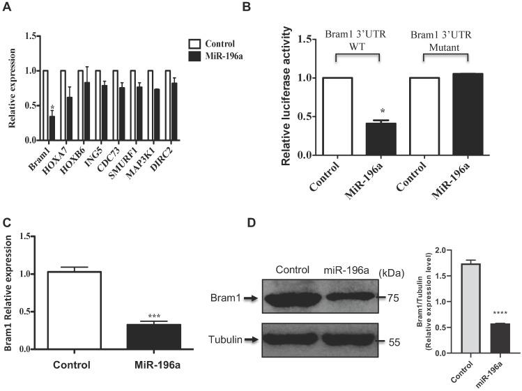
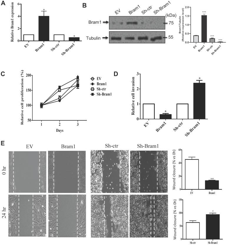
MicroRNAs (miRNAs) are endogenous ~22nt RNAs that play critical regulatory roles in various biological and pathological processes, including various cancers. Their function in renal cancer has not been fully elucidated. It has been reported that miR-196a can act as oncogenes or as tumor suppressors depending on their target genes. However, the molecular target for miR-196a and the underlying mechanism in miR-196a promoted cell migration and invasion in renal cancer is still not clear. The expression, survival and correlation between miR-196a and BRAM1 were investigated using TCGA analysis and validated by RT-PCR and western blot. To visualize the effect of Bram1 on tumor metastasis , NOD-SCID gamma (NSG) mice were intravenously injected with RCC4 cells (10 cells/mouse) or RCC4 overexpressing Bram1. In addition, cell proliferation assays, migration and invasion assays were performed to examine the role of miR-196a in renal cells . Furthermore, immunoprecipitation was done to explore the binding targets of Bram1. TCGA gene expression data from renal clear cell carcinoma patients showed a lower level of Bram1 expression in patients' specimens compared to adjacent normal tissues. Moreover, Kaplan‑Meier survival data clearly show that high expression of Bram1correlates to poor prognosis in renal carcinoma patients. Our mouse metastasis model confirmed that Bram1 overexpression resulted in an inhibition in tumor metastasis. Target-prediction analysis and dual-luciferase reporter assay demonstrated that Bram1 is a direct target of miR-196a in renal cells. Further, our functional assays revealed that miR-196a promotes renal cell proliferation, migration, and invasion. Rescue of Bram1 expression reversed miR-196a-induced cell migration. MiR-196a promotes renal cancer cell migration by directly targeting Bram1 and inhibits Smad1/5/8 phosphorylation and MAPK pathways through BMPR1A and EGFR. Our findings thus provide a new mechanism on the oncogenic role of miR-196a and the tumor-suppressive role of Bram1 in renal cancer cells. Dysregulated miR-196a and Bram1 represent potential prognostic biomarkers and may have therapeutic applications in renal cancer.

摘要

微小 RNA(miRNAs)是内源性的~22nt RNA,在包括各种癌症在内的各种生物学和病理过程中发挥关键的调节作用。它们在肾癌中的功能尚未完全阐明。据报道,miR-196a 可以根据其靶基因发挥癌基因或肿瘤抑制因子的作用。然而,miR-196a 的分子靶标以及 miR-196a 促进肾癌细胞迁移和侵袭的潜在机制仍不清楚。使用 TCGA 分析研究了 miR-196a 和 BRAM1 的表达、存活和相关性,并通过 RT-PCR 和 Western blot 进行了验证。为了可视化 Bram1 对肿瘤转移的影响,将 RCC4 细胞(每只小鼠 10 个细胞)或过表达 Bram1 的 RCC4 细胞静脉注射到 NOD-SCID gamma(NSG)小鼠中。此外,进行细胞增殖测定、迁移和侵袭测定以检查 miR-196a 在肾细胞中的作用。此外,进行免疫沉淀以探索 Bram1 的结合靶标。来自肾透明细胞癌患者的 TCGA 基因表达数据显示,与相邻正常组织相比,患者标本中 Bram1 的表达水平较低。此外,Kaplan-Meier 生存数据清楚地表明,BRAM1 的高表达与肾癌细胞患者的预后不良相关。我们的小鼠转移模型证实 Bram1 的过表达导致肿瘤转移受到抑制。靶基因预测分析和双荧光素酶报告基因测定表明,Bram1 是肾细胞中 miR-196a 的直接靶标。此外,我们的功能测定显示,miR-196a 促进肾癌细胞的增殖、迁移和侵袭。Bram1 表达的挽救逆转了 miR-196a 诱导的细胞迁移。miR-196a 通过直接靶向 Bram1 促进肾癌细胞迁移,并通过 BMPR1A 和 EGFR 抑制 Smad1/5/8 磷酸化和 MAPK 途径。因此,我们的研究结果提供了关于 miR-196a 的致癌作用和 Bram1 在肾癌细胞中的肿瘤抑制作用的新机制。失调的 miR-196a 和 Bram1 代表潜在的预后生物标志物,可能在肾癌的治疗中有应用价值。

https://cdn.ncbi.nlm.nih.gov/pmc/blobs/05a1/8579441/2197cf587a42/ijbsv17p4254g001.jpg

文献AI研究员

20分钟写一篇综述,助力文献阅读效率提升50倍。

立即体验

用中文搜PubMed

大模型驱动的PubMed中文搜索引擎

马上搜索

文档翻译

学术文献翻译模型,支持多种主流文档格式。

立即体验