Suppr超能文献

单细胞RNA测序揭示非小细胞肺癌中肿瘤相关巨噬细胞的异质性及性别差异。

Single-Cell RNA Sequencing Reveals the Heterogeneity of Tumor-Associated Macrophage in Non-Small Cell Lung Cancer and Differences Between Sexes.

作者信息

Yang Qi, Zhang Hongman, Wei Ting, Lin Anqi, Sun Yueqin, Luo Peng, Zhang Jian

机构信息

Department of Oncology, Zhujiang Hospital, Southern Medical University, Guangzhou, China.

出版信息

Front Immunol. 2021 Nov 5;12:756722. doi: 10.3389/fimmu.2021.756722. eCollection 2021.

Abstract

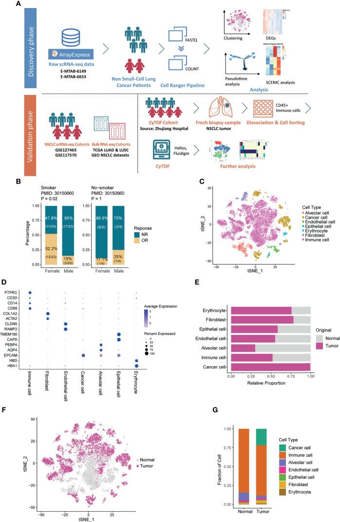
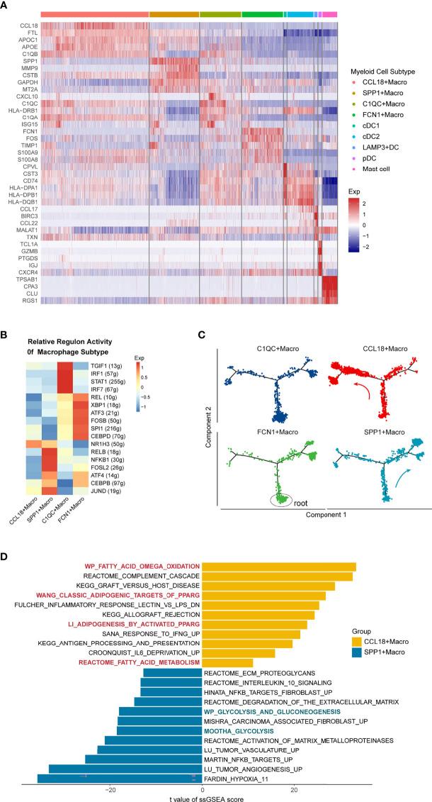
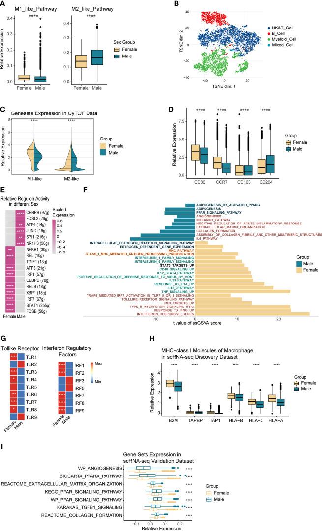
Non-Small Cell Lung Cancer (NSCLC) is a disease with high morbidity and mortality, which has sex-related differences in prognosis and immunotherapy efficacy. However, the difference in the mechanisms remains unclear. Macrophages, characterized by high plasticity and heterogeneity, act as one of the key cells that exert anti-tumor effects in the tumor microenvironment (TME) and play a complicated role in the process of tumor progression. To elucidate the subtype composition and functional heterogeneity of tumor-associated macrophages (TAMs) in NSCLC and further compare the sex-mediated differences, we conducted a single-cell level analysis in early-stage smoking NSCLC patients, combined with ssGSEA analysis, pseudotime ordering, and SCENIC analysis. We found two universally presented immune-suppressive TAMs with different functional and metabolic characteristics in the TME of NSCLC. Specifically, CCL18+ macrophages exerted immune-suppressive effects by inhibiting the production of inflammatory factors and manifested high levels of fatty acid oxidative phosphorylation metabolism. Conversely, the main metabolism pathway for SPP1+ macrophage was glycolysis which contributed to tumor metastasis by promoting angiogenesis and matrix remodeling. In terms of the differentially expressed genes, the complement gene C1QC and the matrix remodeling relevant genes FN1 and SPP1 were differentially expressed in the TAMs between sexes, of which the male upregulated SPP1 showed the potential as an ideal target for adjuvant immunotherapy and improving the efficacy of immunotherapy. According to the early-stage TCGA-NSCLC cohort, high expression of the above three genes in immune cells were associated with poor prognosis and acted as independent prognostic factors. Moreover, through verification at the transcription factor, transcriptome, and protein levels, we found that TAMs from women showed stronger immunogenicity with higher interferon-producing and antigen-presenting ability, while men-derived TAMs upregulated the PPARs and matrix remodeling related pathways, thus were more inclined to be immunosuppressive. Deconstruction of the TAMs at the single-cell level deepens our understanding of the mechanism for tumor occurrence and progress, which could be helpful to achieve the precise sex-specific tumor treatment sooner.

摘要

非小细胞肺癌(NSCLC)是一种发病率和死亡率都很高的疾病,其预后和免疫治疗疗效存在性别差异。然而,其机制上的差异仍不清楚。巨噬细胞具有高度可塑性和异质性,是在肿瘤微环境(TME)中发挥抗肿瘤作用的关键细胞之一,在肿瘤进展过程中发挥着复杂的作用。为了阐明NSCLC中肿瘤相关巨噬细胞(TAM)的亚型组成和功能异质性,并进一步比较性别介导的差异,我们对早期吸烟的NSCLC患者进行了单细胞水平分析,并结合了单样本基因集富集分析(ssGSEA)、拟时间排序和单细胞调控网络推断及聚类分析(SCENIC)。我们在NSCLC的TME中发现了两种普遍存在的具有不同功能和代谢特征的免疫抑制性TAM。具体而言,CCL18+巨噬细胞通过抑制炎症因子的产生发挥免疫抑制作用,并表现出高水平的脂肪酸氧化磷酸化代谢。相反,SPP1+巨噬细胞的主要代谢途径是糖酵解,它通过促进血管生成和基质重塑促进肿瘤转移。在差异表达基因方面,补体基因C1QC以及与基质重塑相关的基因FN1和SPP1在两性的TAM中存在差异表达,其中男性上调的SPP1显示出作为辅助免疫治疗和提高免疫治疗疗效的理想靶点的潜力。根据早期的癌症基因组图谱(TCGA)-NSCLC队列,上述三个基因在免疫细胞中的高表达与预后不良相关,并作为独立的预后因素。此外,通过在转录因子、转录组和蛋白质水平的验证,我们发现女性来源的TAM表现出更强的免疫原性,具有更高的干扰素产生和抗原呈递能力,而男性来源的TAM上调了过氧化物酶体增殖物激活受体(PPAR)和基质重塑相关途径,因此更倾向于免疫抑制。在单细胞水平上对TAM进行解构加深了我们对肿瘤发生和进展机制的理解,这可能有助于更快地实现精准的性别特异性肿瘤治疗。

https://cdn.ncbi.nlm.nih.gov/pmc/blobs/1bc0/8602907/a57f945da3e7/fimmu-12-756722-g001.jpg

文献AI研究员

20分钟写一篇综述,助力文献阅读效率提升50倍。

立即体验

用中文搜PubMed

大模型驱动的PubMed中文搜索引擎

马上搜索

文档翻译

学术文献翻译模型,支持多种主流文档格式。

立即体验