Suppr超能文献

Neddylation途径的激活通过反式激活信号转导和转录激活因子5A促进肝癌中Th2细胞浸润。

Elevated Neddylation Pathway Promotes Th2 Cells Infiltration by Transactivating STAT5A in Hepatocellular Carcinoma.

作者信息

Zhou Lisha, Zhang Luyi, Chen Siyuan, Sun Dongsheng, Qu Jianhua

机构信息

Department of Basic Medical Science, Medical College, Taizhou University, Taizhou, China.

Department of Hepatobiliary Surgery, Peking University Shenzhen Hospital, Shenzhen, China.

出版信息

Front Oncol. 2021 Nov 5;11:709170. doi: 10.3389/fonc.2021.709170. eCollection 2021.

Abstract

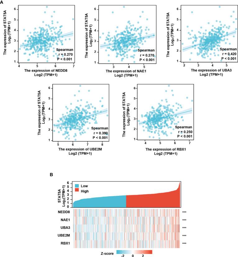
Neddylation is a process in which a ubiquitin-like molecule NEDD8 is conjugated to a lysine residue of the substrate protein successive enzymatic cascade reactions. Inactivation of neddylation pathway triggers tumor cell apoptosis or senescence to suppress the tumor growth. So far, there has been limited research on the role of the neddylation pathway (NEDD8-UBE2M-RBX1 axis) in the immune response. In this study, we investigated the association between the neddylation pathway and immune function in HCC by comprehensively analyzing transcriptome and clinical data of HCC samples from TCGA database. The analysis showed that the mRNA expression of neddylation pathway components was up-regulated in HCC and increased with disease severity. Moreover, we observed that activated neddylation pathway was associated with enriched infiltration of T helper 2 (Th2) cells in HCC, while transactivation of STAT5A signaling may mediate this association. On the contrary, no significant correlation between the neddylation pathway and Th1 cells infiltration was identified. Taken together, these findings suggest a potential role of the neddylation pathway in promoting a shift in Th1/Th2 balance toward Th2-dominant immunosuppression. Hence, targeting neddylation pathway could serve as an attractive immunotherapy strategy for suppressing the development of Th2 cells.

摘要

Neddylation是一个过程,其中一种类泛素分子NEDD8通过连续的酶促级联反应与底物蛋白的赖氨酸残基缀合。Neddylation途径的失活触发肿瘤细胞凋亡或衰老以抑制肿瘤生长。到目前为止,关于Neddylation途径(NEDD8-UBE2M-RBX1轴)在免疫反应中的作用的研究有限。在本研究中,我们通过综合分析来自TCGA数据库的肝癌样本的转录组和临床数据,研究了Neddylation途径与肝癌免疫功能之间的关联。分析表明,Neddylation途径成分的mRNA表达在肝癌中上调,并随疾病严重程度增加。此外,我们观察到激活的Neddylation途径与肝癌中辅助性T细胞2(Th2)的富集浸润相关,而STAT5A信号的反式激活可能介导这种关联。相反,未发现Neddylation途径与Th1细胞浸润之间存在显著相关性。综上所述,这些发现表明Neddylation途径在促进Th1/Th2平衡向以Th2为主的免疫抑制转变中具有潜在作用。因此,靶向Neddylation途径可能是一种有吸引力的免疫治疗策略,用于抑制Th2细胞的发展。

https://cdn.ncbi.nlm.nih.gov/pmc/blobs/aa6f/8602568/fb40d7241d7f/fonc-11-709170-g001.jpg

文献AI研究员

20分钟写一篇综述,助力文献阅读效率提升50倍。

立即体验

用中文搜PubMed

大模型驱动的PubMed中文搜索引擎

马上搜索

文档翻译

学术文献翻译模型,支持多种主流文档格式。

立即体验