Suppr超能文献

两种肠道微生态亚型在肠易激综合征中被发现,对低 FODMAP 饮食有不同的反应。

Two microbiota subtypes identified in irritable bowel syndrome with distinct responses to the low FODMAP diet.

机构信息

Host-Microbiota Interactions Laboratory, Wellcome Sanger Institute, Hinxton, Cambridgeshire, UK

Department of Gastroenterology, Addenbrookes Hospital, Cambridge, UK.

出版信息

Gut. 2022 Sep;71(9):1821-1830. doi: 10.1136/gutjnl-2021-325177. Epub 2021 Nov 22.

Abstract

OBJECTIVE

Reducing FODMAPs (fermentable oligosaccharides, disaccharides, monosaccharides and polyols) can be clinically beneficial in IBS but the mechanism is incompletely understood. We aimed to detect microbial signatures that might predict response to the low FODMAP diet and assess whether microbiota compositional and functional shifts could provide insights into its mode of action.

DESIGN

We used metagenomics to determine high-resolution taxonomic and functional profiles of the stool microbiota from IBS cases and household controls (n=56 pairs) on their usual diet. Clinical response and microbiota changes were studied in 41 pairs after 4 weeks on a low FODMAP diet.

RESULTS

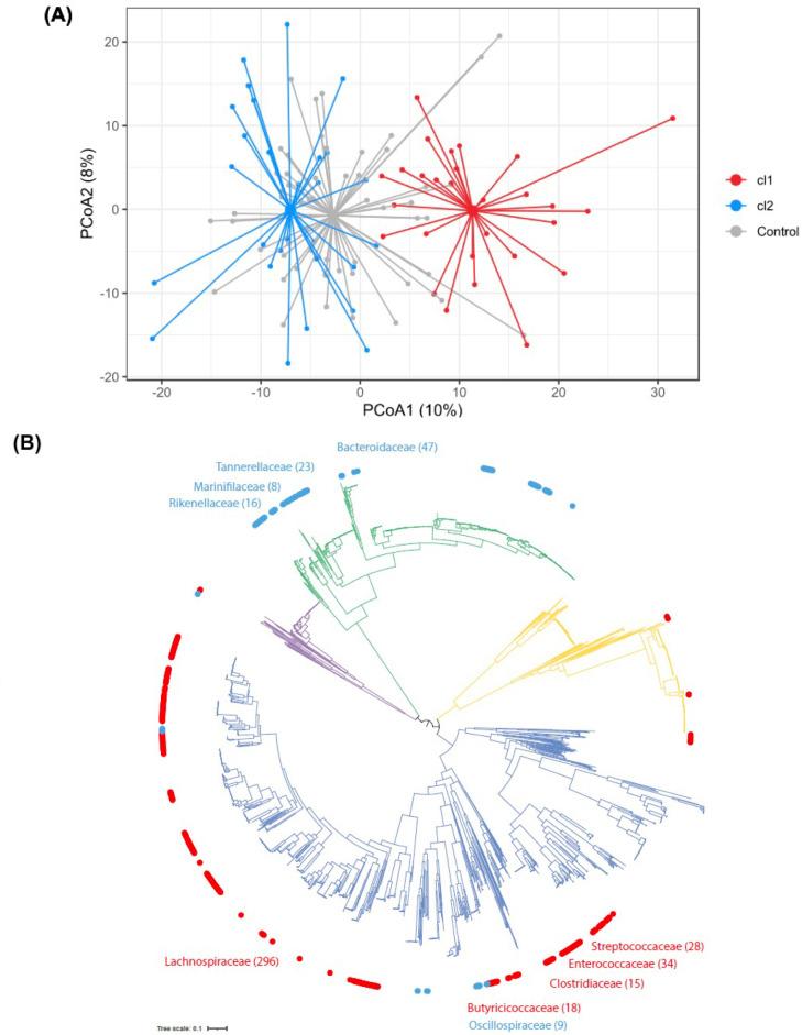
Unsupervised analysis of baseline IBS cases pre-diet identified two distinct microbiota profiles, which we refer to as IBS (pathogenic-like) and IBS (health-like) subtypes. IBS microbiomes were enriched in Firmicutes and genes for amino acid and carbohydrate metabolism, but depleted in Bacteroidetes species. IBS microbiomes were similar to controls. On the low FODMAP diet, IBS and control microbiota were unaffected, but the IBS signature shifted towards a health-associated microbiome with an increase in Bacteroidetes (p=0.009), a decrease in Firmicutes species (p=0.004) and normalisation of primary metabolic genes. The clinical response to the low FODMAP diet was greater in IBS subjects compared with IBS (p=0.02).

CONCLUSION

50% of IBS cases manifested a 'pathogenic' gut microbial signature. This shifted towards the healthy profile on the low FODMAP diet; and IBS cases showed an enhanced clinical responsiveness to the dietary therapy. The effectiveness of FODMAP reduction in IBS may result from the alterations in gut microbiota and metabolites produced. Microbiota signatures could be useful as biomarkers to guide IBS treatment; and investigating IBS species and metabolic pathways might yield insights regarding IBS pathogenic mechanisms.

摘要

目的

减少可发酵寡糖、双糖、单糖和多元醇(FODMAPs)在 IBS 中可能具有临床益处,但机制尚不完全清楚。我们旨在检测可能预测对低 FODMAP 饮食反应的微生物特征,并评估微生物群落组成和功能变化是否能提供其作用模式的见解。

设计

我们使用宏基因组学来确定 IBS 病例和家庭对照者(n=56 对)在常饮食下粪便微生物群的高分辨率分类和功能谱。在低 FODMAP 饮食 4 周后,对 41 对病例进行临床反应和微生物变化研究。

结果

未监督分析饮食前的 IBS 病例,确定了两种不同的微生物群谱,我们称之为 IBS(类似病原体)和 IBS(类似健康)亚型。IBS 微生物群富含厚壁菌门和氨基酸及碳水化合物代谢基因,但缺乏拟杆菌门物种。IBS 微生物群与对照者相似。在低 FODMAP 饮食中,IBS 和对照者的微生物群不受影响,但 IBS 特征向健康相关微生物群转变,拟杆菌门增加(p=0.009),厚壁菌门物种减少(p=0.004),主要代谢基因正常化。与 IBS 相比,低 FODMAP 饮食对 IBS 的临床反应更大(p=0.02)。

结论

50%的 IBS 病例表现出“病原体”肠道微生物特征。这种特征在低 FODMAP 饮食下向健康特征转变;IBS 病例对饮食治疗的临床反应增强。FODMAP 减少在 IBS 中的有效性可能是由于肠道微生物群和代谢产物的改变。微生物群特征可作为指导 IBS 治疗的生物标志物;研究 IBS 物种和代谢途径可能为 IBS 发病机制提供见解。

https://cdn.ncbi.nlm.nih.gov/pmc/blobs/a698/9380505/69c2df6d212b/gutjnl-2021-325177f01.jpg

文献AI研究员

20分钟写一篇综述,助力文献阅读效率提升50倍。

立即体验

用中文搜PubMed

大模型驱动的PubMed中文搜索引擎

马上搜索

文档翻译

学术文献翻译模型,支持多种主流文档格式。

立即体验