Suppr超能文献

多中心评估鸟枪法宏基因组学在病原体检测中的应用。

Multicenter assessment of shotgun metagenomics for pathogen detection.

机构信息

National Institutes for Food and Drug Control, Beijing 100050, China.

Key Laboratory of Animal Gene Editing and Animal Cloning in Yunnan Province and College of Veterinary Medicine, Yunnan Agricultural University, Kunming 650201, China.

出版信息

EBioMedicine. 2021 Dec;74:103649. doi: 10.1016/j.ebiom.2021.103649. Epub 2021 Nov 20.

Abstract

BACKGROUND

Shotgun metagenomics has been used clinically for diagnosing infectious diseases. However, most technical assessments have been limited to individual sets of reference standards, experimental workflows, and laboratories.

METHODS

A reference panel and performance metrics were designed and used to examine the performance of shotgun metagenomics at 17 laboratories in a coordinated collaborative study. We comprehensively assessed the reliability, key performance determinants, reproducibility, and quantitative potential.

FINDINGS

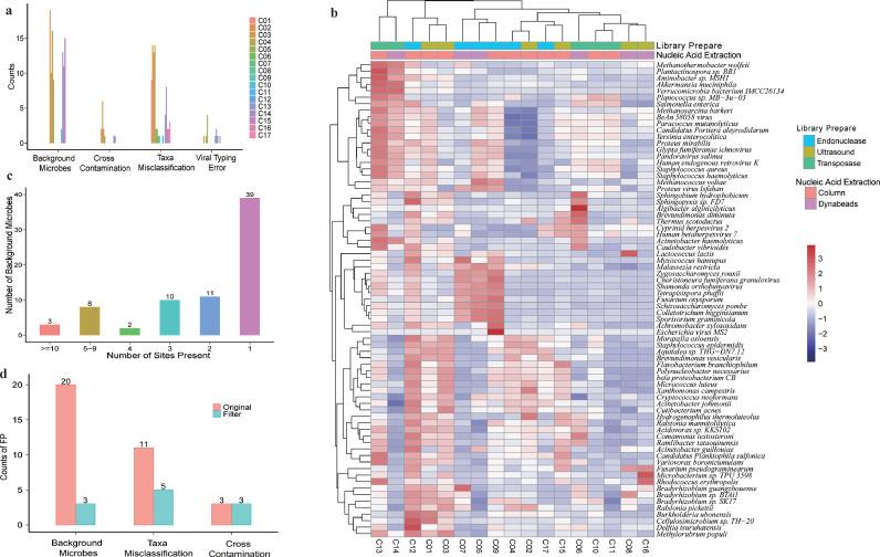
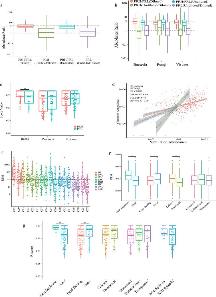
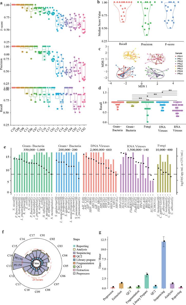
Assay performance varied significantly across sites and microbial classes, with a read depth of 20 millions as a generally cost-efficient assay setting. Results of mapped reads by shotgun metagenomics could indicate relative and intra-site (but not absolute or inter-site) microbial abundance.

INTERPRETATION

Assay performance was significantly impacted by the microbial type, the host context, and read depth, which emphasizes the importance of these factors when designing reference reagents and benchmarking studies. Across sites, workflows and platforms, false positive reporting and considerable site/library effects were common challenges to the assay's accuracy and quantifiability. Our study also suggested that laboratory-developed shotgun metagenomics tests for pathogen detection should aim to detect microbes at 500 CFU/mL (or copies/mL) in a clinically relevant host context (10^5 human cells/mL) within a 24h turn-around time, and with an efficient read depth of 20M.

FUNDING

This work was supported by National Science and Technology Major Project of China (2018ZX10102001).

摘要

背景

shotgun 宏基因组学已被用于临床诊断传染病。然而,大多数技术评估仅限于单个参考标准、实验工作流程和实验室。

方法

设计了参考面板和性能指标,并在一个协调合作的研究中在 17 个实验室中检验 shotgun 宏基因组学的性能。我们全面评估了可靠性、关键性能决定因素、重现性和定量潜力。

发现

测定结果在各个站点和微生物类之间存在显著差异,以 2000 万读深作为一般具有成本效益的测定设置。shotgun 宏基因组学映射读的结果可以指示相对和站点内(但不是绝对或站点间)微生物丰度。

解释

测定性能受到微生物类型、宿主背景和读深的显著影响,这强调了在设计参考试剂和基准研究时这些因素的重要性。在各个站点、工作流程和平台上,假阳性报告和相当大的站点/库效应是对测定准确性和可量化性的常见挑战。我们的研究还表明,用于病原体检测的实验室开发的 shotgun 宏基因组学测试应旨在在 24 小时内检测到临床相关宿主环境(10^5 个人类细胞/mL)中 500 CFU/mL(或拷贝/mL)的微生物,并且具有高效的 20M 读深。

资金

这项工作得到了中国国家科技重大专项(2018ZX10102001)的支持。

https://cdn.ncbi.nlm.nih.gov/pmc/blobs/1147/8608867/25eac584739b/gr1.jpg

文献AI研究员

20分钟写一篇综述,助力文献阅读效率提升50倍。

立即体验

用中文搜PubMed

大模型驱动的PubMed中文搜索引擎

马上搜索

文档翻译

学术文献翻译模型,支持多种主流文档格式。

立即体验