Suppr超能文献

颅外儿科实体恶性肿瘤的免疫转录组分析。

Immuno-transcriptomic profiling of extracranial pediatric solid malignancies.

机构信息

Sarcoma Department, H. Lee Moffitt Cancer Center and Research Institute, Tampa, FL 33612, USA.

Genetics Branch, CCR, NCI, NIH, Bethesda, MD 20892, USA.

出版信息

Cell Rep. 2021 Nov 23;37(8):110047. doi: 10.1016/j.celrep.2021.110047.

Abstract

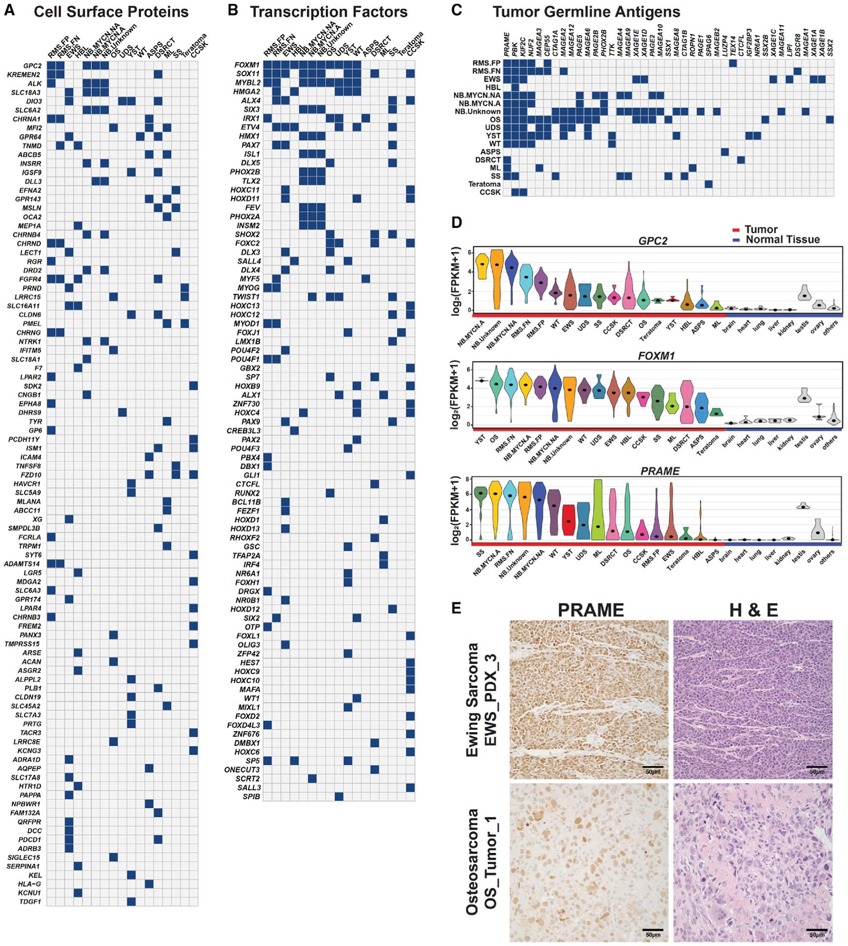
We perform an immunogenomics analysis utilizing whole-transcriptome sequencing of 657 pediatric extracranial solid cancer samples representing 14 diagnoses, and additionally utilize transcriptomes of 131 pediatric cancer cell lines and 147 normal tissue samples for comparison. We describe patterns of infiltrating immune cells, T cell receptor (TCR) clonal expansion, and translationally relevant immune checkpoints. We find that tumor-infiltrating lymphocytes and TCR counts vary widely across cancer types and within each diagnosis, and notably are significantly predictive of survival in osteosarcoma patients. We identify potential cancer-specific immunotherapeutic targets for adoptive cell therapies including cell-surface proteins, tumor germline antigens, and lineage-specific transcription factors. Using an orthogonal immunopeptidomics approach, we find several potential immunotherapeutic targets in osteosarcoma and Ewing sarcoma and validated PRAME as a bona fide multi-pediatric cancer target. Importantly, this work provides a critical framework for immune targeting of extracranial solid tumors using parallel immuno-transcriptomic and -peptidomic approaches.

摘要

我们对 657 个来自 14 种诊断的小儿颅外实体瘤样本进行了全转录组测序的免疫基因组学分析,并将 131 个小儿癌细胞系和 147 个正常组织样本的转录组用于比较。我们描述了浸润性免疫细胞、T 细胞受体 (TCR) 克隆扩增和具有翻译相关性的免疫检查点的模式。我们发现,肿瘤浸润淋巴细胞和 TCR 计数在不同癌症类型和每种诊断中差异很大,并且在骨肉瘤患者的生存中具有显著的预测性。我们为包括细胞表面蛋白、肿瘤种系抗原和谱系特异性转录因子在内的过继细胞疗法确定了潜在的癌症特异性免疫治疗靶点。通过使用正交免疫肽组学方法,我们在骨肉瘤和尤文肉瘤中发现了几个潜在的免疫治疗靶点,并验证了 PRAME 是真正的多小儿癌症靶点。重要的是,这项工作为使用平行免疫转录组学和免疫肽组学方法靶向颅外实体瘤提供了重要框架。

https://cdn.ncbi.nlm.nih.gov/pmc/blobs/c8df/8642810/4fca67252905/nihms-1759318-f0002.jpg

文献AI研究员

20分钟写一篇综述,助力文献阅读效率提升50倍。

立即体验

用中文搜PubMed

大模型驱动的PubMed中文搜索引擎

马上搜索

文档翻译

学术文献翻译模型,支持多种主流文档格式。

立即体验