Suppr超能文献

TRPA1 介导的 Src 家族激酶活性促进皮质扩散性抑制易感性和三叉神经血管系统敏化。

TRPA1-Mediated Src Family Kinases Activity Facilitates Cortical Spreading Depression Susceptibility and Trigeminovascular System Sensitization.

机构信息

Centre for Neuroscience, Department of Biological Sciences, Xi'an Jiaotong-Liverpool University (XJTLU), Suzhou 215123, China.

Department of Pharmacology and Therapeutics, Institute of Systems, Molecular and Integrative Biology, Liverpool L69 7ZB, UK.

出版信息

Int J Mol Sci. 2021 Nov 12;22(22):12273. doi: 10.3390/ijms222212273.

Abstract

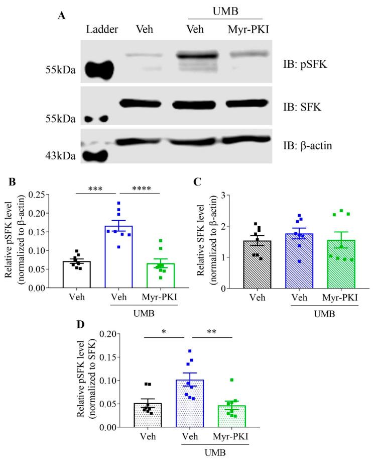
Transient receptor potential ankyrin 1 (TRPA1) plays a role in migraine and is proposed as a promising target for migraine therapy. However, TRPA1-induced signaling in migraine pathogenesis is poorly understood. In this study, we explored the hypothesis that Src family kinases (SFKs) transmit TRPA1 signaling in regulating cortical spreading depression (CSD), calcitonin gene-related peptide (CGRP) release and neuroinflammation. CSD was monitored in mouse brain slices via intrinsic optical imaging, and in rats using electrophysiology. CGRP level and IL-1β gene expression in mouse trigeminal ganglia (TG) was detected using Enzyme-linked Immunosorbent Assay and Quantitative Polymerase Chain Reaction respectively. The results showed a SFKs activator, pYEEI (EPQY(PO3H2)EEEIPIYL), reversed the reduced cortical susceptibility to CSD by an anti-TRPA1 antibody in mouse brain slices. Additionally, the increased cytosolic phosphorylated SFKs at Y416 induced by CSD in rat ipsilateral cerebral cortices was attenuated by pretreatment of the anti-TRPA1 antibody perfused into contralateral ventricles. In mouse TG, a SFKs inhibitor, saracatinib, restored the CGRP release and IL-1β mRNA level increased by a TRPA1 activator, umbellulone. Moreover, umbellulone promoted SFKs phosphorylation, which was reduced by a PKA inhibitor, PKI (14-22) Amide. These data reveal a novel mechanism of migraine pathogenesis by which TRPA1 transmits signaling to SFKs via PKA facilitating CSD susceptibility and trigeminovascular system sensitization.

摘要

瞬时受体电位锚蛋白 1(TRPA1)在偏头痛中起作用,并被提议作为偏头痛治疗的有前途的靶点。然而,TRPA1 诱导的偏头痛发病机制中的信号传导知之甚少。在这项研究中,我们假设 Src 家族激酶(SFKs)通过传递 TRPA1 信号来调节皮质扩散抑制(CSD)、降钙素基因相关肽(CGRP)释放和神经炎症。通过内源性光学成像监测小鼠脑切片中的 CSD,并通过电生理学监测大鼠中的 CSD。使用酶联免疫吸附测定法和定量聚合酶链反应分别检测小鼠三叉神经节(TG)中的 CGRP 水平和 IL-1β 基因表达。结果表明,SFKs 激活剂 pYEEI(EPQY(PO3H2)EEEIPIYL)逆转了抗 TRPA1 抗体在小鼠脑切片中对 CSD 的皮质易感性降低。此外,CSD 在大鼠同侧大脑皮质中诱导的细胞质中磷酸化 SFKs(Y416)增加,通过将抗 TRPA1 抗体灌流到对侧脑室预先处理而减弱。在小鼠 TG 中,SFKs 抑制剂 saracatinib 恢复了 TRPA1 激活剂 umbellulone 增加的 CGRP 释放和 IL-1β mRNA 水平。此外,umbellulone 促进了 SFKs 磷酸化,PKA 抑制剂 PKI(14-22)酰胺可降低 SFKs 磷酸化。这些数据揭示了偏头痛发病机制的新机制,即 TRPA1 通过 PKA 传递信号到 SFKs,从而促进 CSD 易感性和三叉血管系统致敏。

https://cdn.ncbi.nlm.nih.gov/pmc/blobs/af0c/8620265/318e6604a8f8/ijms-22-12273-g001.jpg

文献AI研究员

20分钟写一篇综述,助力文献阅读效率提升50倍。

立即体验

用中文搜PubMed

大模型驱动的PubMed中文搜索引擎

马上搜索

文档翻译

学术文献翻译模型,支持多种主流文档格式。

立即体验