Suppr超能文献

雌激素受体α在乳腺癌发生中的正向调控

Positive Regulation of Estrogen Receptor Alpha in Breast Tumorigenesis.

机构信息

Institute for Research in Immunology and Cancer, Université de Montréal, Montreal, QC H3T 1J4, Canada.

出版信息

Cells. 2021 Oct 31;10(11):2966. doi: 10.3390/cells10112966.

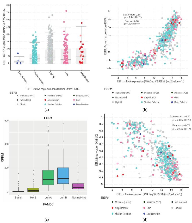
Abstract

Estrogen receptor alpha (ERα, NR3A1) contributes through its expression in different tissues to a spectrum of physiological processes, including reproductive system development and physiology, bone mass maintenance, as well as cardiovascular and central nervous system functions. It is also one of the main drivers of tumorigenesis in breast and uterine cancer and can be targeted by several types of hormonal therapies. ERα is expressed in a subset of luminal cells corresponding to less than 10% of normal mammary epithelial cells and in over 70% of breast tumors (ER+ tumors), but the basis for its selective expression in normal or cancer tissues remains incompletely understood. The mapping of alternative promoters and regulatory elements has delineated the complex genomic structure of the gene and shed light on the mechanistic basis for the tissue-specific regulation of expression. However, much remains to be uncovered to better understand how expression is regulated in breast cancer. This review recapitulates the current body of knowledge on the structure of the gene and the complex mechanisms controlling its expression in breast tumors. In particular, we discuss the impact of genetic alterations, chromatin modifications, and enhanced expression of other luminal transcription regulators on expression in tumor cells.

摘要

雌激素受体 alpha(ERα,NR3A1)通过在不同组织中的表达,参与了一系列生理过程,包括生殖系统的发育和生理、骨量维持以及心血管和中枢神经系统的功能。它也是乳腺癌和子宫癌肿瘤发生的主要驱动因素之一,并且可以被几种类型的激素治疗靶向。ERα 在一小部分腔细胞中表达,对应于正常乳腺上皮细胞的不到 10%,并且在超过 70%的乳腺癌(ER+肿瘤)中表达,但它在正常或癌症组织中选择性表达的基础仍不完全清楚。替代启动子和调节元件的映射描绘了 基因的复杂基因组结构,并阐明了 表达的组织特异性调节的机制基础。然而,要更好地理解乳腺癌中 表达是如何调控的,还有很多工作要做。这篇综述回顾了关于 基因结构的现有知识,以及控制其在乳腺肿瘤中表达的复杂机制。特别是,我们讨论了遗传改变、染色质修饰以及其他腔转录调节剂的增强表达对肿瘤细胞中 表达的影响。

https://cdn.ncbi.nlm.nih.gov/pmc/blobs/be0c/8616513/6bfe6c762272/cells-10-02966-g001.jpg

文献AI研究员

20分钟写一篇综述,助力文献阅读效率提升50倍。

立即体验

用中文搜PubMed

大模型驱动的PubMed中文搜索引擎

马上搜索

文档翻译

学术文献翻译模型,支持多种主流文档格式。

立即体验