Suppr超能文献

黄芩素通过抑制低氧诱导因子-1α 减少有氧糖酵解并逆转线粒体功能障碍,从而使耐药的乳腺癌细胞重新对他莫昔芬敏感。

Baicalein resensitizes tamoxifen-resistant breast cancer cells by reducing aerobic glycolysis and reversing mitochondrial dysfunction via inhibition of hypoxia-inducible factor-1α.

机构信息

The State Key Laboratory of Functions and Applications of Medicinal Plants, Guizhou Medical University, Guizhou, China.

The High Efficacy Application of Natural Medicinal Resources Engineering Center of Guizhou Province, School of Pharmaceutical Sciences, Guizhou Medical University, Guizhou, China.

出版信息

Clin Transl Med. 2021 Nov;11(11):e577. doi: 10.1002/ctm2.577.

Abstract

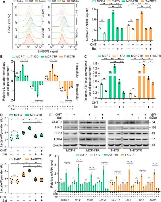
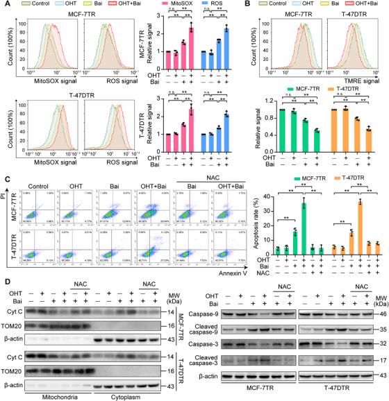
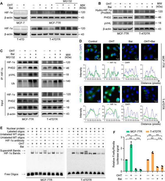
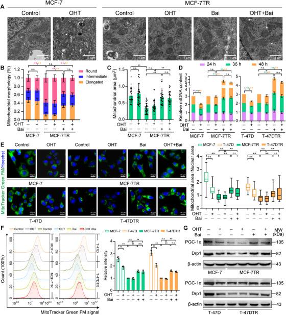
Drug resistance is a major hurdle for the effectiveness of tamoxifen (TAM) to provide clinical benefit. Therefore, it is essential to identify a sensitizer that could be used to improve TAM efficacy in treating TAM-resistant breast cancer. Here, we investigated the ability of baicalein to reverse TAM resistance. We found that baicalein increased the efficacy of TAM in inhibiting proliferation and inducing apoptosis of TAM-resistant cells. It also enhanced the TAM-induced growth reduction of resistant cells from NOD/SCID mouse mammary fat pads, without causing obvious systemic toxicity. Analyses using the CellMiner tool and the Kaplan-Meier plotter database showed that HIF-1α expression was inversely correlated with TAM therapeutic response in NCI-60 cancer cells and breast cancer patients. HIF-1α expression was increased in TAM-resistant cells due to an increase in mRNA levels and reduced ubiquitin-mediated degradation. Baicalein reduced HIF-1α expression by promoting its interaction with PHD2 and pVHL, thus facilitating ubiquitin ligase-mediated proteasomal degradation and thereby suppressing the nuclear translocation, binding to the hypoxia-response element, and transcriptional activity of HIF-1α. As a result, baicalein downregulated aerobic glycolysis by restricting glucose uptake, lactate production, ATP generation, lactate/pyruvate ratio and expression of HIF-1α-targeted glycolytic genes, thereby enhancing the antiproliferative efficacy of TAM. Furthermore, baicalein interfered with HIF-1α inhibition of mitochondrial biosynthesis, which increased mitochondrial DNA content and mitochondrial numbers, restored the generation of reactive oxygen species in mitochondria, and thus enhanced the TAM-induced mitochondrial apoptotic pathway. The HIF-1α stabilizer dimethyloxallyl glycine prevented the baicalein-induced downregulation of glycolysis and mitochondrial biosynthesis and reduced the effects of baicalein on reversing TAM resistance. Our results indicate that baicalein is a promising candidate to help overcome TAM resistance by sensitizing resistant cells to TAM-induced growth inhibition and apoptosis. The mechanism underlying the effects of baicalein consists of inhibition of HIF-1α-mediated aerobic glycolysis and mitochondrial dysfunction.

摘要

耐药性是他莫昔芬(TAM)发挥临床疗效的主要障碍。因此,确定一种增敏剂来提高 TAM 治疗 TAM 耐药乳腺癌的疗效至关重要。在这里,我们研究了黄芩素逆转 TAM 耐药的能力。我们发现黄芩素增强了 TAM 抑制耐药细胞增殖和诱导凋亡的作用。它还增强了 TAM 诱导的 NOD/SCID 小鼠乳腺脂肪垫中耐药细胞的生长减少,而没有引起明显的全身毒性。使用 CellMiner 工具和 Kaplan-Meier plotter 数据库进行的分析表明,HIF-1α的表达与 NCI-60 癌细胞和乳腺癌患者 TAM 治疗反应呈负相关。由于 mRNA 水平的增加和泛素介导的降解减少,TAM 耐药细胞中 HIF-1α的表达增加。黄芩素通过促进其与 PHD2 和 pVHL 的相互作用来减少 HIF-1α的表达,从而促进泛素连接酶介导的蛋白酶体降解,从而抑制 HIF-1α的核转位、与低氧反应元件结合和转录活性。结果,黄芩素通过限制葡萄糖摄取、乳酸生成、ATP 生成、乳酸/丙酮酸比和 HIF-1α 靶向糖酵解基因的表达来下调有氧糖酵解,从而增强 TAM 的抗增殖作用。此外,黄芩素干扰 HIF-1α抑制线粒体生物合成,增加线粒体 DNA 含量和线粒体数量,恢复线粒体中活性氧的产生,从而增强 TAM 诱导的线粒体凋亡途径。HIF-1α稳定剂二甲基氧代乙酰胺可防止黄芩素诱导的糖酵解和线粒体生物合成下调,并降低黄芩素对逆转 TAM 耐药的影响。我们的研究结果表明,黄芩素是一种有前途的候选药物,通过使耐药细胞对 TAM 诱导的生长抑制和凋亡敏感来帮助克服 TAM 耐药。黄芩素作用的机制包括抑制 HIF-1α 介导的有氧糖酵解和线粒体功能障碍。

https://cdn.ncbi.nlm.nih.gov/pmc/blobs/0664/8567056/3f051a288dbc/CTM2-11-e577-g003.jpg

文献AI研究员

20分钟写一篇综述,助力文献阅读效率提升50倍。

立即体验

用中文搜PubMed

大模型驱动的PubMed中文搜索引擎

马上搜索

文档翻译

学术文献翻译模型,支持多种主流文档格式。

立即体验