Suppr超能文献

使用基于基质金属蛋白酶可裂解肽的水凝胶进行骨再生

Bone Regeneration Using MMP-Cleavable Peptides-Based Hydrogels.

作者信息

Chen Weikai, Zhou Ziyang, Chen Dagui, Li Yinghua, Zhang Qin, Su Jiacan

机构信息

Institute of Translational Medicine, Shanghai University, Shanghai 200444, China.

School of Medicine, Shanghai University, Shanghai 200444, China.

出版信息

Gels. 2021 Nov 5;7(4):199. doi: 10.3390/gels7040199.

Abstract

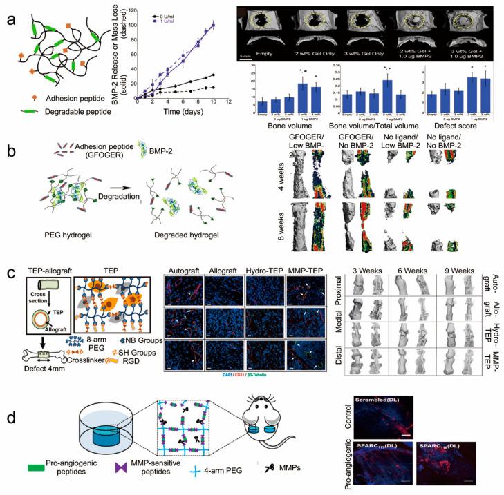
Accumulating evidence has suggested the significant potential of chemically modified hydrogels in bone regeneration. Despite the progress of bioactive hydrogels with different materials, structures and loading cargoes, the desires from clinical applications have not been fully validated. Multiple biological behaviors are orchestrated precisely during the bone regeneration process, including bone marrow mesenchymal stem cells (BMSCs) recruitment, osteogenic differentiation, matrix calcification and well-organized remodeling. Since matrix metalloproteinases play critical roles in such bone metabolism processes as BMSC commitment, osteoblast survival, osteoclast activation matrix calcification and microstructure remodeling, matrix metalloproteinase (MMP) cleavable peptides-based hydrogels could respond to various MMP levels and, thus, accelerate bone regeneration. In this review, we focused on the MMP-cleavable peptides, polymers, functional modification and crosslinked reactions. Applications, perspectives and limitations of MMP-cleavable peptides-based hydrogels for bone regeneration were then discussed.

摘要

越来越多的证据表明,化学修饰水凝胶在骨再生方面具有巨大潜力。尽管具有不同材料、结构和负载物的生物活性水凝胶取得了进展,但临床应用的需求尚未得到充分验证。在骨再生过程中,多种生物学行为被精确协调,包括骨髓间充质干细胞(BMSC)募集、成骨分化、基质钙化和组织良好的重塑。由于基质金属蛋白酶在BMSC定向、成骨细胞存活、破骨细胞活化、基质钙化和微观结构重塑等骨代谢过程中起关键作用,基于基质金属蛋白酶(MMP)可裂解肽的水凝胶可以响应各种MMP水平,从而加速骨再生。在这篇综述中,我们重点关注了MMP可裂解肽、聚合物、功能修饰和交联反应。然后讨论了基于MMP可裂解肽的水凝胶在骨再生中的应用、前景和局限性。

https://cdn.ncbi.nlm.nih.gov/pmc/blobs/acaf/8628702/11debb463b23/gels-07-00199-g001.jpg

文献AI研究员

20分钟写一篇综述,助力文献阅读效率提升50倍。

立即体验

用中文搜PubMed

大模型驱动的PubMed中文搜索引擎

马上搜索

文档翻译

学术文献翻译模型,支持多种主流文档格式。

立即体验