Suppr超能文献

开发一种用于二级生物安全实验室的单周期传染性 SARS-CoV-2 病毒复制子颗粒系统。

Development of a Single-Cycle Infectious SARS-CoV-2 Virus Replicon Particle System for Use in Biosafety Level 2 Laboratories.

机构信息

Department of Microbiology and Immunology, University of Iowagrid.214572.7, Iowa City, Iowa, USA.

Coronavirus Laboratory, Departamento Biologia Molecular y Celular, Centro Nacional de Biotecnologia (CNB-CSIC), Madrid, Spain.

出版信息

J Virol. 2022 Feb 9;96(3):e0183721. doi: 10.1128/JVI.01837-21. Epub 2021 Dec 1.

Abstract

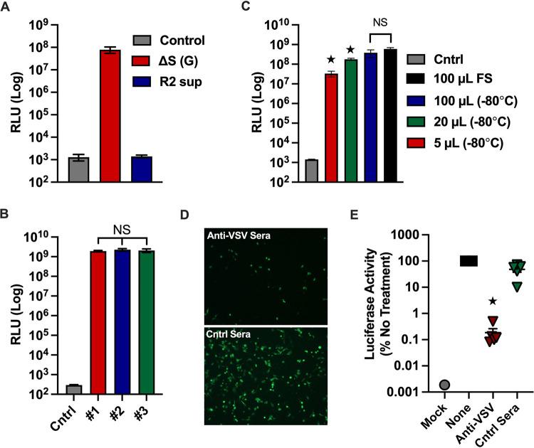
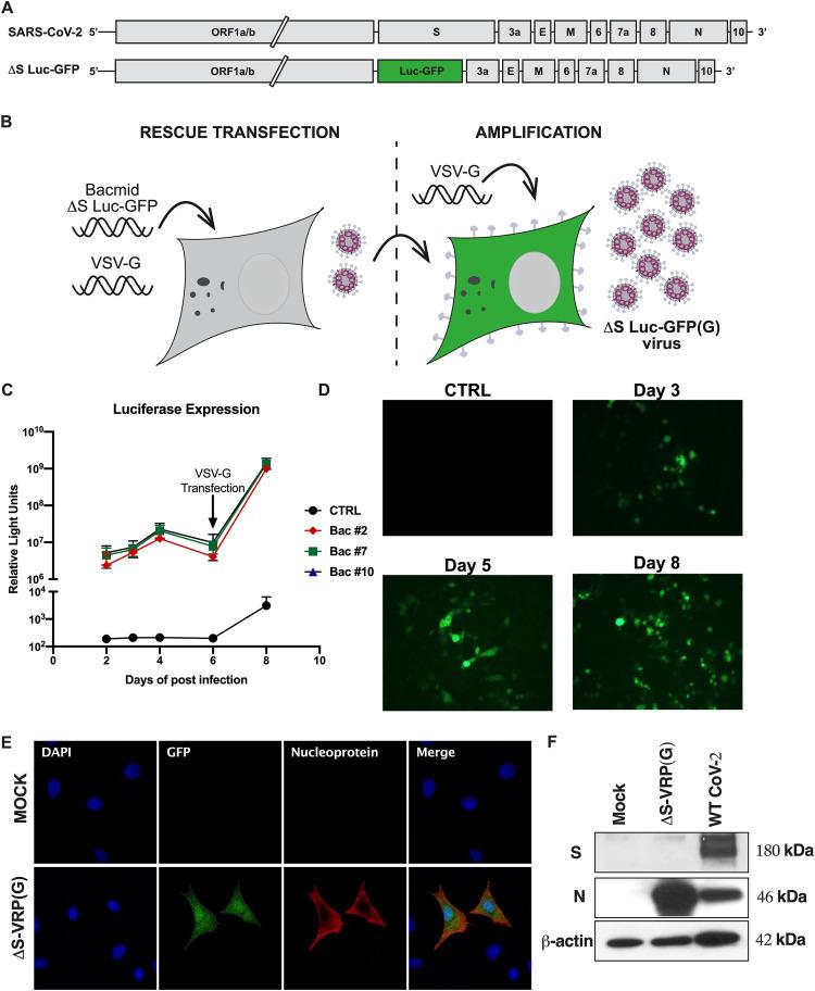
Research activities with infectious severe acute respiratory syndrome coronavirus 2 (SARS-CoV-2) are currently permitted only under biosafety level 3 (BSL3) containment. Here, we report the development of a single-cycle infectious SARS-CoV-2 virus replicon particle (VRP) system with a luciferase and green fluorescent protein (GFP) dual reporter that can be safely handled in BSL2 laboratories to study SARS-CoV-2 biology. The spike (S) gene of SARS-CoV-2 encodes the envelope glycoprotein, which is essential for mediating infection of new host cells. Through deletion and replacement of this essential S gene with a luciferase and GFP dual reporter, we have generated a conditional SARS-CoV-2 mutant (ΔS-VRP) that produces infectious particles only in cells expressing a viral envelope glycoprotein of choice. Interestingly, we observed more efficient production of infectious particles in cells expressing vesicular stomatitis virus (VSV) glycoprotein G [ΔS-VRP(G)] than in cells expressing other viral glycoproteins, including S. We confirmed that infection from ΔS-VRP(G) is limited to a single round and can be neutralized by anti-VSV serum. In our studies with ΔS-VRP(G), we observed robust expression of both luciferase and GFP reporters in various human and murine cell types, demonstrating that a broad variety of cells can support intracellular replication of SARS-CoV-2. In addition, treatment of ΔS-VRP(G)-infected cells with either of the anti-CoV drugs remdesivir (nucleoside analog) and GC376 (CoV 3CL protease inhibitor) resulted in a robust decrease in both luciferase and GFP expression in a drug dose- and cell-type-dependent manner. Taken together, our findings show that we have developed a single-cycle infectious SARS-CoV-2 VRP system that serves as a versatile platform to study SARS-CoV-2 intracellular biology and to perform high-throughput screening of antiviral drugs under BSL2 containment. Due to the highly contagious nature of SARS-CoV-2 and the lack of immunity in the human population, research on SARS-CoV-2 has been restricted to biosafety level 3 laboratories. This has greatly limited participation of the broader scientific community in SARS-CoV-2 research and thus has hindered the development of vaccines and antiviral drugs. By deleting the essential spike gene in the viral genome, we have developed a conditional mutant of SARS-CoV-2 with luciferase and fluorescent reporters, which can be safely used under biosafety level 2 conditions. Our single-cycle infectious SARS-CoV-2 virus replicon system can serve as a versatile platform to study SARS-CoV-2 intracellular biology and to perform high-throughput screening of antiviral drugs under BSL2 containment.

摘要

研究具有传染性的严重急性呼吸系统综合征冠状病毒 2(SARS-CoV-2)的活动目前仅在生物安全级别 3(BSL3)控制下允许进行。在这里,我们报告了开发带有荧光素酶和绿色荧光蛋白(GFP)双报告基因的单周期传染性 SARS-CoV-2 复制子病毒(VRP)系统的情况,该系统可在 BSL2 实验室中安全处理,以研究 SARS-CoV-2 生物学。SARS-CoV-2 的刺突(S)基因编码包膜糖蛋白,对于介导新宿主细胞的感染至关重要。通过删除该必需 S 基因并代之以荧光素酶和 GFP 双报告基因,我们生成了一种条件性 SARS-CoV-2 突变体(ΔS-VRP),该突变体仅在表达所选病毒包膜糖蛋白的细胞中产生传染性颗粒。有趣的是,我们观察到在表达水疱性口炎病毒(VSV)糖蛋白 G [ΔS-VRP(G)]的细胞中产生更有效的传染性颗粒,而在表达其他病毒糖蛋白(包括 S 蛋白)的细胞中则不然。我们证实,来自 ΔS-VRP(G)的感染仅限于单轮,并且可以被抗 VSV 血清中和。在我们使用 ΔS-VRP(G)的研究中,我们观察到各种人源和鼠源细胞类型中荧光素酶和 GFP 报告基因的表达均非常活跃,表明多种细胞均能支持 SARS-CoV-2 的细胞内复制。此外,用抗 CoV 药物瑞德西韦(核苷类似物)和 GC376(CoV 3CL 蛋白酶抑制剂)处理感染了 ΔS-VRP(G)的细胞,会导致荧光素酶和 GFP 表达以药物剂量和细胞类型依赖性的方式大幅降低。总之,我们的研究结果表明,我们已经开发出一种单周期传染性 SARS-CoV-2 VRP 系统,它可以作为一个通用平台,用于研究 SARS-CoV-2 的细胞内生物学,并在 BSL2 控制下进行高通量抗 SARS-CoV-2 药物筛选。由于 SARS-CoV-2 的高度传染性以及人类缺乏免疫力,因此对 SARS-CoV-2 的研究受到限制,只能在生物安全级别 3 实验室中进行。这极大地限制了更广泛的科学界参与 SARS-CoV-2 的研究,从而阻碍了疫苗和抗病毒药物的开发。通过删除病毒基因组中的必需刺突基因,我们开发了一种带有荧光素酶和荧光报告基因的 SARS-CoV-2 条件性突变体,可在生物安全级别 2 条件下安全使用。我们的单周期传染性 SARS-CoV-2 病毒复制子系统可以作为一个通用平台,用于研究 SARS-CoV-2 的细胞内生物学,并在 BSL2 控制下进行高通量抗 SARS-CoV-2 药物筛选。

https://cdn.ncbi.nlm.nih.gov/pmc/blobs/4c5a/8826801/3322c8bcf394/jvi.01837-21-f001.jpg

文献AI研究员

20分钟写一篇综述,助力文献阅读效率提升50倍。

立即体验

用中文搜PubMed

大模型驱动的PubMed中文搜索引擎

马上搜索

文档翻译

学术文献翻译模型,支持多种主流文档格式。

立即体验