Suppr超能文献

周期蛋白 F 通过 SCF 依赖性降解视网膜母细胞瘤样肿瘤抑制因子 p130/RBL2 驱动增殖。

Cyclin F drives proliferation through SCF-dependent degradation of the retinoblastoma-like tumor suppressor p130/RBL2.

机构信息

Department of Pharmacology. The University of North Carolina at Chapel Hill, Chapel Hill, United States.

Lineberger Comprehensive Cancer Center. The University of North Carolina at Chapel Hill, Chapel Hill, United States.

出版信息

Elife. 2021 Dec 1;10:e70691. doi: 10.7554/eLife.70691.

Abstract

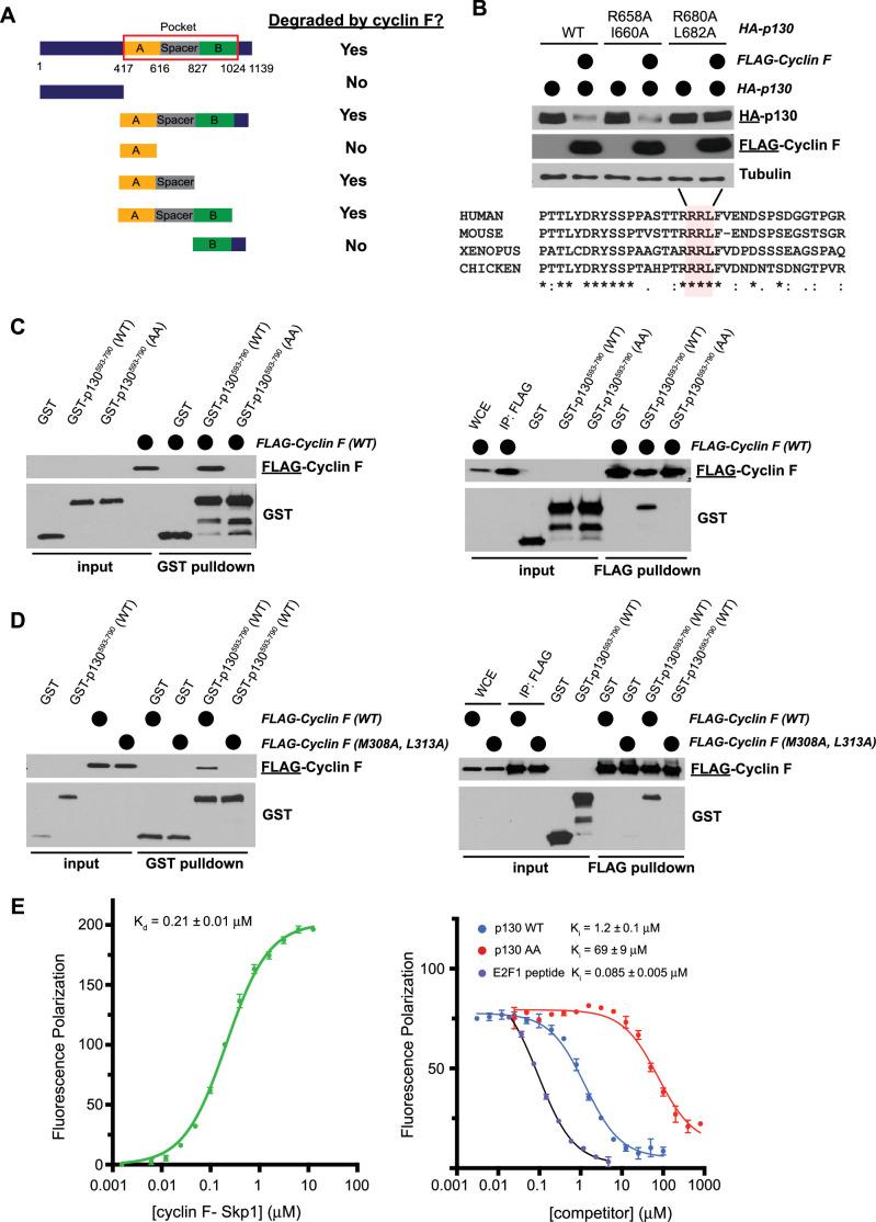
Cell cycle gene expression programs fuel proliferation and are universally dysregulated in cancer. The retinoblastoma (RB)-family of proteins, RB1, RBL1/p107, and RBL2/p130, coordinately represses cell cycle gene expression, inhibiting proliferation, and suppressing tumorigenesis. Phosphorylation of RB-family proteins by cyclin-dependent kinases is firmly established. Like phosphorylation, ubiquitination is essential to cell cycle control, and numerous proliferative regulators, tumor suppressors, and oncoproteins are ubiquitinated. However, little is known about the role of ubiquitin signaling in controlling RB-family proteins. A systems genetics analysis of CRISPR/Cas9 screens suggested the potential regulation of the RB-network by cyclin F, a substrate recognition receptor for the SCF family of E3 ligases. We demonstrate that RBL2/p130 is a direct substrate of SCF. We map a cyclin F regulatory site to a flexible linker in the p130 pocket domain, and show that this site mediates binding, stability, and ubiquitination. Expression of a mutant version of p130, which cannot be ubiquitinated, severely impaired proliferative capacity and cell cycle progression. Consistently, we observed reduced expression of cell cycle gene transcripts, as well a reduced abundance of cell cycle proteins, analyzed by quantitative, iterative immunofluorescent imaging. These data suggest a key role for SCF in the CDK-RB network and raise the possibility that aberrant p130 degradation could dysregulate the cell cycle in human cancers.

摘要

细胞周期基因表达程序促进增殖,并且在癌症中普遍失调。视网膜母细胞瘤(RB)家族蛋白 RB1、RBL1/p107 和 RBL2/p130 协同抑制细胞周期基因表达,抑制增殖并抑制肿瘤发生。细胞周期蛋白依赖性激酶(CDK)对 RB 家族蛋白的磷酸化已得到充分证实。与磷酸化一样,泛素化对细胞周期控制至关重要,许多增殖调节剂、肿瘤抑制因子和癌蛋白都被泛素化。然而,关于泛素信号在控制 RB 家族蛋白中的作用知之甚少。CRISPR/Cas9 筛选的系统遗传学分析表明,细胞周期蛋白 F 可能通过泛素信号调节 RB 网络,细胞周期蛋白 F 是 SCF 家族 E3 连接酶的底物识别受体。我们证明 RBL2/p130 是 SCF 的直接底物。我们将细胞周期蛋白 F 的一个调节位点映射到 p130 口袋结构域的一个柔性连接子上,并表明该位点介导结合、稳定性和泛素化。表达不能被泛素化的 p130 突变体严重损害了增殖能力和细胞周期进程。一致地,我们观察到细胞周期基因转录物的表达减少,以及通过定量、迭代免疫荧光成像分析的细胞周期蛋白的丰度降低。这些数据表明 SCF 在 CDK-RB 网络中起关键作用,并提出了异常的 p130 降解可能导致人类癌症中细胞周期失调的可能性。

https://cdn.ncbi.nlm.nih.gov/pmc/blobs/f42d/8670743/00440e4f6001/elife-70691-fig1.jpg

文献AI研究员

20分钟写一篇综述,助力文献阅读效率提升50倍。

立即体验

用中文搜PubMed

大模型驱动的PubMed中文搜索引擎

马上搜索

文档翻译

学术文献翻译模型,支持多种主流文档格式。

立即体验