Suppr超能文献

周期蛋白 F-EXO1 轴控制细胞周期依赖性双链断裂修复的执行。

Cyclin F-EXO1 axis controls cell cycle-dependent execution of double-strand break repair.

机构信息

MRC Weatherall Institute of Molecular Medicine, University of Oxford, John Radcliffe Hospital, Headington, Oxford OX3 9DS, UK.

Edinburgh Cancer Research, CRUK Scotland Centre, Institute of Genetics and Cancer, University of Edinburgh, Crewe Road South, Edinburgh EH4 2XU, UK.

出版信息

Sci Adv. 2024 Aug 9;10(32):eado0636. doi: 10.1126/sciadv.ado0636.

Abstract

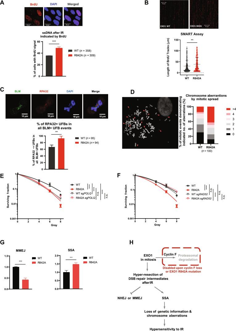
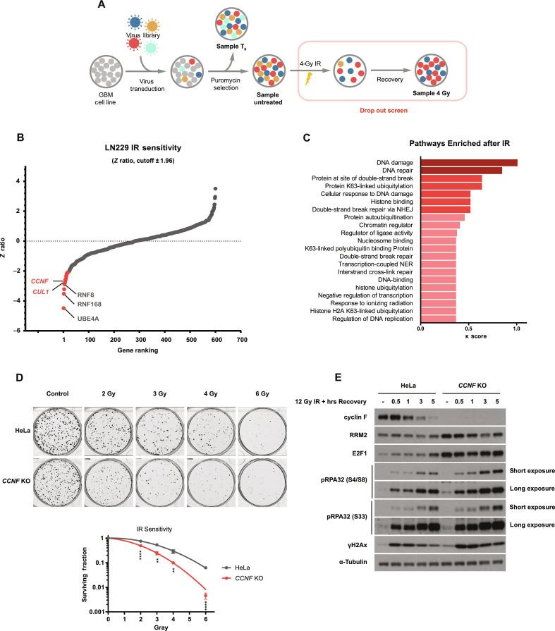
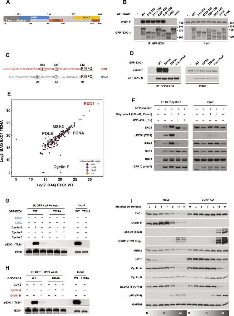
Ubiquitination is a crucial posttranslational modification required for the proper repair of DNA double-strand breaks (DSBs) induced by ionizing radiation (IR). DSBs are mainly repaired through homologous recombination (HR) when template DNA is present and nonhomologous end joining (NHEJ) in its absence. In addition, microhomology-mediated end joining (MMEJ) and single-strand annealing (SSA) provide backup DSBs repair pathways. However, the mechanisms controlling their use remain poorly understood. By using a high-resolution CRISPR screen of the ubiquitin system after IR, we systematically uncover genes required for cell survival and elucidate a critical role of the E3 ubiquitin ligase SCF in cell cycle-dependent DSB repair. We show that SCF-mediated EXO1 degradation prevents DNA end resection in mitosis, allowing MMEJ to take place. Moreover, we identify a conserved cyclin F recognition motif, distinct from the one used by other cyclins, with broad implications in cyclin specificity for cell cycle control.

摘要

泛素化是 DNA 双链断裂 (DSBs) 正确修复所必需的一种关键的翻译后修饰,这种修复是由电离辐射 (IR) 诱导的。当存在模板 DNA 时,DSBs 主要通过同源重组 (HR) 进行修复,而在不存在模板 DNA 时则通过非同源末端连接 (NHEJ) 进行修复。此外,微同源介导的末端连接 (MMEJ) 和单链退火 (SSA) 为 DSBs 修复途径提供了后备方案。然而,控制这些途径使用的机制仍知之甚少。通过在 IR 后使用高分辨率的 CRISPR 筛选泛素系统,我们系统地揭示了细胞存活所必需的基因,并阐明了 E3 泛素连接酶 SCF 在细胞周期依赖性 DSB 修复中的关键作用。我们表明,SCF 介导的 EXO1 降解可防止有丝分裂中 DNA 末端切除,从而允许 MMEJ 发生。此外,我们鉴定出一个保守的 cyclin F 识别基序,与其他 cyclin 使用的基序不同,这对 cyclin 特异性在细胞周期控制中具有广泛的影响。

https://cdn.ncbi.nlm.nih.gov/pmc/blobs/bc04/11313846/1c3ef680282c/sciadv.ado0636-f1.jpg

文献AI研究员

20分钟写一篇综述,助力文献阅读效率提升50倍。

立即体验

用中文搜PubMed

大模型驱动的PubMed中文搜索引擎

马上搜索

文档翻译

学术文献翻译模型,支持多种主流文档格式。

立即体验