Suppr超能文献

下调 SFRP2 通过激活 Wnt/β-catenin 信号通路促进胶质瘤细胞的癌症干性和放射抵抗性。

Downregulation of SFRP2 facilitates cancer stemness and radioresistance of glioma cells via activating Wnt/β-catenin signaling.

机构信息

Department of Neurosurgery, Second Hospital of Shanxi Medical University, Taiyuan, Shanxi Province, China.

出版信息

PLoS One. 2021 Dec 1;16(12):e0260864. doi: 10.1371/journal.pone.0260864. eCollection 2021.

Abstract

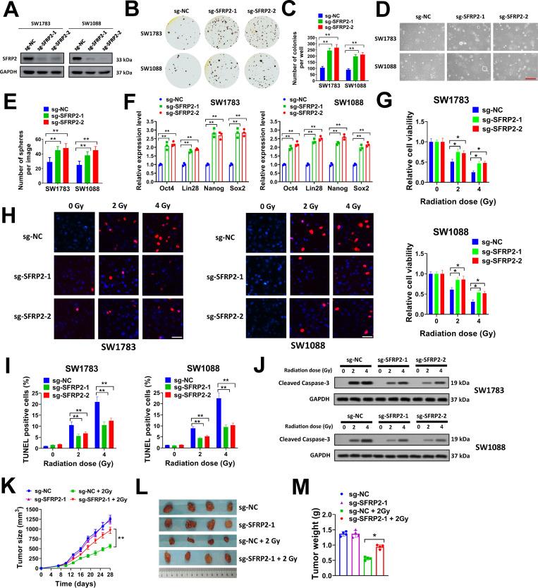
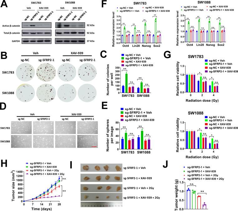
Secreted frizzled-related protein 2 (SFRP2) is a glycoprotein with frizzled-like cysteine-rich domain that binds with Wnt ligands or frizzled receptors to regulate Wnt signaling. SFRP2 is frequently hypermethylated in glioma patients, and analysis of TCGA data indicates that SFRP2 is one of the most downregulated genes in radiotherapy treated glioma patients. In the present study, we aimed to explore the potential function of SFRP2 in tumorigenesis and radioresistance of glioma. The RNA sequencing data of TCGA glioma samples were downloaded and analyzed. SFRP2 expression in 166 glioma patients was evaluated by qRT-PCR. The potential functions of SFRP2 in glioma were evaluated by loss-of-function assays and gain-of-function assays in glioma cell lines. We found that SFRP2 was downregulated in radiotherapy-treated glioma patients, and low SFRP2 expression was correlated with advanced tumor stage and poor prognosis. CRISP/Cas9-meidated SFRP2 knockdown promoted soft agar colony formation, cancer stemness and radioresistance of glioma cells, while enforced SFRP2 expression exhibited opposite effects. Moreover, Wnt/β-catenin signaling was activated in radiotherapy treated glioma patients. SFRP2 knockdown activated Wnt/β-catenin signaling in glioma cell lines, while overexpression of SFRP2 inhibited Wnt/β-catenin activation. Besides, pharmacological inhibition of Wnt/β-catenin signaling by XAV-939 abrogated the effects of SFRP2 knockdown on cancer stemness and radioresistance of glioma cells. Our data for the first time demonstrated a role of SFRP2 in radioresistance of glioma cells, and suggested that inhibition of Wnt/β-catenin signaling might be a potential strategy for increasing radiosensitivity of glioma patients.

摘要

分泌型卷曲相关蛋白 2(SFRP2)是一种糖蛋白,具有卷曲样富含半胱氨酸结构域,可与 Wnt 配体或卷曲受体结合,调节 Wnt 信号。SFRP2 在胶质瘤患者中常发生高甲基化,TCGA 数据分析表明 SFRP2 是放疗治疗的胶质瘤患者中下调最明显的基因之一。在本研究中,我们旨在探讨 SFRP2 在胶质瘤发生和放射抵抗中的潜在作用。下载并分析 TCGA 胶质瘤样本的 RNA 测序数据。通过 qRT-PCR 评估 166 例胶质瘤患者的 SFRP2 表达。通过在胶质瘤细胞系中进行功能丧失和功能获得实验评估 SFRP2 在胶质瘤中的潜在作用。我们发现 SFRP2 在放疗治疗的胶质瘤患者中下调,低 SFRP2 表达与肿瘤晚期和预后不良相关。CRISPR/Cas9 介导的 SFRP2 敲低促进了胶质瘤细胞的软琼脂集落形成、癌症干性和放射抵抗,而 SFRP2 的过表达则表现出相反的效果。此外,Wnt/β-catenin 信号在放疗治疗的胶质瘤患者中被激活。SFRP2 敲低激活了胶质瘤细胞系中的 Wnt/β-catenin 信号,而过表达 SFRP2 抑制了 Wnt/β-catenin 的激活。此外,XAV-939 通过抑制 Wnt/β-catenin 信号通路抑制了 SFRP2 敲低对胶质瘤细胞干性和放射抵抗的影响。我们的数据首次证明了 SFRP2 在胶质瘤细胞放射抵抗中的作用,并表明抑制 Wnt/β-catenin 信号可能是提高胶质瘤患者放射敏感性的一种潜在策略。

https://cdn.ncbi.nlm.nih.gov/pmc/blobs/4fcb/8635357/74ed5419fef6/pone.0260864.g001.jpg

文献AI研究员

20分钟写一篇综述,助力文献阅读效率提升50倍。

立即体验

用中文搜PubMed

大模型驱动的PubMed中文搜索引擎

马上搜索

文档翻译

学术文献翻译模型,支持多种主流文档格式。

立即体验