Suppr超能文献

CHK1 可保护表达致癌 KRAS 的细胞免受 DNA 损伤,是治疗胰腺癌的靶点。

CHK1 protects oncogenic KRAS-expressing cells from DNA damage and is a target for pancreatic cancer treatment.

机构信息

Lineberger Comprehensive Cancer Center, University of North Carolina at Chapel Hill, Chapel Hill, NC 27599, USA.

Department of Pharmacology, University of North Carolina at Chapel Hill, Chapel Hill, NC 27599, USA.

出版信息

Cell Rep. 2021 Nov 30;37(9):110060. doi: 10.1016/j.celrep.2021.110060.

Abstract

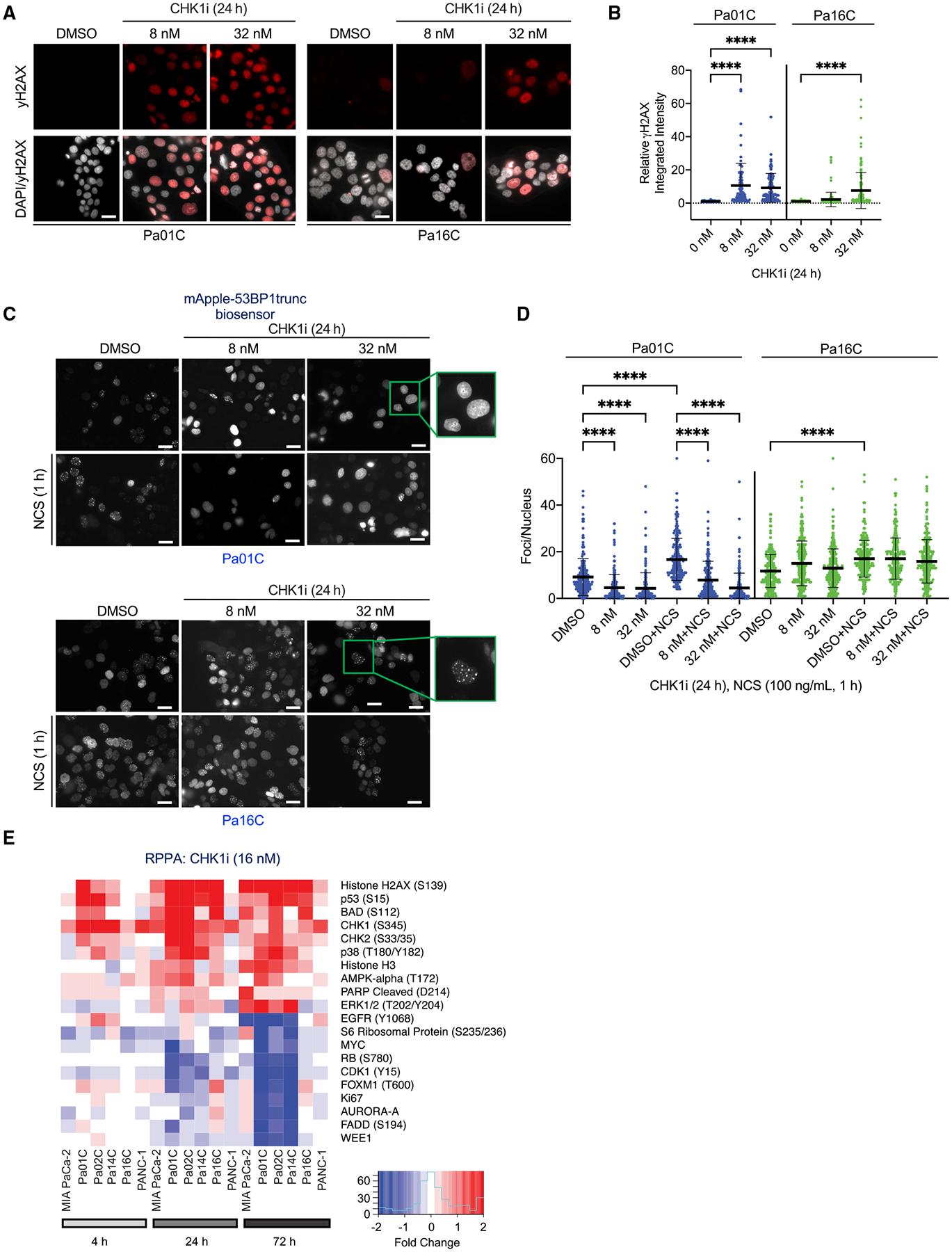
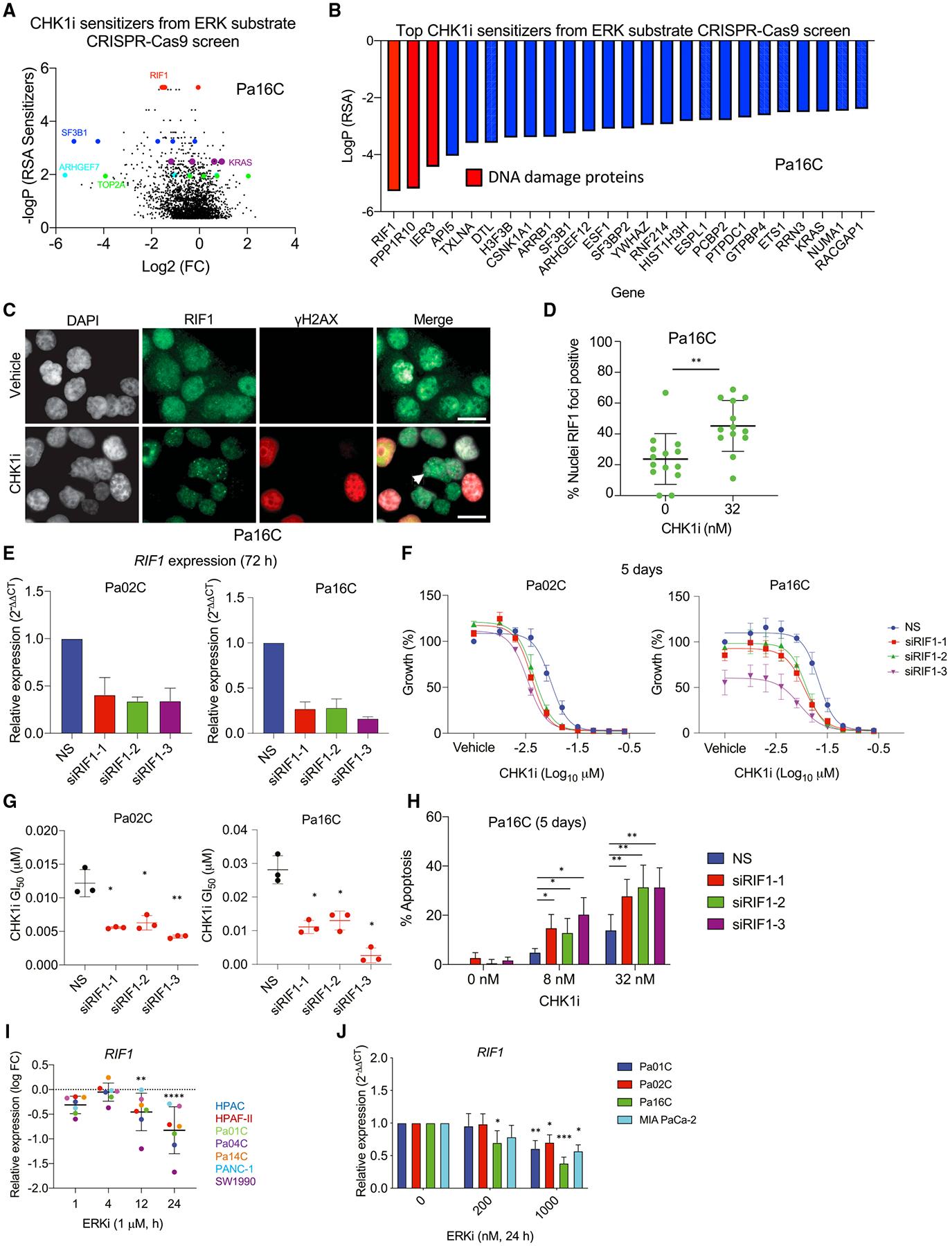
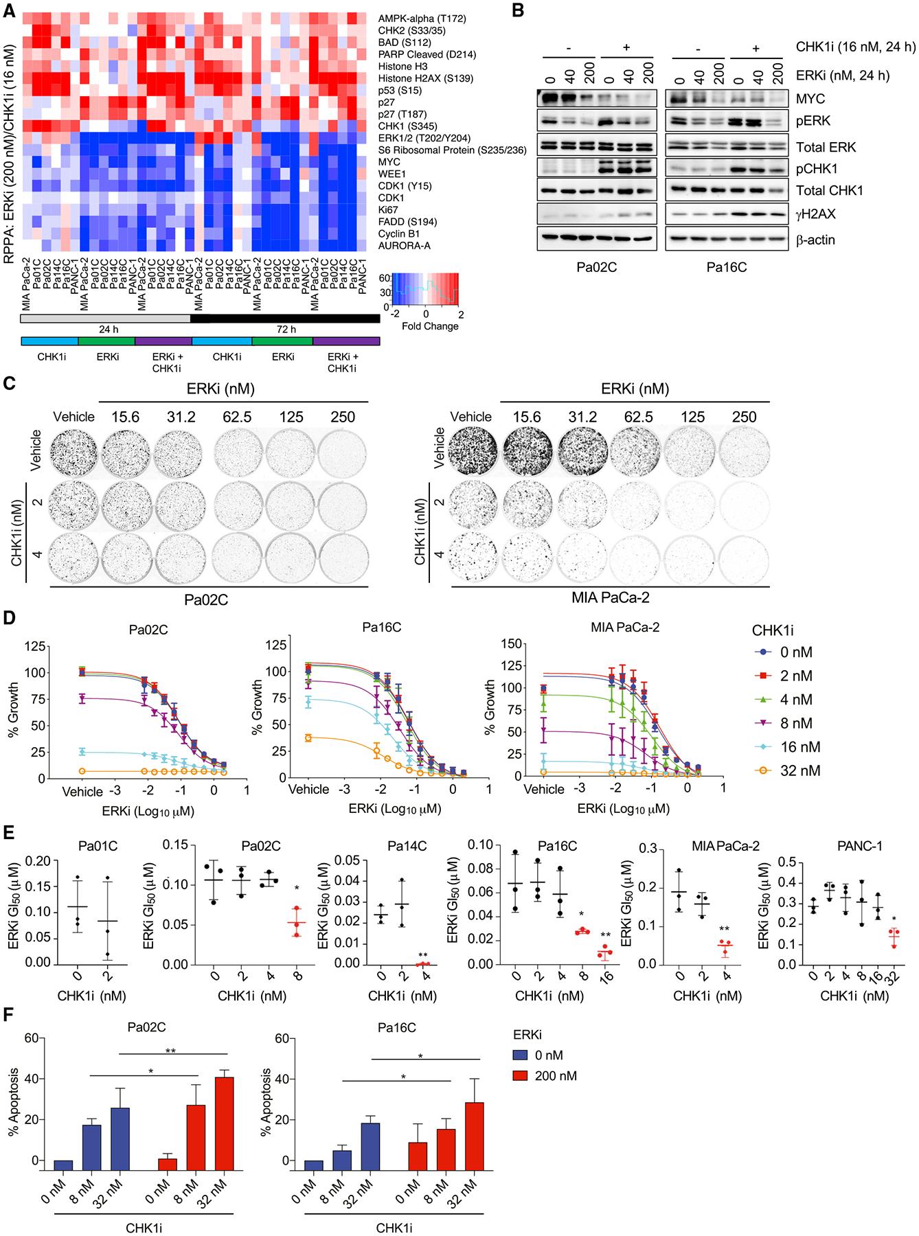
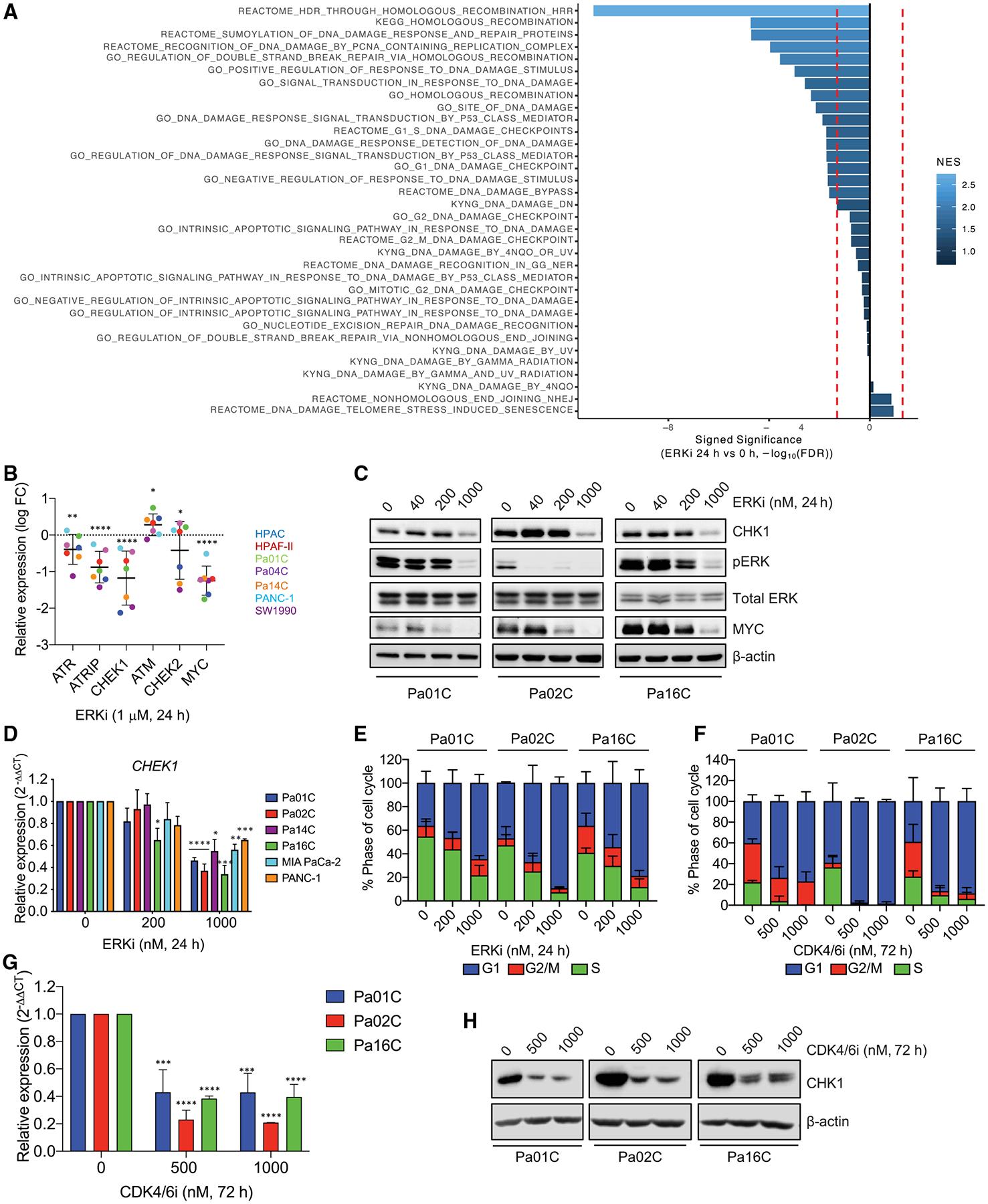
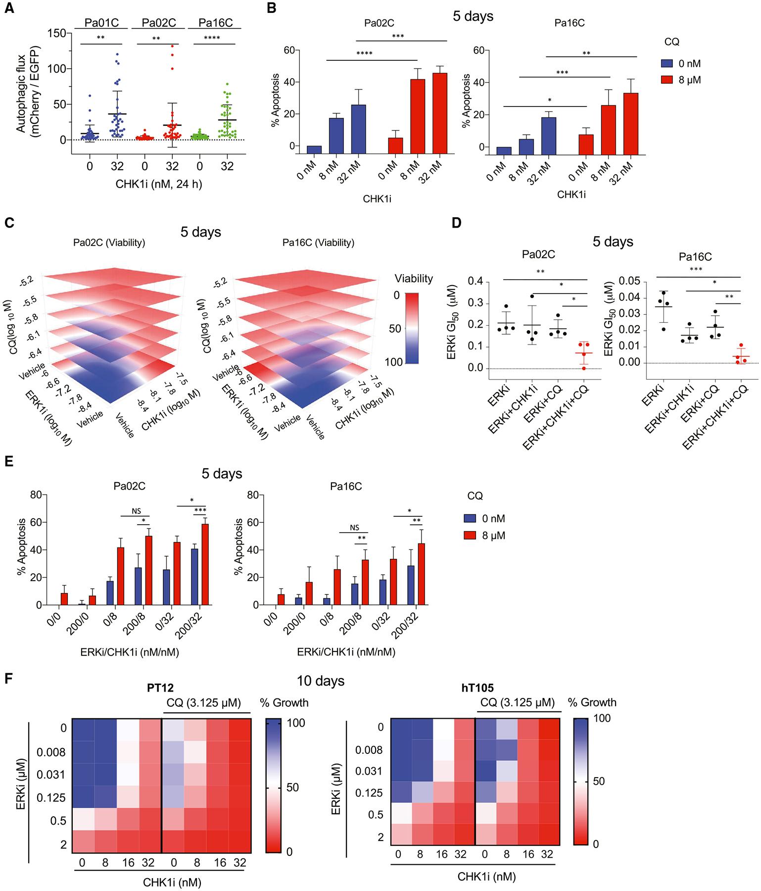
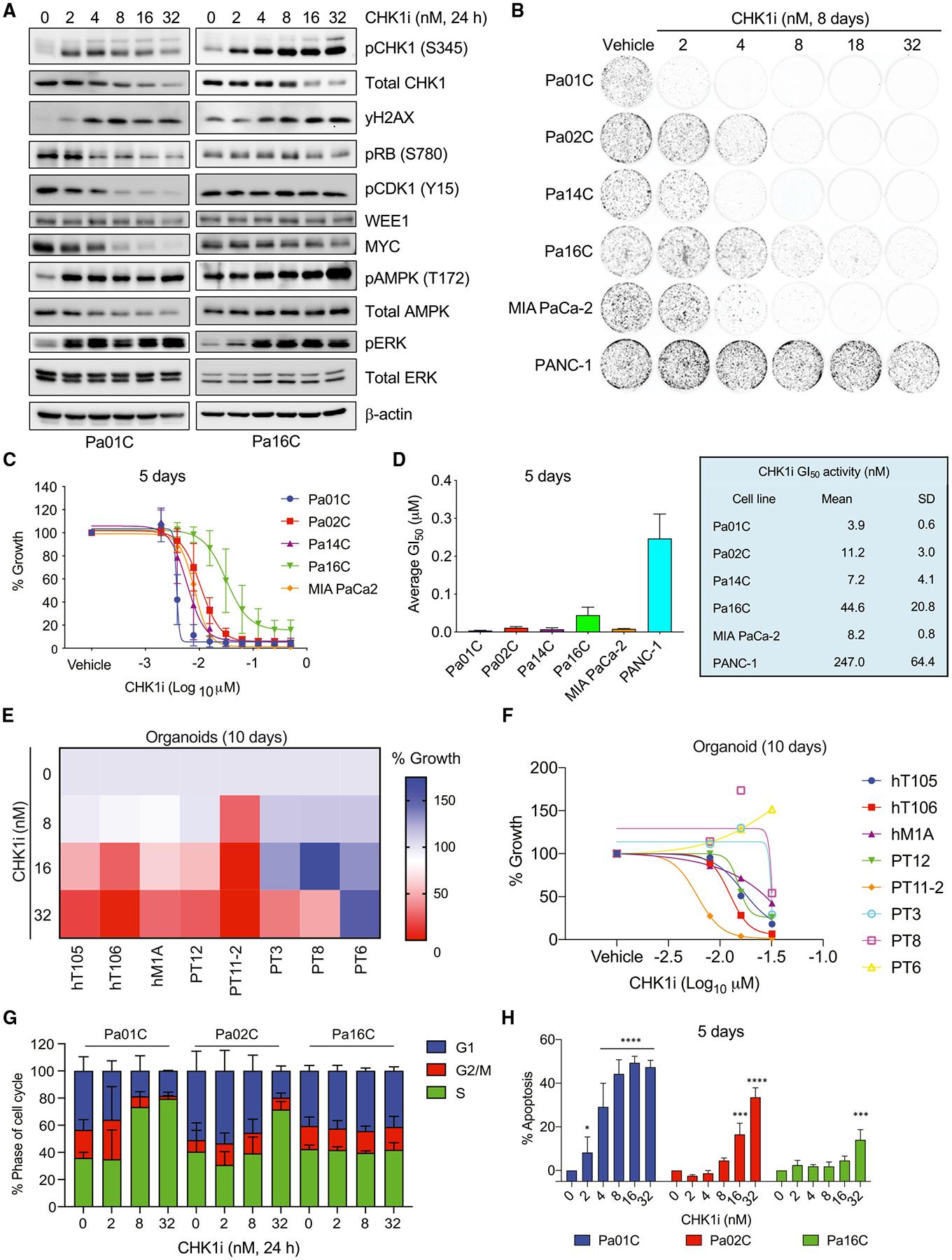
We apply genetic screens to delineate modulators of KRAS mutant pancreatic ductal adenocarcinoma (PDAC) sensitivity to ERK inhibitor treatment, and we identify components of the ATR-CHK1 DNA damage repair (DDR) pathway. Pharmacologic inhibition of CHK1 alone causes apoptotic growth suppression of both PDAC cell lines and organoids, which correlates with loss of MYC expression. CHK1 inhibition also activates ERK and AMPK and increases autophagy, providing a mechanistic basis for increased efficacy of concurrent CHK1 and ERK inhibition and/or autophagy inhibition with chloroquine. To assess how CHK1 inhibition-induced ERK activation promotes PDAC survival, we perform a CRISPR-Cas9 loss-of-function screen targeting direct/indirect ERK substrates and identify RIF1. A key component of non-homologous end joining repair, RIF1 suppression sensitizes PDAC cells to CHK1 inhibition-mediated apoptotic growth suppression. Furthermore, ERK inhibition alone decreases RIF1 expression and phenocopies RIF1 depletion. We conclude that concurrent DDR suppression enhances the efficacy of ERK and/or autophagy inhibitors in KRAS mutant PDAC.

摘要

我们应用遗传筛选来描绘 KRAS 突变胰腺导管腺癌(PDAC)对 ERK 抑制剂治疗敏感性的调节剂,并确定 ATR-CHK1 DNA 损伤修复(DDR)途径的组成部分。单独抑制 CHK1 会导致 PDAC 细胞系和类器官的凋亡生长抑制,这与 MYC 表达的丧失相关。CHK1 抑制还会激活 ERK 和 AMPK,并增加自噬,为同时抑制 CHK1 和 ERK 以及/或用氯喹抑制自噬增加疗效提供了机制基础。为了评估 CHK1 抑制诱导的 ERK 激活如何促进 PDAC 的存活,我们针对直接/间接 ERK 底物进行了 CRISPR-Cas9 功能丧失筛选,并鉴定出 RIF1。RIF1 是非同源末端连接修复的关键组成部分,抑制 RIF1 会使 PDAC 细胞对 CHK1 抑制介导的凋亡生长抑制敏感。此外,单独抑制 ERK 会降低 RIF1 的表达并模拟 RIF1 耗竭。我们得出结论,同时抑制 DDR 会增强 KRAS 突变 PDAC 中 ERK 和/或自噬抑制剂的疗效。

https://cdn.ncbi.nlm.nih.gov/pmc/blobs/be3e/8665414/c8aaad0f6580/nihms-1760956-f0002.jpg

文献AI研究员

20分钟写一篇综述,助力文献阅读效率提升50倍。

立即体验

用中文搜PubMed

大模型驱动的PubMed中文搜索引擎

马上搜索

文档翻译

学术文献翻译模型,支持多种主流文档格式。

立即体验