Suppr超能文献

BUB1 通过介导 STAT3 信号通路促进膀胱癌的发生发展。

BUB1 drives the occurrence and development of bladder cancer by mediating the STAT3 signaling pathway.

机构信息

Tianjin Institute of Urology, The Second Hospital of Tianjin Medical University, Tianjin, 300211, China.

Department of Pathology, The Second Hospital of Tianjin Medical University, Tianjin, 300211, China.

出版信息

J Exp Clin Cancer Res. 2021 Dec 1;40(1):378. doi: 10.1186/s13046-021-02179-z.

Abstract

BACKGROUND

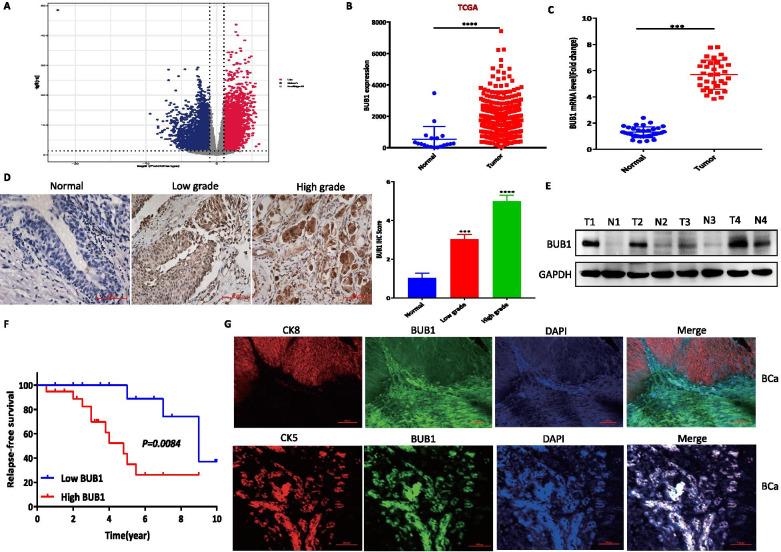
The incidence of bladder urothelial carcinoma (UC), a common malignancy of the urinary tract, is approximately three times higher in men than in women. High expression of the mitotic kinase BUB1 is associated with the occurrence and development of several cancers, although the relationship between BUB1 and bladder tumorigenesis remains unclear.

METHODS

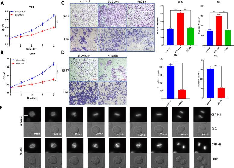
Using a microarray approach, we found increased BUB1 expression in human BCa. The association between BUB1 and STAT3 phosphorylation was determined through molecular and cell biological methods. We evaluated the impact of pharmacologic inhibition of BUB1 kinase activity on proliferation and BCa progression in vitro and in vivo.

RESULTS

In this study, we found that BUB1 expression was increased in human bladder cancer (BCa). We further identified through a series of molecular and cell biological approaches that BUB1 interacted directly with STAT3 and mediated the phosphorylation of STAT3 at Ser727. In addition, the findings that pharmacologic inhibition of BUB1 kinase activity significantly suppressed BCa cell proliferation and the progression of bladder cancer in vitro and in vivo were further verified. Finally, we found that the BUB1/STAT3 complex promoted the transcription of STAT3 target genes and that depletion of BUB1 and mutation of the BUB1 kinase domain abrogated this transcriptional activity, further highlighting the critical role of kinase activity in the activation of STAT3 target genes. A pharmacological inhibitor of BUB1 (2OH-BNPP1) was able to significantly inhibit the growth of BCa cell xenografts.

CONCLUSION

This study showed that the BUB1 kinase drives the progression and proliferation of BCa by regulating the transcriptional activation of STAT3 signaling and may be an attractive candidate for therapeutic targeting in BCa.

摘要

背景

膀胱癌(UC)是一种常见的泌尿道恶性肿瘤,其发病率在男性中约为女性的 3 倍。有丝分裂激酶 BUB1 的高表达与几种癌症的发生和发展有关,尽管 BUB1 与膀胱癌的发生机制尚不清楚。

方法

我们使用微阵列方法发现 BUB1 在人膀胱癌中的表达增加。通过分子和细胞生物学方法确定了 BUB1 与 STAT3 磷酸化之间的关系。我们评估了体外和体内抑制 BUB1 激酶活性对增殖和膀胱癌进展的影响。

结果

在这项研究中,我们发现 BUB1 在人膀胱癌中的表达增加。我们通过一系列分子和细胞生物学方法进一步确定,BUB1 与 STAT3 直接相互作用,并介导 STAT3 在 Ser727 处的磷酸化。此外,还进一步验证了抑制 BUB1 激酶活性可显著抑制 BCa 细胞增殖和体内外膀胱癌进展的发现。最后,我们发现 BUB1/STAT3 复合物促进了 STAT3 靶基因的转录,而 BUB1 的耗竭和 BUB1 激酶结构域的突变则消除了这种转录活性,进一步强调了激酶活性在激活 STAT3 靶基因中的关键作用。BUB1 的一种药理学抑制剂(2OH-BNPP1)能够显著抑制 BCa 细胞异种移植物的生长。

结论

这项研究表明,BUB1 激酶通过调节 STAT3 信号的转录激活驱动膀胱癌的进展和增殖,可能是膀胱癌治疗靶向的有吸引力的候选物。

https://cdn.ncbi.nlm.nih.gov/pmc/blobs/8120/8638147/df540a9bb88c/13046_2021_2179_Fig1_HTML.jpg

文献AI研究员

20分钟写一篇综述,助力文献阅读效率提升50倍。

立即体验

用中文搜PubMed

大模型驱动的PubMed中文搜索引擎

马上搜索

文档翻译

学术文献翻译模型,支持多种主流文档格式。

立即体验