Suppr超能文献

SPEN 对于 X 染色体失活起始过程中 Xist 的上调是必需的。

SPEN is required for Xist upregulation during initiation of X chromosome inactivation.

机构信息

Department of Developmental Biology, Erasmus University Medical Center, Oncode Institute, 3015GD, Rotterdam, The Netherlands.

Institute of Biochemistry, University of Giessen, 35392, Giessen, Germany.

出版信息

Nat Commun. 2021 Dec 1;12(1):7000. doi: 10.1038/s41467-021-27294-5.

Abstract

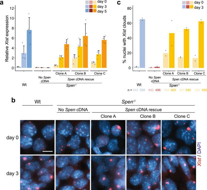
At initiation of X chromosome inactivation (XCI), Xist is monoallelically upregulated from the future inactive X (Xi) chromosome, overcoming repression by its antisense transcript Tsix. Xist recruits various chromatin remodelers, amongst them SPEN, which are involved in silencing of X-linked genes in cis and establishment of the Xi. Here, we show that SPEN plays an important role in initiation of XCI. Spen null female mouse embryonic stem cells (ESCs) are defective in Xist upregulation upon differentiation. We find that Xist-mediated SPEN recruitment to the Xi chromosome happens very early in XCI, and that SPEN-mediated silencing of the Tsix promoter is required for Xist upregulation. Accordingly, failed Xist upregulation in Spen ESCs can be rescued by concomitant removal of Tsix. These findings indicate that SPEN is not only required for the establishment of the Xi, but is also crucial in initiation of the XCI process.

摘要

在 X 染色体失活 (XCI) 的起始阶段,Xist 从未来的失活 X (Xi) 染色体上单等位基因上调,克服了其反义转录物 Tsix 的抑制。Xist 招募了各种染色质重塑剂,其中包括 SPEN,它参与顺式沉默 X 连锁基因和 Xi 的建立。在这里,我们表明 SPEN 在 XCI 的起始中起着重要作用。Spen 缺失的雌性胚胎干细胞 (ESCs) 在分化时 Xist 的上调出现缺陷。我们发现 Xist 介导的 SPEN 募集到 Xi 染色体上发生在 XCI 的早期,并且 SPEN 介导的 Tsix 启动子沉默对于 Xist 的上调是必需的。因此,在 Spen ESCs 中,Xist 的上调失败可以通过同时去除 Tsix 来挽救。这些发现表明 SPEN 不仅是 Xi 建立所必需的,而且在 XCI 过程的起始中也是至关重要的。

https://cdn.ncbi.nlm.nih.gov/pmc/blobs/a95a/8636516/c1234218b9c6/41467_2021_27294_Fig1_HTML.jpg

文献AI研究员

20分钟写一篇综述,助力文献阅读效率提升50倍。

立即体验

用中文搜PubMed

大模型驱动的PubMed中文搜索引擎

马上搜索

文档翻译

学术文献翻译模型,支持多种主流文档格式。

立即体验