Suppr超能文献

高脂血症可能与低甲基化协同作用,在 NASH 和 NAFLD 中建立训练有素的免疫和促进炎症。

Hyperlipidemia May Synergize with Hypomethylation in Establishing Trained Immunity and Promoting Inflammation in NASH and NAFLD.

机构信息

Centers for Cardiovascular Research and Inflammation, Translational and Clinical Lung Research, Lewis Katz School of Medicine at Temple University, Philadelphia, PA 19140, USA.

Metabolic Disease Research and Thrombosis Research, Department of Cardiovascular Sciences, Lewis Katz School of Medicine at Temple University, Philadelphia, PA 19140, USA.

出版信息

J Immunol Res. 2021 Nov 23;2021:3928323. doi: 10.1155/2021/3928323. eCollection 2021.

Abstract

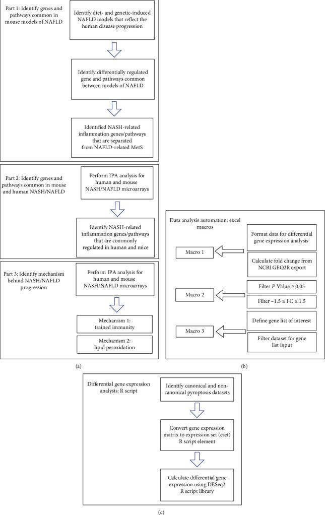
We performed a panoramic analysis on both human nonalcoholic steatohepatitis (NASH) microarray data and microarray/RNA-seq data from various mouse models of nonalcoholic fatty liver disease NASH/NAFLD with total 4249 genes examined and made the following findings: () human NASH and NAFLD mouse models upregulate both cytokines and chemokines; () pathway analysis indicated that human NASH can be classified into metabolic and immune NASH; methionine- and choline-deficient (MCD)+high-fat diet (HFD), glycine N-methyltransferase deficient (GNMT-KO), methionine adenosyltransferase 1A deficient (MAT1A-KO), and HFCD (high-fat-cholesterol diet) can be classified into inflammatory, SAM accumulation, cholesterol/mevalonate, and LXR/RXR-fatty acid -oxidation NAFLD, respectively; () canonical and noncanonical inflammasomes play differential roles in the pathogenesis of NASH/NAFLD; () trained immunity (TI) enzymes are significantly upregulated in NASH/NAFLD; HFCD upregulates TI enzymes more than cytokines, chemokines, and inflammasome regulators; () the MCD+HFD is a model with the upregulation of proinflammatory cytokines and canonical and noncanonical inflammasomes; however, the HFCD is a model with upregulation of TI enzymes and lipid peroxidation enzymes; and () caspase-11 and caspase-1 act as upstream master regulators, which partially upregulate the expressions of cytokines, chemokines, canonical and noncanonical inflammasome pathway regulators, TI enzymes, and lipid peroxidation enzymes. Our findings provide novel insights on the synergies between hyperlipidemia and hypomethylation in establishing TI and promoting inflammation in NASH and NAFLD progression and novel targets for future therapeutic interventions for NASH and NAFLD, metabolic diseases, transplantation, and cancers.

摘要

我们对人类非酒精性脂肪性肝炎 (NASH) 微阵列数据和来自各种非酒精性脂肪性肝病 NASH/NAFLD 小鼠模型的微阵列/RNA-seq 数据进行了全景分析,共检查了 4249 个基因,得出以下发现:()人类 NASH 和 NAFLD 小鼠模型上调细胞因子和趋化因子;()通路分析表明,人类 NASH 可分为代谢性和免疫性 NASH;蛋氨酸和胆碱缺乏 (MCD)+高脂肪饮食 (HFD)、甘氨酸 N-甲基转移酶缺陷 (GNMT-KO)、蛋氨酸腺苷转移酶 1A 缺陷 (MAT1A-KO) 和 HFCD (高-高脂肪-胆固醇饮食) 可分为炎症、SAM 积累、胆固醇/甲羟戊酸、LXR/RXR-脂肪酸氧化 NAFLD;()经典和非经典炎性小体在 NASH/NAFLD 的发病机制中发挥不同的作用;()训练免疫 (TI) 酶在 NASH/NAFLD 中显著上调;HFCD 上调 TI 酶的程度超过细胞因子、趋化因子和炎性小体调节剂;()MCD+HFD 是一种上调促炎细胞因子和经典及非经典炎性小体的模型;然而,HFCD 是一种上调 TI 酶和脂质过氧化酶的模型;()caspase-11 和 caspase-1 作为上游主调控因子,部分上调细胞因子、趋化因子、经典和非经典炎性小体通路调节剂、TI 酶和脂质过氧化酶的表达。我们的研究结果为高脂血症和低甲基化在建立 TI 以及促进 NASH 和 NAFLD 进展中的炎症方面的协同作用提供了新的见解,并为未来治疗 NASH 和 NAFLD、代谢性疾病、移植和癌症的新靶点提供了新的见解。

https://cdn.ncbi.nlm.nih.gov/pmc/blobs/e5d4/8632388/e1812b204a72/JIR2021-3928323.001.jpg

文献AI研究员

20分钟写一篇综述,助力文献阅读效率提升50倍。

立即体验

用中文搜PubMed

大模型驱动的PubMed中文搜索引擎

马上搜索

文档翻译

学术文献翻译模型,支持多种主流文档格式。

立即体验