Suppr超能文献

敲低血清和糖皮质激素调节激酶 1 通过抑制核因子-κB 信号通路增强胃癌对顺铂的敏感性。

Knockdown of Serum- and Glucocorticoid-Regulated Kinase 1 Enhances Cisplatin Sensitivity of Gastric Cancer Through Suppressing the Nuclear Factor Kappa-B Signaling Pathway.

机构信息

The Second Department of General Surgery, Cangzhou Central Hospital, Cangzhou, Hebei, China.

Department of General Surgery, Tianjin Medical University General Hospital, Tianjin, China.

出版信息

Balkan Med J. 2021 Nov;38(6):331-340. doi: 10.5152/balkanmedj.2021.21114.

Abstract

BACKGROUND

Previous studies have published the promoting effect of serum and glucocorticoid-regulated kinase 1 (SGK1) in various malignant tumors. However, whether SGK1 promotes gastric cancer remains a mystery.

AIMS

To clarify the function of SGK1 in gastric cancer and its potential regulatory mechanism.

STUDY DESIGN

Cell culture study.

METHODS

The SGK1-silenced model was generated in two gastric cancer cell lines and further evaluated their malignant behavior and susceptibility to cisplatin. The interaction between miR-15a-5p and SGK1 was evaluated by the luciferase reporter assay. The knockdown efficiency of SGK1 was confirmed by RT- qPCR and Western blot assays. Cell proliferation rate was assessed with CCK-8 assay, and flow cytometry was used to determine cell cycle progression and apoptosis.

RESULTS

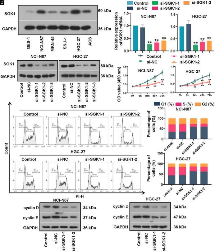
Western blot data displayed an elevated level of SGK1 in gastric cancer cell lines. Functionally, SGK1 deficiency suppressed gastric cancer cell proliferation (P < .01) by acting on cell-cycle progression. Moreover, SGK1 deficiency suppressed cell invasion and migration of gastric cancer cells (P < .01). Further, the silencing of SGK1 obviously suppressed cell proliferation and induced apoptosis of the cells after cisplatin treatment (P < .01), indicating that SGK1 deficiency facilitated the chemosensitivity of these 2 gastric cancer cell lines to cisplatin. Mechanically, downregulation of SGK1 repressed the cytoplasm- to-nucleus translocation of NF-κB p65. Interestingly, we found that miR-15a-5p binds to the 3'UTR of SGK1, which was confirmed using luciferase activity assay (P < .05). Moreover, the data suggested that SGK1 reversed the suppression effect of miR-15a-5p on gastric cancer cell migration (P < .01).

CONCLUSION

Loss of SGK1 suppresses the malignant behavior of gastric cancer cells and increases cisplatin sensitivity by restraining the NF-κB signaling pathway. Moreover, SGK1 may exert an inhibitory effect in gastric cancer by being targeted by miR-15a-5p. Therefore, SGK1 may be a prospective target for future gastric cancer therapy.

摘要

背景

先前的研究已经发表了血清和糖皮质激素调节激酶 1(SGK1)在各种恶性肿瘤中的促进作用。然而,SGK1 是否促进胃癌仍然是一个谜。

目的

阐明 SGK1 在胃癌中的功能及其潜在的调节机制。

研究设计

细胞培养研究。

方法

在两种胃癌细胞系中生成 SGK1 沉默模型,并进一步评估它们的恶性行为和对顺铂的敏感性。通过荧光素酶报告基因检测评估 miR-15a-5p 与 SGK1 之间的相互作用。通过 RT-qPCR 和 Western blot 检测评估 SGK1 的敲低效率。通过 CCK-8 测定评估细胞增殖率,通过流式细胞术测定细胞周期进程和细胞凋亡。

结果

Western blot 数据显示胃癌细胞系中 SGK1 水平升高。功能上,SGK1 缺失通过作用于细胞周期进程抑制胃癌细胞增殖(P <.01)。此外,SGK1 缺失抑制胃癌细胞的侵袭和迁移(P <.01)。进一步,SGK1 的沉默明显抑制顺铂处理后的细胞增殖并诱导细胞凋亡(P <.01),表明 SGK1 缺失增强了这 2 种胃癌细胞系对顺铂的化疗敏感性。机制上,SGK1 的下调抑制了 NF-κB p65 的细胞质到细胞核易位。有趣的是,我们发现 miR-15a-5p 结合到 SGK1 的 3'UTR,这通过荧光素酶活性测定得到证实(P <.05)。此外,数据表明 SGK1 逆转了 miR-15a-5p 对胃癌细胞迁移的抑制作用(P <.01)。

结论

SGK1 的缺失通过抑制 NF-κB 信号通路抑制胃癌细胞的恶性行为并增加顺铂敏感性。此外,SGK1 可能通过被 miR-15a-5p 靶向发挥抑制胃癌的作用。因此,SGK1 可能成为未来胃癌治疗的一个有前途的靶点。

https://cdn.ncbi.nlm.nih.gov/pmc/blobs/9c02/8880965/74751883320e/bmj-38-6-331_f001.jpg

文献AI研究员

20分钟写一篇综述,助力文献阅读效率提升50倍。

立即体验

用中文搜PubMed

大模型驱动的PubMed中文搜索引擎

马上搜索

文档翻译

学术文献翻译模型,支持多种主流文档格式。

立即体验