Suppr超能文献

ASF1B的敲低通过Myc途径抑制胃癌细胞的增殖、迁移、侵袭和顺铂耐药性。

Knockdown of ASF1B inhibits cell proliferation, migration, invasion and cisplatin resistance in gastric cancer through the Myc pathway.

作者信息

Zhang Zao, Ning Meiying, Li Li, Li Zhuangzhuang, Wang Yanrong, Zhao Jing

机构信息

Department of Pharmacy, Cangzhou Central Hospital, Cangzhou, Hebei 061000, P.R. China.

出版信息

Oncol Lett. 2023 Apr 20;25(6):242. doi: 10.3892/ol.2023.13828. eCollection 2023 Jun.

Abstract

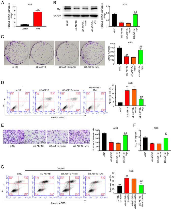
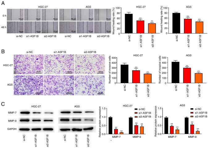
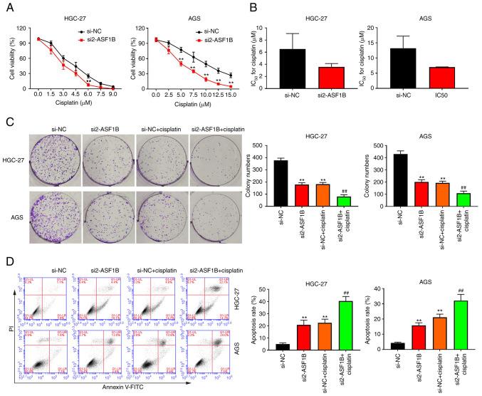
Gastric cancer (GC) is a prevalent malignancy in the digestive system that poses a serious threat to human health. Anti-silencing function 1B (ASF1B) performs an important role in the progression of numerous tumors; however, its function in GC still requires further elucidation. Using data from The Cancer Genome Atlas, the expression levels of ASF1B in GC tissues were analyzed and a survival curve for high-ASF1B expression and low-ASF1B expression groups was plotted using the Kaplan-Meier method. Reverse transcription-quantitative PCR was performed to evaluate ASF1B expression in GC tissues and cells. Small interfering RNAs targeting ASF1B were transfected into HGC-27 and AGS cells to silence ASF1B expression. Cell viability, proliferation, migration, invasion, and apoptosis in HGC-27 and AGS cells was assessed using cell counting kit-8 assay, colony formation assay, wound healing assay, Transwell assay and flow cytometry, respectively. The protein changes were assessed using western blotting. Gene Set Enrichment Analysis (GSEA) was used to identify ASF1B related pathways. The results demonstrated that ASF1B expression was increased in GC tissues and cells compared with adjacent healthy tissues and normal cells (GES-1), and high expression of ASF1B was associated with poor survival outcomes in patients with GC. Silencing ASF1B inhibited cell viability, colony formation, migration, invasion and cisplatin resistance, while also attenuating the apoptotic capability of HGC-27 and AGS cells. GSEA showed that ASF1B could activate the Myc-targets-v1 and Myc-targets-v2 pathways. Moreover, silencing ASF1B inhibited the Myc pathway-related proteins Myc, minichromosome maintenance (MCM)4 and MCM5. Overexpression of Myc reversed the inhibitory effect of ASF1B silencing on AGS cell proliferation, invasion and cisplatin resistance. In conclusion, the results indicate that knockdown of ASF1B may suppress GC cell proliferation, migration and invasion, and promote cell apoptosis and cisplatin sensitivity by modulating the Myc pathway, thereby offering novel possibilities for reversing cisplatin resistance in GC.

摘要

胃癌(GC)是消化系统中一种常见的恶性肿瘤,对人类健康构成严重威胁。抗沉默功能1B(ASF1B)在多种肿瘤的进展中发挥重要作用;然而,其在胃癌中的功能仍需进一步阐明。利用来自癌症基因组图谱(The Cancer Genome Atlas)的数据,分析了胃癌组织中ASF1B的表达水平,并采用Kaplan-Meier法绘制了高ASF1B表达组和低ASF1B表达组的生存曲线。进行逆转录定量PCR以评估胃癌组织和细胞中ASF1B的表达。将靶向ASF1B的小干扰RNA转染到HGC-27和AGS细胞中以沉默ASF1B的表达。分别使用细胞计数试剂盒-8法、集落形成试验、伤口愈合试验、Transwell试验和流式细胞术评估HGC-27和AGS细胞的活力、增殖、迁移、侵袭和凋亡。使用蛋白质印迹法评估蛋白质变化。基因集富集分析(GSEA)用于鉴定与ASF1B相关的通路。结果表明,与相邻健康组织和正常细胞(GES-1)相比,胃癌组织和细胞中ASF1B的表达增加,且ASF1B的高表达与胃癌患者的不良生存结果相关。沉默ASF1B可抑制细胞活力、集落形成、迁移、侵袭和顺铂耐药性,同时还减弱了HGC-27和AGS细胞的凋亡能力。GSEA显示ASF1B可激活Myc靶点-v1和Myc靶点-v2通路。此外,沉默ASF1B可抑制Myc通路相关蛋白Myc、微小染色体维持蛋白(MCM)4和MCM5。Myc的过表达逆转了ASF1B沉默对AGS细胞增殖、侵袭和顺铂耐药性的抑制作用。总之,结果表明敲低ASF1B可能通过调节Myc通路抑制胃癌细胞的增殖、迁移和侵袭,并促进细胞凋亡和顺铂敏感性,从而为逆转胃癌中的顺铂耐药性提供新的可能性。

https://cdn.ncbi.nlm.nih.gov/pmc/blobs/3cab/10161352/c864a2568ad1/ol-25-06-13828-g00.jpg

文献AI研究员

20分钟写一篇综述,助力文献阅读效率提升50倍。

立即体验

用中文搜PubMed

大模型驱动的PubMed中文搜索引擎

马上搜索

文档翻译

学术文献翻译模型,支持多种主流文档格式。

立即体验