Suppr超能文献

MdBBX21,一种B-Box蛋白,正向调控苹果果皮中光诱导的花青素积累。

MdBBX21, a B-Box Protein, Positively Regulates Light-Induced Anthocyanin Accumulation in Apple Peel.

作者信息

Zhang Bo, Zhu Zhen-Zhen, Qu Dong, Wang Bo-Chen, Hao Ni-Ni, Yang Ya-Zhou, Yang Hui-Juan, Zhao Zheng-Yang

机构信息

State Key Laboratory of Crop Stress Biology for Arid Areas, College of Horticulture, Northwest A&F University, Yangling, China.

Shaanxi Research Center of Apple Engineering and Technology, Yangling, China.

出版信息

Front Plant Sci. 2021 Nov 12;12:774446. doi: 10.3389/fpls.2021.774446. eCollection 2021.

Abstract

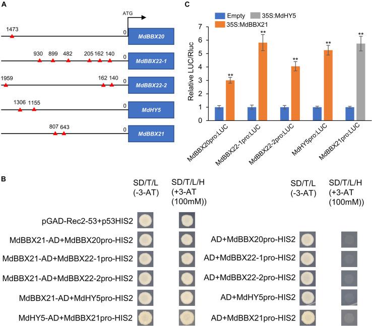
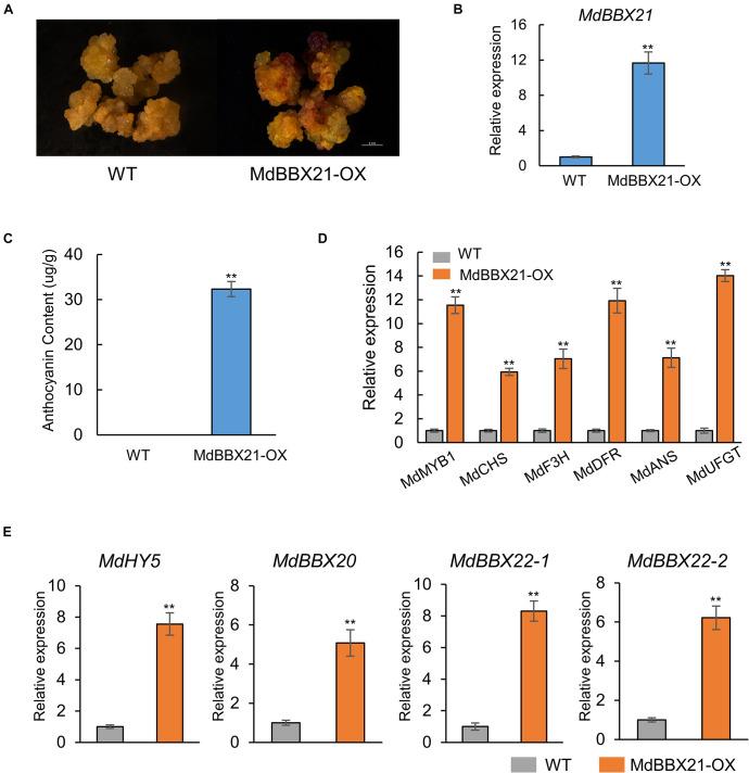
The red coloration of apple ( × Borkh.) is due to the accumulation of anthocyanins in the fruit peel. Light is essential for anthocyanin biosynthesis in apple. In this study, we performed a transcriptome sequencing (RNA-seq) analysis of apple fruit exposed to light after unbagging. The identified differentially expressed genes included , which is homologous to Arabidopsis , suggesting it may be involved in light-induced anthocyanin biosynthesis. Additionally, MdBBX21 was localized in the nucleus and its gene was expressed earlier than in apple peel treated with light. Overexpressing in Arabidopsis and apple calli under light increased anthocyanin accumulation. Dual-luciferase and yeast one-hybrid assays confirmed that MdBBX21 binds to the , , and -/ promoters and induces expression. At the same time, MdHY5 can also activate the expression of . Furthermore, bimolecular fluorescence complementation and yeast two-hybrid assays demonstrated that MdBBX21 can interact with MdHY5. This interaction can significantly enhance promoter activity. These findings clarify the molecular mechanism by which MdBBX21 positively regulates light-induced anthocyanin accumulation in apple.

摘要

苹果(×博尔克)的红色是由于果皮中花青素的积累。光对苹果中花青素的生物合成至关重要。在本研究中,我们对解袋后暴露于光下的苹果果实进行了转录组测序(RNA-seq)分析。鉴定出的差异表达基因包括与拟南芥同源的,表明它可能参与光诱导的花青素生物合成。此外,MdBBX21定位于细胞核,其基因在光照处理的苹果果皮中比更早表达。在光照下过表达拟南芥和苹果愈伤组织中的可增加花青素积累。双荧光素酶和酵母单杂交试验证实MdBBX21与、和 - /启动子结合并诱导表达。同时,MdHY5也可激活的表达。此外,双分子荧光互补和酵母双杂交试验表明MdBBX21可与MdHY5相互作用。这种相互作用可显著增强启动子活性。这些发现阐明了MdBBX21正向调控苹果中光诱导花青素积累的分子机制。

https://cdn.ncbi.nlm.nih.gov/pmc/blobs/0d7b/8633397/8039430e532e/fpls-12-774446-g001.jpg

文献AI研究员

20分钟写一篇综述,助力文献阅读效率提升50倍。

立即体验

用中文搜PubMed

大模型驱动的PubMed中文搜索引擎

马上搜索

文档翻译

学术文献翻译模型,支持多种主流文档格式。

立即体验