Suppr超能文献

芒果(L.)花青素生物合成过程中基因的全基因组鉴定、特征分析及表达分析

Genome-Wide Identification, Characterization, and Expression Analysis of Genes During Anthocyanin Biosynthesis in Mango ( L.).

作者信息

Yang Chengkun, Tahir Muhammad Mobeen, Zhang Yawen, Wang Xiaowen, Zhu Wencan, Li Feili, Zhou Kaibing, Deng Qin, Qian Minjie

机构信息

Key Laboratory of Quality Regulation of Tropical Horticultural Crop in Hainan Province, School of Tropical Agriculture and Forestry, Hainan University, Haikou 570228, China.

Sanya Institute of Breeding and Multiplication, Hainan University, Haikou 570228, China.

出版信息

Biology (Basel). 2025 Jul 23;14(8):919. doi: 10.3390/biology14080919.

Abstract

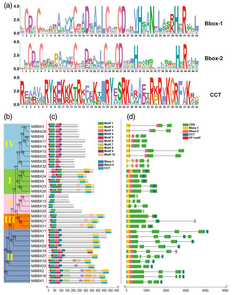
B-box (BBX) transcription factors are critical regulators of light-mediated anthocyanin biosynthesis, influencing peel coloration in plants. To explore their role in red mango cultivars, we identified 32 genes (-) in the mango ( L.) genome using a genome-wide analysis. Phylogenetic and structural analyses classified these genes into five subfamilies based on conserved domains. A collinearity analysis revealed segmental duplication as the primary mechanism of gene family expansion, with purifying selection shaping their evolution. A promoter analysis identified numerous light- and hormone-responsive -elements, indicating regulatory roles in the light and hormonal signaling pathways. Expression profiling in the 'Sensation' cultivar revealed organ-specific patterns, with several genes showing higher expression in the peel than in the flesh. Many of these genes also consistently exhibited elevated expression in the peel of red-skinned cultivars ('Sensation' and 'Guifei') compared to yellow and green cultivars, suggesting their role in red peel pigmentation. Furthermore, postharvest light treatment of 'Hongmang No. 6' fruit significantly upregulated multiple genes, suggesting their involvement in light-induced anthocyanin accumulation in red mango peel. These findings provide valuable insights into the molecular mechanisms governing light-regulated peel coloration in mango and establish a foundation for functional studies of genes in fruit pigmentation.

摘要

B-box(BBX)转录因子是光介导的花青素生物合成的关键调节因子,影响植物的果皮着色。为了探究它们在红芒果品种中的作用,我们通过全基因组分析在芒果(L.)基因组中鉴定出32个基因(-)。系统发育和结构分析根据保守结构域将这些基因分为五个亚家族。共线性分析表明片段重复是基因家族扩张的主要机制,纯化选择塑造了它们的进化。启动子分析鉴定出许多光响应和激素响应元件,表明它们在光和激素信号通路中起调节作用。在“Sensation”品种中的表达谱分析揭示了器官特异性模式,几个基因在果皮中的表达高于果肉。与黄色和绿色品种相比,这些基因中的许多在红皮品种(“Sensation”和“贵妃”)的果皮中也始终表现出较高的表达,表明它们在红皮色素沉着中的作用。此外,对“红芒6号”果实进行采后光照处理显著上调了多个基因,表明它们参与了红芒果皮中光诱导的花青素积累。这些发现为芒果中光调节果皮着色的分子机制提供了有价值的见解,并为研究基因在果实色素沉着中的功能奠定了基础。

https://cdn.ncbi.nlm.nih.gov/pmc/blobs/7252/12383879/b26e7fc5872e/biology-14-00919-g001.jpg

文献AI研究员

20分钟写一篇综述,助力文献阅读效率提升50倍。

立即体验

用中文搜PubMed

大模型驱动的PubMed中文搜索引擎

马上搜索

文档翻译

学术文献翻译模型,支持多种主流文档格式。

立即体验