Suppr超能文献

基于线粒体功能障碍和氧化应激通路的透明细胞肾细胞癌预后标志物。

A Mitochondrial Dysfunction and Oxidative Stress Pathway-Based Prognostic Signature for Clear Cell Renal Cell Carcinoma.

机构信息

Department of Urology, Tongji Hospital, Tongji Medical College, Huazhong University of Science and Technology, Wuhan, 430030 Hubei, China.

Institute of Urology, Tongji Hospital, Tongji Medical College, Huazhong University of Science and Technology, Wuhan, 430030 Hubei, China.

出版信息

Oxid Med Cell Longev. 2021 Nov 24;2021:9939331. doi: 10.1155/2021/9939331. eCollection 2021.

Abstract

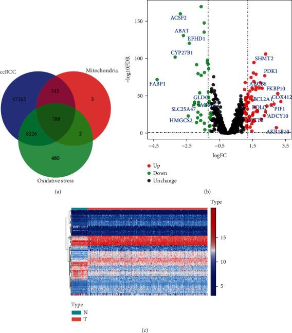
Mitochondria not only are the main source of ATP synthesis but also regulate cellular redox balance and calcium homeostasis. Its dysfunction can lead to a variety of diseases and promote cancer and metastasis. In this study, we aimed to explore the molecular characteristics and prognostic significance of mitochondrial genes (MTGs) related to oxidative stress in clear cell renal cell carcinoma (ccRCC). A total of 75 differentially expressed MTGs were analyzed from The Cancer Genome Atlas (TCGA) database, including 46 upregulated and 29 downregulated MTGs. Further analysis screened 6 prognostic-related MTGs (, , , , , and ) and was used to develop a signature. Kaplan-Meier survival and receiver operating characteristic (ROC) curve analyses showed that the signature could accurately distinguish patients with poor prognosis and had good individual risk stratification and prognostic potential. Stratified analysis based on different clinical variables indicated that the signature could be used to evaluate tumor progression in ccRCC. Moreover, we found that there were significant differences in immune cell infiltration between the low- and high-risk groups based on the signature and that ccRCC patients in the low-risk group responded better to immunotherapy than those in the high-risk group (46.59% vs 35.34%, = 0.008). We also found that the expression levels of these prognostic MTGs were significantly associated with drug sensitivity in multiple ccRCC cell lines. Our study for the first time elucidates the biological function and prognostic significance of mitochondrial molecules associated with oxidative stress and provides a new protocol for evaluating treatment strategies targeting mitochondria in ccRCC patients.

摘要

线粒体不仅是 ATP 合成的主要来源,还调节细胞氧化还原平衡和钙稳态。其功能障碍可导致多种疾病,并促进癌症和转移。在这项研究中,我们旨在探索与透明细胞肾细胞癌(ccRCC)中氧化应激相关的线粒体基因(MTGs)的分子特征和预后意义。我们从癌症基因组图谱(TCGA)数据库中分析了 75 个差异表达的 MTGs,包括 46 个上调和 29 个下调的 MTGs。进一步的分析筛选出了 6 个与预后相关的 MTGs(,,,,,和),并用于开发一个特征。Kaplan-Meier 生存和接受者操作特征(ROC)曲线分析表明,该特征可以准确地区分预后不良的患者,具有良好的个体风险分层和预后潜力。基于不同临床变量的分层分析表明,该特征可用于评估 ccRCC 中的肿瘤进展。此外,我们发现基于该特征,高低风险组之间的免疫细胞浸润存在显著差异,并且低风险组的 ccRCC 患者对免疫治疗的反应优于高风险组(46.59%对 35.34%,=0.008)。我们还发现这些预后 MTGs 的表达水平与多种 ccRCC 细胞系的药物敏感性显著相关。我们的研究首次阐明了与氧化应激相关的线粒体分子的生物学功能和预后意义,并为评估 ccRCC 患者针对线粒体的治疗策略提供了新的方案。

https://cdn.ncbi.nlm.nih.gov/pmc/blobs/97d2/8635875/955739adc3c1/OMCL2021-9939331.001.jpg

文献AI研究员

20分钟写一篇综述,助力文献阅读效率提升50倍。

立即体验

用中文搜PubMed

大模型驱动的PubMed中文搜索引擎

马上搜索

文档翻译

学术文献翻译模型,支持多种主流文档格式。

立即体验