Suppr超能文献

右美托咪定通过激活 PKCP38-Smad2/3 信号通路促进脂多糖诱导的心肌成纤维细胞分化和胶原 I/III 的合成。

Dexmedetomidine Promotes Lipopolysaccharide-Induced Differentiation of Cardiac Fibroblasts and Collagen I/III Synthesis through α Adrenoreceptor-Mediated Activation of the PKC-p38-Smad2/3 Signaling Pathway in Mice.

机构信息

Department of Pathophysiology, School of Medicine, Jinan University, Guangzhou 510632, China.

出版信息

Int J Mol Sci. 2021 Nov 25;22(23):12749. doi: 10.3390/ijms222312749.

Abstract

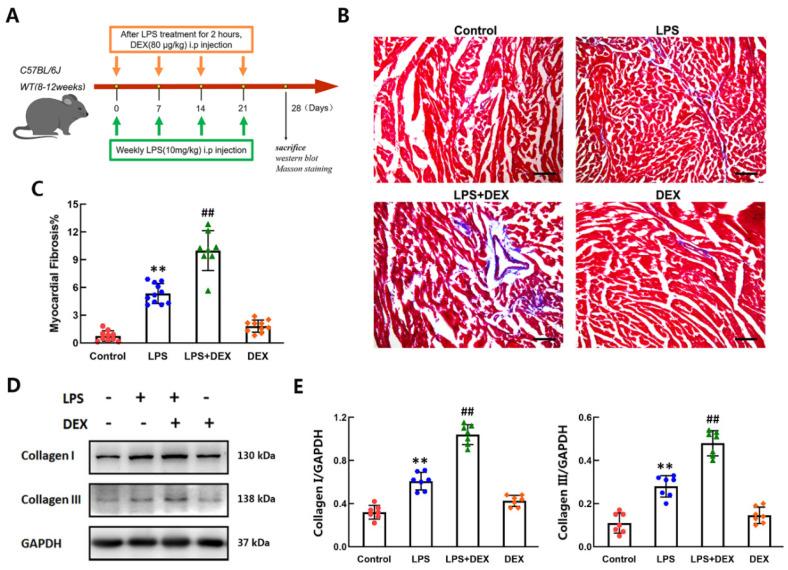
Dexmedetomidine (DEX), a selective α adrenergic receptor (AR) agonist, is commonly used as a sedative drug during critical illness. In the present study, we explored a novel accelerative effect of DEX on cardiac fibroblast (CF) differentiation mediated by LPS and clarified its potential mechanism. LPS apparently increased the expression of α-SMA and collagen I/III and the phosphorylation of p38 and Smad-3 in the CFs of mice. These effects were significantly enhanced by DEX through increasing α-AR expression in CFs after LPS stimulation. The CFs from α-AR knockout mice were markedly less sensitive to DEX treatment than those of wild-type mice. Inhibition of protein kinase C (PKC) abolished the enhanced effects of DEX on LPS-induced differentiation of CFs. We also found that the α-SMA level in the second-passage CFs was much higher than that in the nonpassage and first-passage CFs. However, after LPS stimulation, the TNF-α released from the nonpassage CFs was much higher than that in the first- and second-passage CFs. DEX had no effect on LPS-induced release of TNF-α and IL-6 from CFs. Further investigation indicated that DEX promoted cardiac fibrosis and collagen I/III synthesis in mice exposed to LPS for four weeks. Our results demonstrated that DEX effectively accelerated LPS-induced differentiation of CFs to myofibroblasts through the PKC-p38-Smad2/3 signaling pathway by activating α-AR.

摘要

右美托咪定(DEX),一种选择性的α肾上腺素受体(AR)激动剂,在危重病期间通常用作镇静药物。在本研究中,我们探索了 DEX 通过 LPS 介导的心脏成纤维细胞(CF)分化的新型加速作用,并阐明了其潜在机制。LPS 明显增加了小鼠 CF 中α-SMA 和胶原 I/III 的表达以及 p38 和 Smad-3 的磷酸化。DEX 通过在 LPS 刺激后增加 CF 中的α-AR 表达,明显增强了这些作用。与野生型小鼠相比,α-AR 敲除小鼠的 CF 对 DEX 处理的敏感性明显降低。蛋白激酶 C(PKC)抑制剂消除了 DEX 对 LPS 诱导的 CF 分化的增强作用。我们还发现,第二传代 CF 中的α-SMA 水平明显高于非传代和第一代 CF。然而,在 LPS 刺激后,非传代 CF 释放的 TNF-α明显高于第一代和第二代 CF。DEX 对 CF 释放的 LPS 诱导的 TNF-α和 IL-6 没有影响。进一步的研究表明,DEX 通过激活α-AR,通过 PKC-p38-Smad2/3 信号通路有效促进 LPS 诱导的 CF 向肌成纤维细胞的分化。

https://cdn.ncbi.nlm.nih.gov/pmc/blobs/69c8/8657501/e9b31b9d3a65/ijms-22-12749-g001.jpg

文献AI研究员

20分钟写一篇综述,助力文献阅读效率提升50倍。

立即体验

用中文搜PubMed

大模型驱动的PubMed中文搜索引擎

马上搜索

文档翻译

学术文献翻译模型,支持多种主流文档格式。

立即体验