Suppr超能文献

受体酪氨酸激酶抑制剂波纳替尼在体外和体内均抑制脑膜瘤生长。

Receptor-Tyrosine Kinase Inhibitor Ponatinib Inhibits Meningioma Growth In Vitro and In Vivo.

作者信息

Yu Tao, Cao Junguo, Alaa Eddine Montadar, Moustafa Mahmoud, Mock Andreas, Erkut Cihan, Abdollahi Amir, Warta Rolf, Unterberg Andreas, Herold-Mende Christel, Jungwirth Gerhard

机构信息

Department of Neurosurgery, Division of Experimental Neurosurgery, University of Heidelberg, Im Neuenheimer Feld 400, 69120 Heidelberg, Germany.

Department of Radiation Oncology, University of Heidelberg, Im Neuenheimer Feld 400, 69120 Heidelberg, Germany.

出版信息

Cancers (Basel). 2021 Nov 24;13(23):5898. doi: 10.3390/cancers13235898.

Abstract

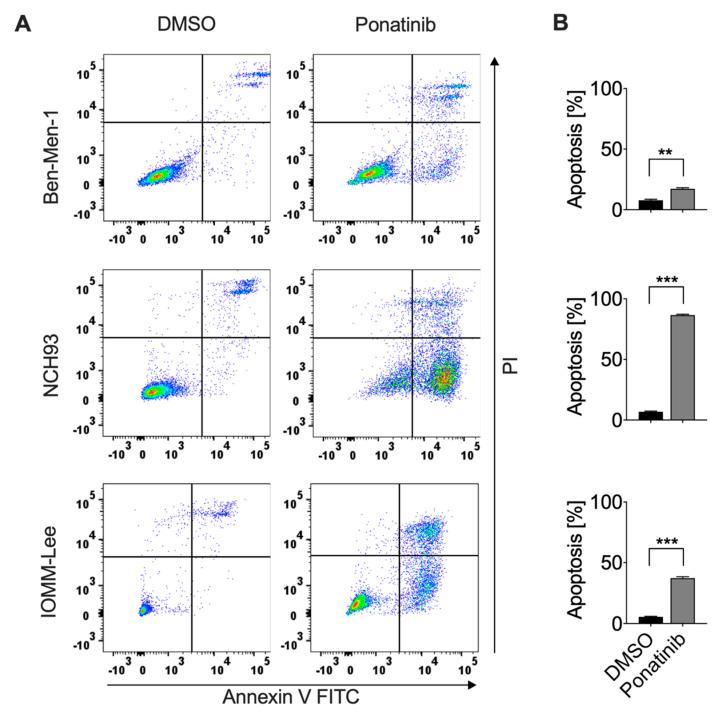
To date, there is no standard-of-care systemic therapy for the treatment of aggressive meningiomas. Receptor tyrosine kinases (RTK) are frequently expressed in aggressive meningiomas and are associated with poor survival. Ponatinib is a FDA- and EMA-approved RTK inhibitor and its efficacy in meningioma has not been studied so far. Therefore, we investigated ponatinib as a potential drug candidate against meningioma. Cell viability and cell proliferation of ponatinib-treated meningioma cells were assessed using crystal violet assay, manual counting and BrdU assay. Treated meningioma cell lines were subjected to flow cytometry to evaluate the effects on cell cycle and apoptosis. Meningioma-bearing mice were treated with ponatinib to examine antitumor effects in vivo. qPCR was performed to assess the mRNA levels of tyrosine kinase receptors after ponatinib treatment. Full-length cDNA sequencing was carried out to assess differential gene expression. IC50 values of ponatinib were between 171.2 and 341.9 nM in three meningioma cell lines. Ponatinib induced G0/G1 cell cycle arrest and subsequently led to an accumulation of cells in the subG1-phase. A significant induction of apoptosis was observed in vitro. In vivo, ponatinib inhibited meningioma growth by 72.6%. Mechanistically, this was associated with downregulation of PDGFRA/B and FLT3 mRNA levels, and mitochondrial dysfunction. Taken together, ponatinib is a promising candidate for targeted therapy in the treatment of aggressive meningioma.

摘要

迄今为止,侵袭性脑膜瘤尚无标准的系统性治疗方案。受体酪氨酸激酶(RTK)在侵袭性脑膜瘤中经常表达,且与生存率低相关。波纳替尼是一种经美国食品药品监督管理局(FDA)和欧洲药品管理局(EMA)批准的RTK抑制剂,其在脑膜瘤中的疗效尚未得到研究。因此,我们研究了波纳替尼作为治疗脑膜瘤的潜在候选药物。使用结晶紫测定法、手动计数和BrdU测定法评估波纳替尼处理的脑膜瘤细胞的细胞活力和细胞增殖。对处理后的脑膜瘤细胞系进行流式细胞术以评估其对细胞周期和凋亡的影响。用波纳替尼治疗荷脑膜瘤小鼠以检测其体内抗肿瘤作用。进行qPCR以评估波纳替尼处理后酪氨酸激酶受体的mRNA水平。进行全长cDNA测序以评估差异基因表达。在三种脑膜瘤细胞系中,波纳替尼的IC50值在171.2至341.9 nM之间。波纳替尼诱导G0/G1期细胞周期停滞,随后导致细胞在亚G1期积累。在体外观察到明显的凋亡诱导。在体内,波纳替尼可使脑膜瘤生长抑制72.6%。从机制上讲,这与PDGFRA/B和FLT3 mRNA水平的下调以及线粒体功能障碍有关。综上所述,波纳替尼是治疗侵袭性脑膜瘤靶向治疗的一个有前景的候选药物。

https://cdn.ncbi.nlm.nih.gov/pmc/blobs/6621/8657092/47d8eb992612/cancers-13-05898-g001.jpg

文献AI研究员

20分钟写一篇综述,助力文献阅读效率提升50倍。

立即体验

用中文搜PubMed

大模型驱动的PubMed中文搜索引擎

马上搜索

文档翻译

学术文献翻译模型,支持多种主流文档格式。

立即体验