Suppr超能文献

METTL1 通过 mG tRNA 修饰依赖的翻译控制促进肝癌发生。

METTL1 promotes hepatocarcinogenesis via m G tRNA modification-dependent translation control.

机构信息

Department of Liver Surgery, The First Affiliated Hospital, Sun Yat-sen University, Guangzhou, China.

Department of Gastroenterology and Hepatology, The First Affiliated Hospital, Sun Yat-sen University, Guangzhou, China.

出版信息

Clin Transl Med. 2021 Dec;11(12):e661. doi: 10.1002/ctm2.661.

Abstract

BACKGROUND

N -methylguanosine (m G) modification is one of the most common transfer RNA (tRNA) modifications in humans. The precise function and molecular mechanism of m G tRNA modification in hepatocellular carcinoma (HCC) remain poorly understood.

METHODS

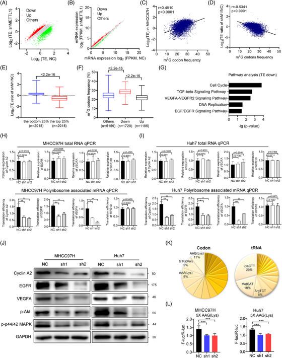
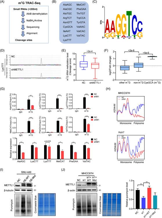
The prognostic value and expression level of m G tRNA methyltransferase complex components methyltransferase-like protein-1 (METTL1) and WD repeat domain 4 (WDR4) in HCC were evaluated using clinical samples and TCGA data. The biological functions and mechanisms of m G tRNA modification in HCC progression were studied in vitro and in vivo using cell culture, xenograft model, knockin and knockout mouse models. The m G reduction and cleavage sequencing (TRAC-seq), polysome profiling and polyribosome-associated mRNA sequencing methods were used to study the levels of m G tRNA modification, tRNA expression and mRNA translation efficiency.

RESULTS

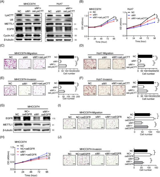
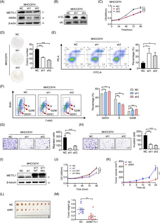
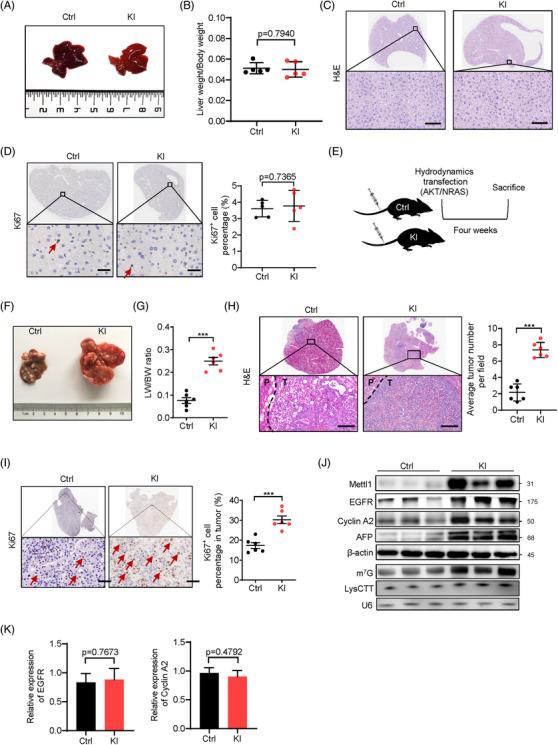
The levels of METTL1 and WDR4 are elevated in HCC and associated with advanced tumour stages and poor patient survival. Functionally, silencing METTL1 or WDR4 inhibits HCC cell proliferation, migration and invasion, while forced expression of wild-type METTL1 but not its catalytic dead mutant promotes HCC progression. Knockdown of METTL1 reduces m G tRNA modification and decreases m G-modified tRNA expression in HCC cells. Mechanistically, METTL1-mediated tRNA m G modification promotes the translation of target mRNAs with higher frequencies of m G-related codons. Furthermore, in vivo studies with Mettl1 knockin and conditional knockout mice reveal the essential physiological function of Mettl1 in hepatocarcinogenesis using hydrodynamics transfection HCC model.

CONCLUSIONS

Our work reveals new insights into the role of the misregulated tRNA modifications in liver cancer and provides molecular basis for HCC diagnosis and treatment.

摘要

背景

N-甲基鸟苷(m G)修饰是人类中最常见的转移 RNA(tRNA)修饰之一。m G tRNA 修饰在肝细胞癌(HCC)中的精确功能和分子机制仍知之甚少。

方法

使用临床样本和 TCGA 数据评估 m G tRNA 甲基转移酶复合物组件甲基转移酶样蛋白-1(METTL1)和 WD 重复结构域 4(WDR4)在 HCC 中的预后价值和表达水平。使用细胞培养、异种移植模型、基因敲入和敲除小鼠模型在体外和体内研究 m G tRNA 修饰在 HCC 进展中的生物学功能和机制。使用 m G 还原和切割测序(TRAC-seq)、多核糖体分析和多核糖体相关 mRNA 测序方法研究 m G tRNA 修饰、tRNA 表达和 mRNA 翻译效率的水平。

结果

METTL1 和 WDR4 的水平在 HCC 中升高,与晚期肿瘤分期和患者生存不良相关。功能上,沉默 METTL1 或 WDR4 抑制 HCC 细胞增殖、迁移和侵袭,而野生型 METTL1 的强制表达而不是其催化失活突变促进 HCC 进展。METTL1 敲低降低 HCC 细胞中的 m G tRNA 修饰并减少 m G 修饰的 tRNA 表达。在机制上,METTL1 介导的 tRNA m G 修饰促进具有更高频率的 m G 相关密码子的靶 mRNA 的翻译。此外,使用水力转染 HCC 模型的 Mettl1 基因敲入和条件敲除小鼠的体内研究揭示了 Mettl1 在肝癌发生中的重要生理功能。

结论

我们的工作揭示了失调的 tRNA 修饰在肝癌中的作用的新见解,并为 HCC 的诊断和治疗提供了分子基础。

https://cdn.ncbi.nlm.nih.gov/pmc/blobs/02e8/8666584/f540e0911802/CTM2-11-e661-g006.jpg

文献AI研究员

20分钟写一篇综述,助力文献阅读效率提升50倍。

立即体验

用中文搜PubMed

大模型驱动的PubMed中文搜索引擎

马上搜索

文档翻译

学术文献翻译模型,支持多种主流文档格式。

立即体验