Suppr超能文献

多种双链断裂切除活性冗余促进替代末端连接介导的类别转换重组。

Multiple DSB Resection Activities Redundantly Promote Alternative End Joining-Mediated Class Switch Recombination.

作者信息

Sun Xikui, Bai Jingning, Xu Jiejie, Xi Xiaoli, Gu Mingyu, Zhu Chengming, Xue Hongman, Chen Chun, Dong Junchao

机构信息

Department of Immunology, Zhongshan School of Medicine, Sun Yat-sen University, Guangzhou, China.

Key Laboratory of Tropical Disease Control (Sun Yat-sen University), Ministry of Education, Guangzhou, China.

出版信息

Front Cell Dev Biol. 2021 Nov 26;9:767624. doi: 10.3389/fcell.2021.767624. eCollection 2021.

Abstract

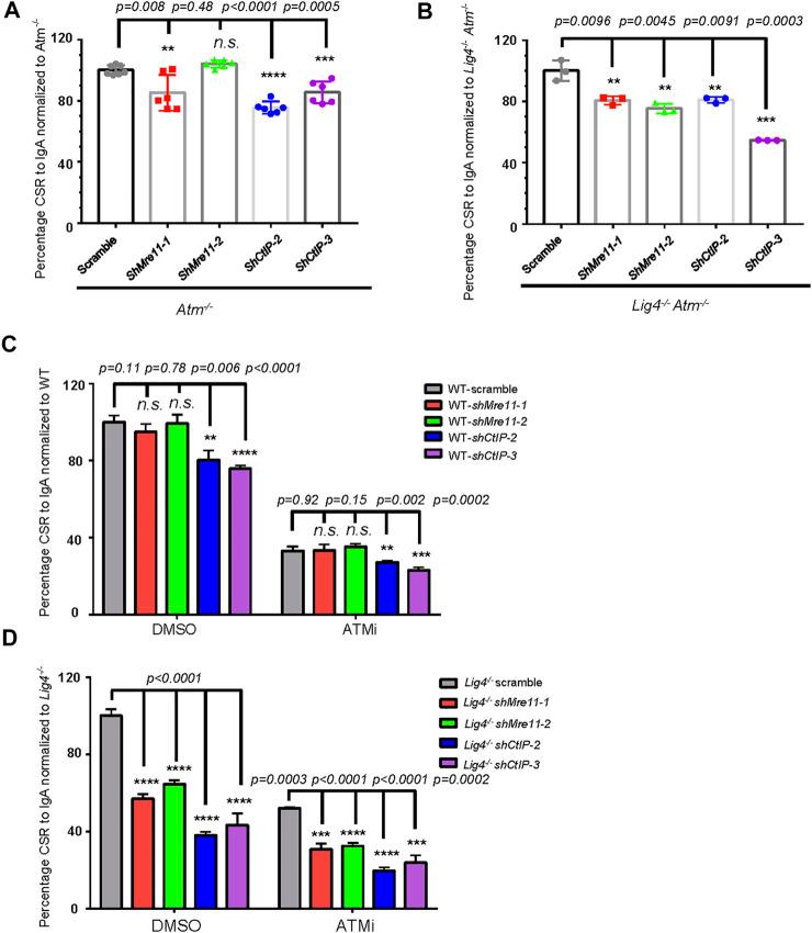
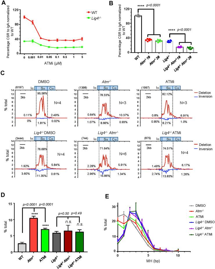
Alternative end joining (A-EJ) catalyzes substantial level of antibody class switch recombination (CSR) in B cells deficient for classical non-homologous end joining, featuring increased switch (S) region DSB resection and junctional microhomology (MH). While resection has been suggested to initiate A-EJ in model DSB repair systems using engineered endonucleases, the contribution of resection factors to A-EJ-mediated CSR remains unclear. In this study, we systematically dissected the requirement for individual DSB resection factors in A-EJ-mediated class switching with a cell-based assay system and high-throughput sequencing. We show that while CtIP and Mre11 both are mildly required for CSR in WT cells, they play more critical roles in mediating A-EJ CSR, which depend on the exonuclease activity of Mre11. While DNA2 and the helicase/HRDC domain of BLM are required for A-EJ by mediating long S region DSB resection, in contrast, Exo1's resection-related function does not play any obvious roles for class switching in either c-NHEJ or A-EJ cells, or mediated in an AID-independent manner by joining of Cas9 breaks. Furthermore, ATM and its kinase activity functions at least in part independent of CtIP/Mre11 to mediate A-EJ switching in Lig4-deficient cells. In stark contrast to Lig4 deficiency, 53BP1-deficient cells do not depend on ATM/Mre11/CtIP for residual joining. We discuss the roles for each resection factor in A-EJ-mediated CSR and suggest that the extent of requirements for resection is context dependent.

摘要

在经典非同源末端连接缺陷的B细胞中,替代末端连接(A-EJ)催化高水平的抗体类别转换重组(CSR),其特征是转换(S)区域双链断裂(DSB)切除增加以及连接微同源性(MH)增加。虽然在使用工程核酸酶的模型DSB修复系统中,切除被认为启动了A-EJ,但切除因子对A-EJ介导的CSR的贡献仍不清楚。在本研究中,我们使用基于细胞的检测系统和高通量测序,系统地剖析了A-EJ介导的类别转换中单个DSB切除因子的需求。我们表明,虽然CtIP和Mre11在野生型细胞的CSR中都有轻度需求,但它们在介导A-EJ CSR中发挥更关键的作用,这取决于Mre11的核酸外切酶活性。虽然DNA2和BLM的解旋酶/HRDC结构域通过介导长S区域DSB切除对A-EJ是必需的,但相比之下,Exo1的切除相关功能在c-NHEJ或A-EJ细胞的类别转换中没有发挥任何明显作用,也不是由Cas9断裂的连接以AID非依赖方式介导的。此外,ATM及其激酶活性至少部分独立于CtIP/Mre11发挥作用,以介导Lig4缺陷细胞中的A-EJ转换。与Lig4缺陷形成鲜明对比的是,53BP1缺陷细胞的残留连接不依赖于ATM/Mre11/CtIP。我们讨论了每个切除因子在A-EJ介导的CSR中的作用,并表明切除需求的程度取决于具体情况。

https://cdn.ncbi.nlm.nih.gov/pmc/blobs/7ff6/8671047/076967a5ec6a/fcell-09-767624-g001.jpg

文献AI研究员

20分钟写一篇综述,助力文献阅读效率提升50倍。

立即体验

用中文搜PubMed

大模型驱动的PubMed中文搜索引擎

马上搜索

文档翻译

学术文献翻译模型,支持多种主流文档格式。

立即体验