Suppr超能文献

SIRT5 通过逆转瓦博格效应在肾细胞癌中作为肿瘤抑制因子发挥作用。

SIRT5 functions as a tumor suppressor in renal cell carcinoma by reversing the Warburg effect.

机构信息

Department of Biostatistics, School of Public Health, Yale University, New Haven, CT, 06520, USA.

Department of Urology, Shanghai Ruijin Hospital, Shanghai Jiaotong University School of Medicine, Shanghai, 200025, China.

出版信息

J Transl Med. 2021 Dec 20;19(1):521. doi: 10.1186/s12967-021-03178-6.

Abstract

BACKGROUND

The aim of this study was to investigate the biological functions and underlying mechanisms of SIRT5 in clear cell renal cell carcinoma (ccRCC).

METHODS

SIRT5 expression data in The Cancer Genome Atlas Kidney Clear Cell Carcinoma (TCGA-KIRC) were selected, and the correlations between SIRT5 expression and various clinicopathological parameters were analysed. SIRT5 expression in ccRCC tissues was examined using immunohistochemistry. Stable cell lines with SIRT5 knockdown were established. In vitro and in vivo experiments were conducted to investigate the functional roles of SIRT5 in the cellular biology of ccRCC, including cell viability assays, wound healing assays, soft agar colony formation assays, Transwell invasion assays, qRT-PCR, and Western blotting. In addition, microarrays, rescue experiments and Western blotting were used to investigate the molecular mechanisms underlying SIRT5 functions.

RESULTS

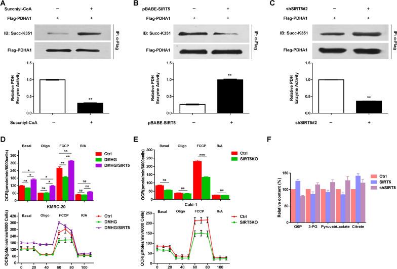
SIRT5 expression was downregulated in ccRCC compared with normal tissues, which correlated with a poor prognosis of ccRCC. SIRT5 knockdown significantly increased cell proliferation, migration and invasion in vitro. In vivo experiments revealed that SIRT5 knockdown promoted ccRCC tumorigenesis and metastasis. Mechanistically, SIRT5 deglycosylated PDHA1 at K351 and increased PDC activity, thereby altering the metabolic crosstalk with the TCA cycle and inhibiting the Warburg effect. SIRT5 overexpression was related to low succinylation of PDHA1.

CONCLUSIONS

Downregulated SIRT5 expression in ccRCC accelerated the Warburg effect through PDHA1 hypersuccinylation and induced tumorigenesis and progression, indicating that SIRT5 may become a potential target for ccRCC therapy.

摘要

背景

本研究旨在探讨 SIRT5 在肾透明细胞癌(ccRCC)中的生物学功能和潜在机制。

方法

选择癌症基因组图谱肾脏透明细胞癌(TCGA-KIRC)中的 SIRT5 表达数据,并分析 SIRT5 表达与各种临床病理参数的相关性。采用免疫组织化学法检测 ccRCC 组织中 SIRT5 的表达。建立 SIRT5 敲低的稳定细胞系。进行体外和体内实验,研究 SIRT5 在 ccRCC 细胞生物学中的功能作用,包括细胞活力测定、划痕愈合实验、软琼脂克隆形成实验、Transwell 侵袭实验、qRT-PCR 和 Western blot。此外,还使用微阵列、挽救实验和 Western blot 来研究 SIRT5 功能的分子机制。

结果

与正常组织相比,ccRCC 中 SIRT5 的表达下调,与 ccRCC 的不良预后相关。SIRT5 敲低显著增加了体外细胞的增殖、迁移和侵袭。体内实验表明,SIRT5 敲低促进了 ccRCC 的肿瘤发生和转移。机制上,SIRT5 在 K351 处使 PDHA1 去糖基化并增加 PDC 活性,从而改变与 TCA 循环的代谢串扰,抑制瓦博格效应。SIRT5 的过表达与 PDHA1 的低琥珀酰化有关。

结论

ccRCC 中 SIRT5 表达下调通过 PDHA1 过度琥珀酰化加速了瓦博格效应,并诱导了肿瘤发生和进展,表明 SIRT5 可能成为 ccRCC 治疗的潜在靶点。

https://cdn.ncbi.nlm.nih.gov/pmc/blobs/1858/8690424/02c74929630f/12967_2021_3178_Fig1_HTML.jpg

文献AI研究员

20分钟写一篇综述,助力文献阅读效率提升50倍。

立即体验

用中文搜PubMed

大模型驱动的PubMed中文搜索引擎

马上搜索

文档翻译

学术文献翻译模型,支持多种主流文档格式。

立即体验