Suppr超能文献

沉默调节蛋白5抑制肝癌细胞中的线粒体代谢,并通过介导柠檬酸合酶的去琥珀酰化促进细胞凋亡。

Sirtuin 5 inhibits mitochondrial metabolism in liver cancer cells and promotes apoptosis by mediating the desuccinylation of CS.

作者信息

Cao Huimin, Wei Dongsheng, Li Han, Zhao Mei, Ma Yixin, Kong Liang, Sui Guoyuan, Jia Lianqun

机构信息

Key Laboratory of Ministry of Education for Traditional Chinese Medicine (TCM) Viscera-State Theory and Applications, Liaoning University Of Traditional Chinese Medicine, Shenyang, China.

Department of Life Sciences, Beijing University of Chinese Medicine, Beijing, China.

出版信息

Front Immunol. 2025 Jun 10;16:1560989. doi: 10.3389/fimmu.2025.1560989. eCollection 2025.

Abstract

BACKGROUND

Citrate synthase (CS) is a key rate-limiting enzyme in the tricarboxylic acid (TCA) cycle and plays a crucial role in cancer progression. However, the mechanism by which CS promotes liver cancer growth remains unclear. The aim of this study is to elucidate the role of CS and its post-translational modifications (PTMs) in the initiation and progression of hepatocellular carcinoma (HCC).

METHODS

Liquid chromatography-tandem mass spectrometry (LC-MS/MS) was used to detect protein lysine succinylation in human liver cancer and adjacent non-cancerous tissues. A HCC model was established in male C57BL/6 mice through intraperitoneal injection of DEN. The expression of SIRT5 and CS in HCC mice was assessed by RT-qPCR, immunohistochemistry, and Western blotting. HepG2 cells were cultured, and co-immunoprecipitation (Co-IP) was performed to evaluate the interaction between SIRT5 and CS. Western blotting was used to measure the succinylation levels of CS. In addition, Mito-Tracker Red CMXRos staining, reactive oxygen species (ROS) measurement, ATP level assay, EdU cell proliferation assay, colony formation assay, TUNEL staining, and flow cytometry were used to investigate the effects of CS succinylation and desuccinylation on mitochondrial function and cell proliferation in hepatocellular carcinoma cells.

RESULTS

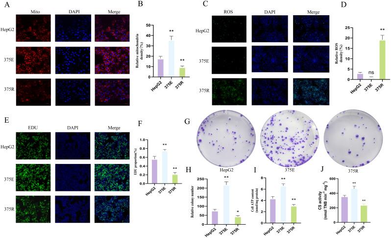
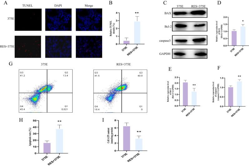
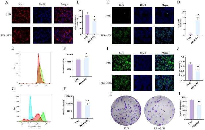
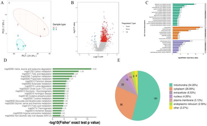
A total of 358 differentially modified proteins were identified in human liver cancer tissues. These differentially modified proteins were primarily enriched in the mitochondria, and CS exhibited high levels of succinylation in HCC tissues. In mouse liver cancer tissues, SIRT5 expression was reduced while CS expression was increased. Furthermore, SIRT5 was found to interact with CS, mediating the de-succinylation of CS at the lysine 375 site. Additionally, succinylation at the K375 site of CS was shown to enhance mitochondrial activity and ATP content in HepG2 cells, while reducing intracellular ROS levels and promoting cell proliferation. In contrast, de-succinylation of CS at the K375 site significantly impaired mitochondrial function and ATP levels, increased ROS levels, and induced apoptosis in HepG2 cells.

CONCLUSION

Succinylation of CS is crucial for maintaining mitochondrial function and promoting cell proliferation in liver cancer cells. Targeting SIRT5-mediated de-succinylation of CS may represent a promising therapeutic strategy for the treatment of hepatocellular carcinoma.

摘要

背景

柠檬酸合酶(CS)是三羧酸(TCA)循环中的关键限速酶,在癌症进展中起关键作用。然而,CS促进肝癌生长的机制仍不清楚。本研究的目的是阐明CS及其翻译后修饰(PTM)在肝细胞癌(HCC)发生和发展中的作用。

方法

采用液相色谱-串联质谱(LC-MS/MS)检测人肝癌组织及癌旁非癌组织中的蛋白质赖氨酸琥珀酰化。通过腹腔注射二乙基亚硝胺(DEN)在雄性C57BL/6小鼠中建立HCC模型。通过RT-qPCR、免疫组织化学和蛋白质印迹法评估HCC小鼠中SIRT5和CS的表达。培养HepG2细胞,进行免疫共沉淀(Co-IP)以评估SIRT5与CS之间的相互作用。采用蛋白质印迹法检测CS的琥珀酰化水平。此外,使用线粒体追踪染料Red CMXRos染色、活性氧(ROS)检测、ATP水平测定、EdU细胞增殖检测、集落形成检测、TUNEL染色和流式细胞术研究CS琥珀酰化和去琥珀酰化对肝癌细胞线粒体功能和细胞增殖的影响。

结果

在人肝癌组织中总共鉴定出358种差异修饰蛋白。这些差异修饰蛋白主要富集在线粒体中,并且CS在HCC组织中表现出高水平的琥珀酰化。在小鼠肝癌组织中,SIRT5表达降低而CS表达增加。此外,发现SIRT5与CS相互作用,介导CS在赖氨酸375位点的去琥珀酰化。另外, CS的K375位点的琥珀酰化显示可增强HepG2细胞中的线粒体活性和ATP含量,同时降低细胞内ROS水平并促进细胞增殖。相反,CS在K375位点的去琥珀酰化显著损害线粒体功能和ATP水平,增加ROS水平,并诱导HepG2细胞凋亡。

结论

CS的琥珀酰化对于维持肝癌细胞中的线粒体功能和促进细胞增殖至关重要。靶向SIRT5介导的CS去琥珀酰化可能是治疗肝细胞癌的一种有前景的治疗策略。

https://cdn.ncbi.nlm.nih.gov/pmc/blobs/8f2f/12185467/d765e1aa35fc/fimmu-16-1560989-g001.jpg

文献AI研究员

20分钟写一篇综述,助力文献阅读效率提升50倍。

立即体验

用中文搜PubMed

大模型驱动的PubMed中文搜索引擎

马上搜索

文档翻译

学术文献翻译模型,支持多种主流文档格式。

立即体验