Suppr超能文献

RPL35A下调通过NCAPG2失活抑制肝癌细胞增殖。

RPL35A Downregulation Suppresses Hepatocellular Carcinoma Cell Proliferation via NCAPG2 Inactivation.

作者信息

Chen Liang, Lin Yujie, Lai Yu, Li Yanshan, Chen Tao, Luo Xingxi, Ye Yibiao

机构信息

Department of Intensive Care Unit, Sun Yat-Sen Memorial Hospital, Sun Yat-Sen University, Guangzhou, China.

Department of Traditional Chinese Medicine, Sun Yat-Sen Memorial Hospital, Sun Yat-Sen University, Guangzhou, Guangdong, China.

出版信息

Cancer Med. 2025 Jun;14(12):e70985. doi: 10.1002/cam4.70985.

Abstract

BACKGROUND

Hepatocellular carcinoma (HCC) is a highly aggressive cancer with a poor prognosis. The molecular mechanisms underlying HCC progression remain poorly understood, prompting the need for novel therapeutic targets. RPL35A, a component of the 60S large ribosomal subunit, is a ribosomal protein involved in ribosome biogenesis and protein synthesis. Beyond its canonical role, increasing evidence suggests that ribosomal proteins such as RPL35A may also exert extraribosomal functions that contribute to tumorigenesis.

METHODS

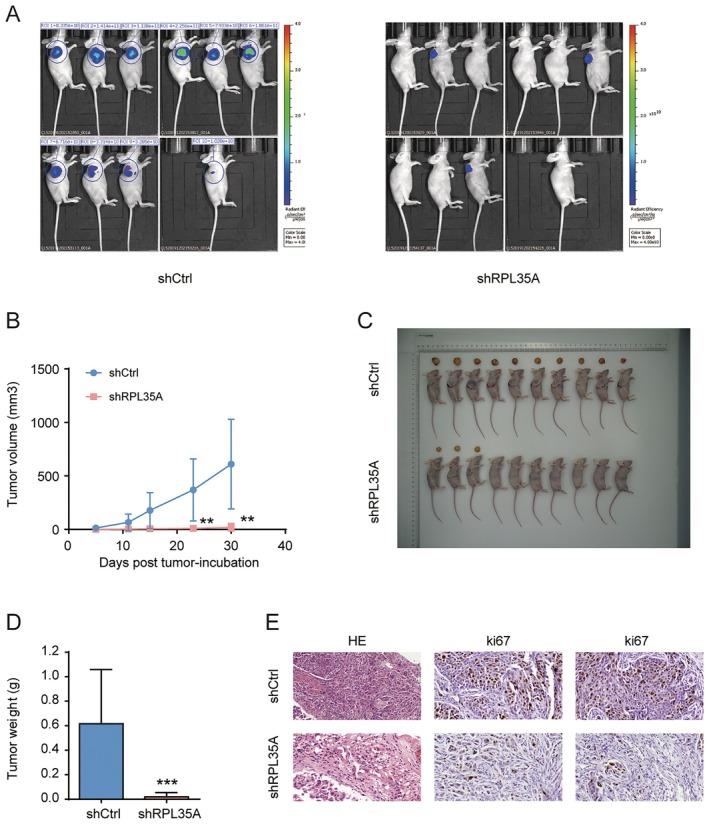
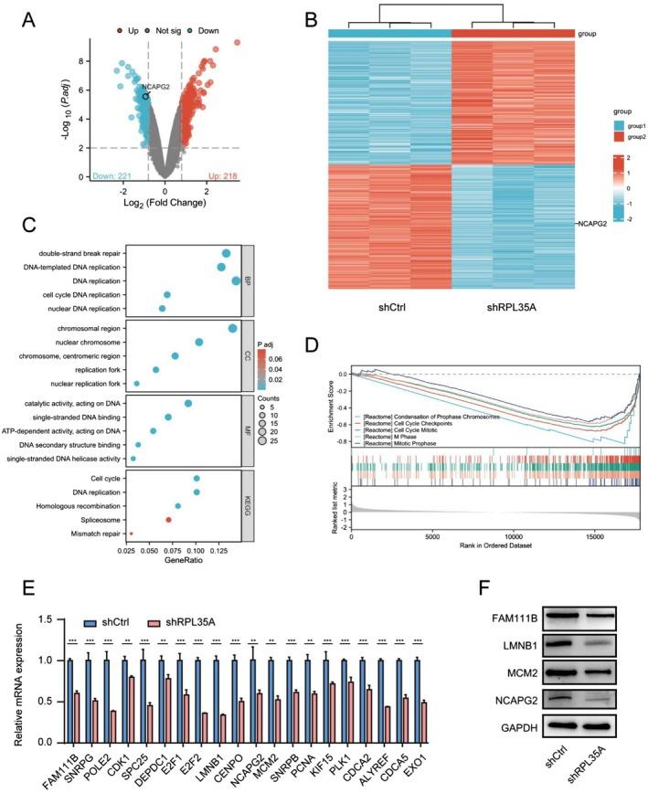
We investigated RPL35A expression in HCC using tissue samples and cell lines. RPL35A levels were correlated with clinicopathological features and prognosis in HCC patients. In vitro, we manipulated RPL35A expression in HCC cells using shRNA lentiviral vectors and assessed its effects on cell proliferation, migration and apoptosis. In vivo, we evaluated tumor growth using xenograft models. Gene expression analysis was conducted to identify downstream targets of RPL35A.

RESULTS

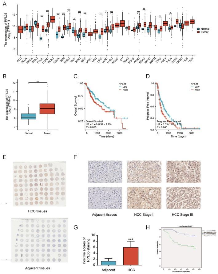
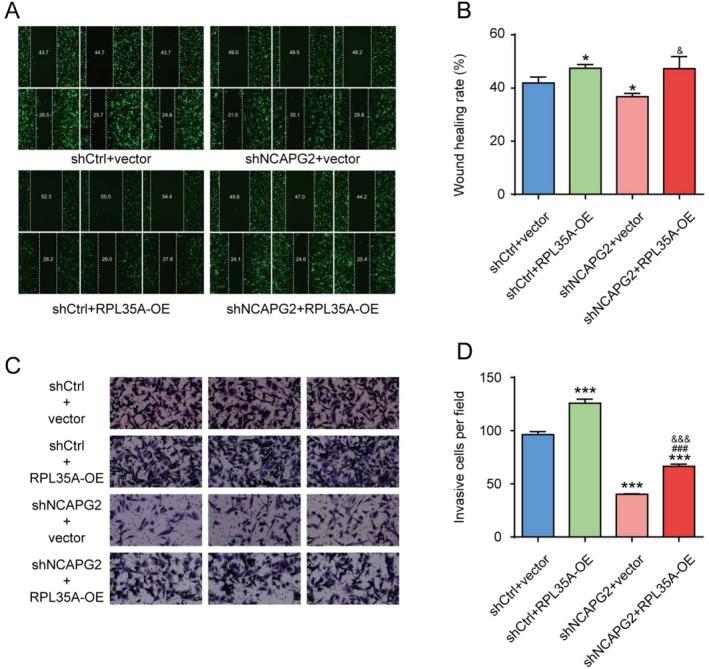
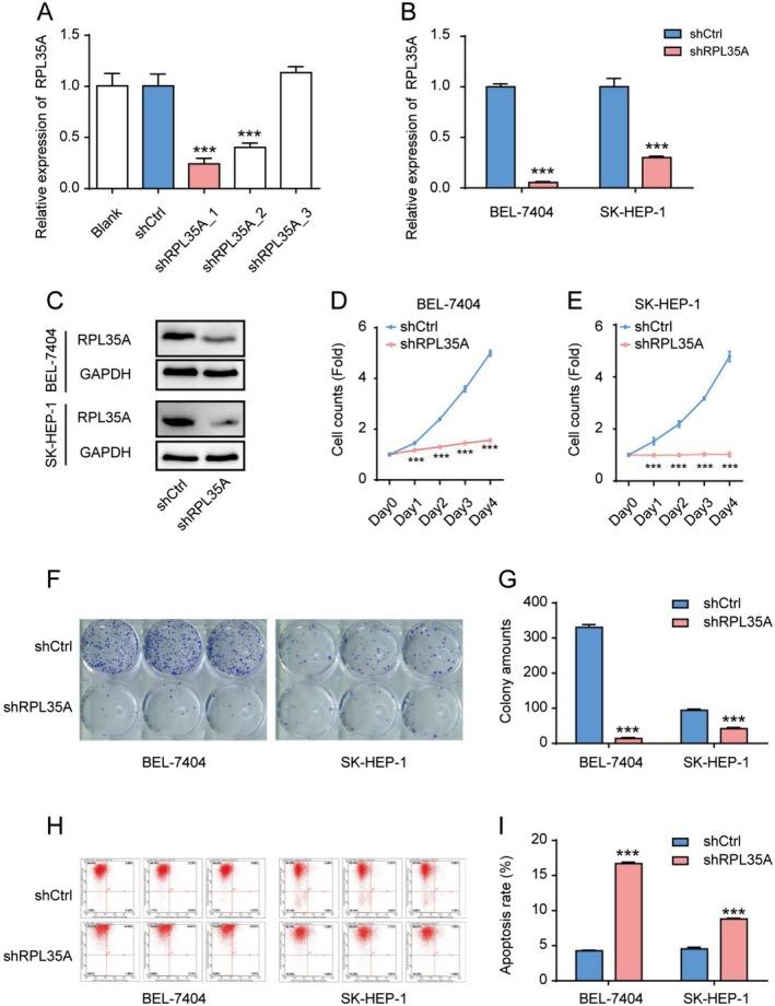
RPL35A was significantly overexpressed in HCC tissues compared to normal liver, correlating with advanced disease stages and poorer prognosis. Knockdown of RPL35A in HCC cells inhibited cell proliferation, migration and invasion, while promoting apoptosis. In vivo, RPL35A silencing reduced tumor growth and size. Gene expression analysis identified NCAPG2 as a key downstream target of RPL35A. NCAPG2 expression was upregulated in HCC, and its knockdown reversed the oncogenic effects of RPL35A. Moreover, RPL35A overexpression increased NCAPG2 levels, promoting tumor progression. These findings suggest that the RPL35A/NCAPG2 axis is crucial in HCC development.

CONCLUSIONS

High expression of RPL35A is linked to poor prognosis in hepatocellular carcinoma. The regulation of NCAPG2 by RPL35A may represent a critical mechanism underlying RPL35A-driven tumor progression. Targeting the RPL35A/NCAPG2 pathway may offer a promising therapeutic strategy for HCC treatment.

摘要

背景

肝细胞癌(HCC)是一种侵袭性很强的癌症,预后较差。HCC进展的分子机制仍知之甚少,因此需要新的治疗靶点。RPL35A是60S大核糖体亚基的一个组成部分,是一种参与核糖体生物发生和蛋白质合成的核糖体蛋白。除了其经典作用外,越来越多的证据表明,诸如RPL35A之类的核糖体蛋白也可能发挥有助于肿瘤发生的核糖体外功能。

方法

我们使用组织样本和细胞系研究了HCC中RPL35A的表达情况。RPL35A水平与HCC患者的临床病理特征及预后相关。在体外,我们使用shRNA慢病毒载体调控HCC细胞中RPL35A的表达,并评估其对细胞增殖、迁移和凋亡的影响。在体内,我们使用异种移植模型评估肿瘤生长情况。进行基因表达分析以确定RPL35A的下游靶点。

结果

与正常肝脏相比,RPL35A在HCC组织中显著过表达,这与疾病晚期和较差的预后相关。在HCC细胞中敲低RPL35A可抑制细胞增殖、迁移和侵袭,同时促进细胞凋亡。在体内,RPL35A沉默可降低肿瘤生长和大小。基因表达分析确定NCAPG2是RPL35A的关键下游靶点。NCAPG2在HCC中表达上调,其敲低可逆转RPL35A的致癌作用。此外,RPL35A过表达可增加NCAPG2水平,促进肿瘤进展。这些发现表明,RPL35A/NCAPG2轴在HCC发展中至关重要。

结论

RPL35A的高表达与肝细胞癌的不良预后相关。RPL35A对NCAPG2的调控可能是RPL35A驱动肿瘤进展的关键机制。靶向RPL35A/NCAPG2通路可能为HCC治疗提供一种有前景的治疗策略。

https://cdn.ncbi.nlm.nih.gov/pmc/blobs/0bcf/12185999/2d1167ab91d0/CAM4-14-e70985-g006.jpg

文献AI研究员

20分钟写一篇综述,助力文献阅读效率提升50倍。

立即体验

用中文搜PubMed

大模型驱动的PubMed中文搜索引擎

马上搜索

文档翻译

学术文献翻译模型,支持多种主流文档格式。

立即体验