Suppr超能文献

儿童和成人中对 SARS-CoV-2 感染的局部和全身反应。

Local and systemic responses to SARS-CoV-2 infection in children and adults.

机构信息

UCL Respiratory, Division of Medicine, University College London, London, UK.

Division of Respiratory Diseases, Department of Internal Medicine, Jikei University School of Medicine, Tokyo, Japan.

出版信息

Nature. 2022 Feb;602(7896):321-327. doi: 10.1038/s41586-021-04345-x. Epub 2021 Dec 22.

Abstract

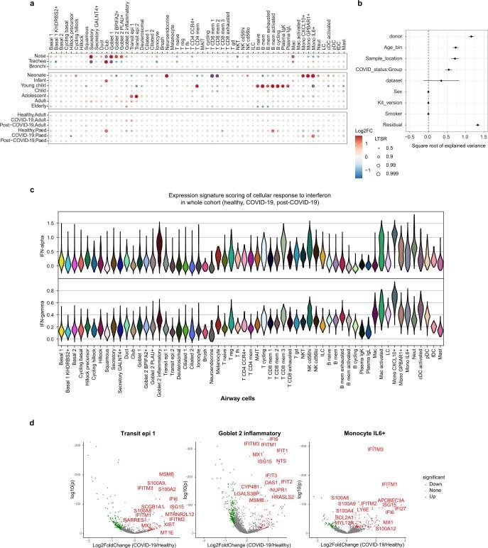
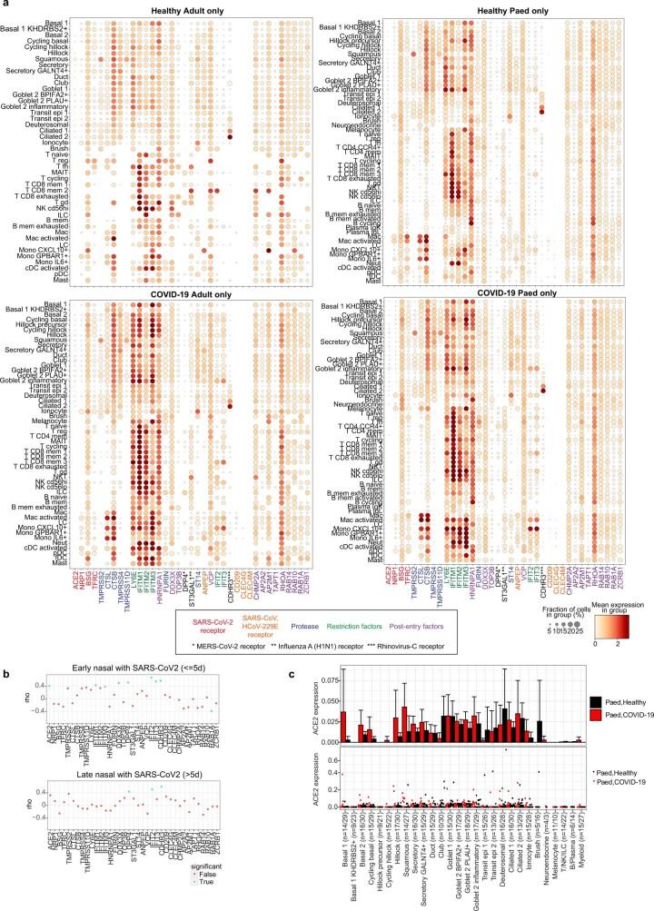
It is not fully understood why COVID-19 is typically milder in children. Here, to examine the differences between children and adults in their response to SARS-CoV-2 infection, we analysed paediatric and adult patients with COVID-19 as well as healthy control individuals (total n = 93) using single-cell multi-omic profiling of matched nasal, tracheal, bronchial and blood samples. In the airways of healthy paediatric individuals, we observed cells that were already in an interferon-activated state, which after SARS-CoV-2 infection was further induced especially in airway immune cells. We postulate that higher paediatric innate interferon responses restrict viral replication and disease progression. The systemic response in children was characterized by increases in naive lymphocytes and a depletion of natural killer cells, whereas, in adults, cytotoxic T cells and interferon-stimulated subpopulations were significantly increased. We provide evidence that dendritic cells initiate interferon signalling in early infection, and identify epithelial cell states associated with COVID-19 and age. Our matching nasal and blood data show a strong interferon response in the airways with the induction of systemic interferon-stimulated populations, which were substantially reduced in paediatric patients. Together, we provide several mechanisms that explain the milder clinical syndrome observed in children.

摘要

目前尚不完全清楚为什么 COVID-19 在儿童中通常较轻。在这里,为了研究儿童和成人对 SARS-CoV-2 感染反应的差异,我们使用单细胞多组学分析方法对 COVID-19 患儿和成年患者以及健康对照个体(共 93 人)的匹配鼻、气管、支气管和血液样本进行了分析。在健康儿童的气道中,我们观察到已经处于干扰素激活状态的细胞,这些细胞在 SARS-CoV-2 感染后,特别是在气道免疫细胞中进一步被诱导。我们推测,较高的儿童先天干扰素反应限制了病毒复制和疾病进展。儿童的全身反应表现为幼稚淋巴细胞增加和自然杀伤细胞耗竭,而在成人中,细胞毒性 T 细胞和干扰素刺激的亚群显著增加。我们提供的证据表明,树突状细胞在早期感染中启动干扰素信号转导,并鉴定与 COVID-19 和年龄相关的上皮细胞状态。我们的匹配鼻和血液数据显示,气道中存在强烈的干扰素反应,诱导全身干扰素刺激群体,而这些群体在儿科患者中显著减少。总之,我们提供了几种可以解释在儿童中观察到的较轻临床综合征的机制。

https://cdn.ncbi.nlm.nih.gov/pmc/blobs/93aa/8828466/db5cc3c4e699/41586_2021_4345_Fig1_HTML.jpg

文献AI研究员

20分钟写一篇综述,助力文献阅读效率提升50倍。

立即体验

用中文搜PubMed

大模型驱动的PubMed中文搜索引擎

马上搜索

文档翻译

学术文献翻译模型,支持多种主流文档格式。

立即体验