Suppr超能文献

终末期肾病患者新冠病毒病的时间多组学分析

Temporal multi-omics analysis of COVID-19 in end-stage kidney disease.

作者信息

Stephenson Emily, Macdonald-Dunlop Erin, Dratva Lisa M, Lindeboom Rik G H, Tuong Zewen Kelvin, Tun Win Min, Kretschmer Lorenz, Buang Norzawani B, Ballereau Stephane, Cabantaus Mia, Peñalver Ana, Prigmore Elena, Ferdinand John R, Stewart Benjamin J, Gisby Jack, Malik Talat H, Clarke Candice L, Medjeral-Thomas Nicholas, Prendecki Maria, McAdoo Stephen, Portet Anais, Willicombe Michelle, Sandhu Eleanor, Pickering Matthew C, Botto Marina, Teichmann Sarah A, Haniffa Muzlifah, Clatworthy Menna R, Thomas David C, Peters James E

机构信息

Biosciences Institute, Newcastle University, Newcastle upon Tyne, UK; Cellular Genetics, Wellcome Sanger Institute, Hinxton, UK.

Department of Immunology and Inflammation, Imperial College London, London, UK.

出版信息

Cell Genom. 2025 Aug 13;5(8):100918. doi: 10.1016/j.xgen.2025.100918. Epub 2025 Jun 17.

Abstract

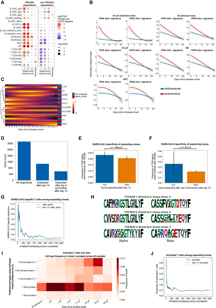
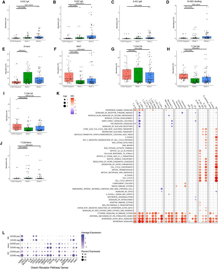
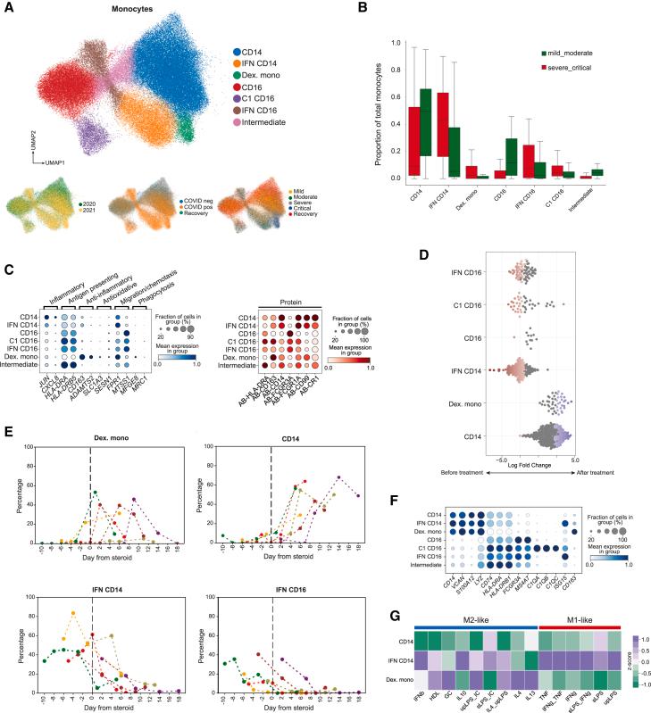
Patients with end-stage kidney disease (ESKD) are at high risk of severe COVID-19. We performed longitudinal single-cell immune profiling of ESKD patients with COVID-19. Transcriptome, surface proteome, and immunoreceptor sequencing data were generated on 580,040 high-quality cells, derived from 187 samples from 61 patients. For a subset of individuals, we obtained samples before and during infection, allowing intra-individual comparison. Longitudinal profiling demonstrated distinct temporal gene expression trajectories in severe/critical versus mild/moderate COVID-19. We identified a population of transcriptionally distinct monocytes that emerged in peripheral blood following glucocorticoid treatment. Evaluation of clonal T cell dynamics showed that the fastest expanding clones were enriched in known SARS-CoV-2-specific sequences and shared across multiple patients. Comparison with external datasets revealed upregulation of immune cell TGF-β pathway expression in ESKD, irrespective of COVID-19 status. Our data delineate the temporal dynamics of the immune response in COVID-19 in a high-risk population.

摘要

终末期肾病(ESKD)患者感染重症 COVID-19 的风险很高。我们对患有 COVID-19 的 ESKD 患者进行了纵向单细胞免疫分析。对来自 61 名患者的 187 个样本中的 580,040 个高质量细胞进行了转录组、表面蛋白质组和免疫受体测序数据生成。对于一部分个体,我们在感染前和感染期间获取了样本,以便进行个体内比较。纵向分析表明,重症/危重症与轻症/中症 COVID-19 存在不同的时间基因表达轨迹。我们鉴定出一群转录特征不同的单核细胞,它们在糖皮质激素治疗后出现在外周血中。对克隆性 T 细胞动态的评估表明,扩增最快的克隆富含已知的 SARS-CoV-2 特异性序列,且在多名患者中共享。与外部数据集的比较显示,无论 COVID-19 状态如何,ESKD 中免疫细胞 TGF-β 途径的表达均上调。我们的数据描绘了高风险人群中 COVID-19 免疫反应的时间动态。

https://cdn.ncbi.nlm.nih.gov/pmc/blobs/413d/12366655/6f9e8efcec9e/fx1.jpg

文献AI研究员

20分钟写一篇综述,助力文献阅读效率提升50倍。

立即体验

用中文搜PubMed

大模型驱动的PubMed中文搜索引擎

马上搜索

文档翻译

学术文献翻译模型,支持多种主流文档格式。

立即体验