Suppr超能文献

早期外周血 MCEMP1 和 HLA-DRA 表达可预测 COVID-19 预后。

Early peripheral blood MCEMP1 and HLA-DRA expression predicts COVID-19 prognosis.

机构信息

Program in Emerging Infectious Diseases, Duke-NUS Medical School, Singapore.

Program in Emerging Infectious Diseases, Duke-NUS Medical School, Singapore.

出版信息

EBioMedicine. 2023 Mar;89:104472. doi: 10.1016/j.ebiom.2023.104472. Epub 2023 Feb 16.

Abstract

BACKGROUND

Mass vaccination has dramatically reduced the incidence of severe COVID-19, with most cases now presenting as self-limiting upper respiratory tract infections. However, those with co-morbidities, the elderly and immunocompromised, as well as the unvaccinated, remain disproportionately vulnerable to severe COVID-19 and its sequelae. Furthermore, as the effectiveness of vaccination wanes with time, immune escape SARS-CoV-2 variants could emerge to cause severe COVID-19. Reliable prognostic biomarkers for severe disease could be used as early indicator of re-emergence of severe COVID-19 as well as for triaging of patients for antiviral therapy.

METHODS

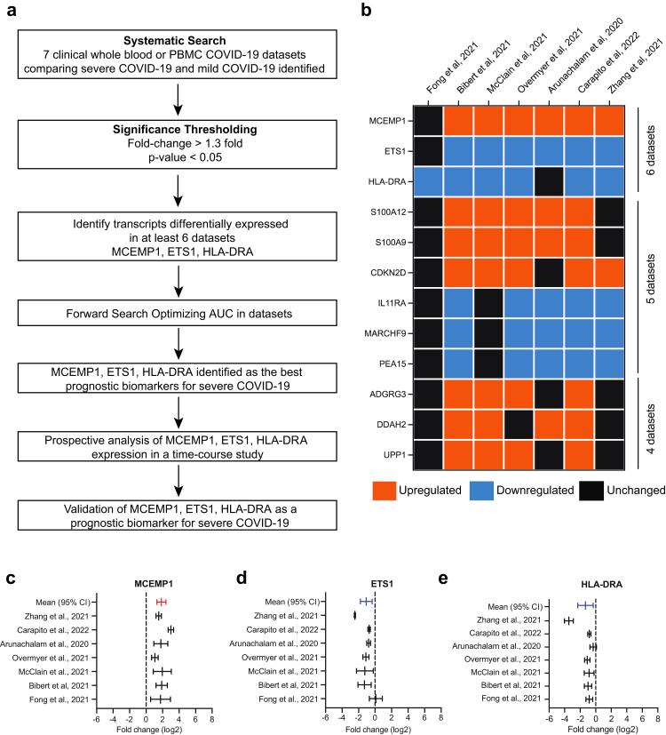
We performed a systematic review and re-analysis of 7 publicly available datasets, analysing a total of 140 severe and 181 mild COVID-19 patients, to determine the most consistent differentially regulated genes in peripheral blood of severe COVID-19 patients. In addition, we included an independent cohort where blood transcriptomics of COVID-19 patients were prospectively and longitudinally monitored previously, to track the time in which these gene expression changes occur before nadir of respiratory function. Single cell RNA-sequencing of peripheral blood mononuclear cells from publicly available datasets was then used to determine the immune cell subsets involved.

FINDINGS

The most consistent differentially regulated genes in peripheral blood of severe COVID-19 patients were MCEMP1, HLA-DRA and ETS1 across the 7 transcriptomics datasets. Moreover, we found significantly heightened MCEMP1 and reduced HLA-DRA expression as early as four days before the nadir of respiratory function, and the differential expression of MCEMP1 and HLA-DRA occurred predominantly in CD14+ cells. The online platform which we developed is publicly available at https://kuanrongchan-covid19-severity-app-t7l38g.streamlitapp.com/, for users to query gene expression differences between severe and mild COVID-19 patients in these datasets.

INTERPRETATION

Elevated MCEMP1 and reduced HLA-DRA gene expression in CD14+ cells during the early phase of disease are prognostic of severe COVID-19.

FUNDING

K.R.C is funded by the National Medical Research Council (NMRC) of Singapore under the Open Fund Individual Research Grant (MOH-000610). E.E.O. is funded by the NMRC Senior Clinician-Scientist Award (MOH-000135-00). J.G.H.L. is funded by the NMRC under the Clinician-Scientist Award (NMRC/CSAINV/013/2016-01). S.K. is funded by the NMRC under the Transition Award. This study was sponsored in part by a generous gift from The Hour Glass.

摘要

背景

大规模疫苗接种显著降低了 COVID-19 的严重程度,大多数病例现在表现为自限性上呼吸道感染。然而,患有合并症、老年人和免疫功能低下者以及未接种疫苗者仍然极易受到 COVID-19 及其后遗症的影响。此外,随着时间的推移,疫苗的有效性会减弱,免疫逃逸的 SARS-CoV-2 变体可能会出现,导致 COVID-19 严重。可靠的严重疾病预后生物标志物可用作 COVID-19 严重程度再次出现的早期指标,以及用于对患者进行抗病毒治疗的分类。

方法

我们对 7 个公开数据集进行了系统评价和重新分析,共分析了 140 例严重 COVID-19 患者和 181 例轻症 COVID-19 患者,以确定严重 COVID-19 患者外周血中最一致的差异调节基因。此外,我们还纳入了一个独立队列,该队列之前前瞻性和纵向监测了 COVID-19 患者的血液转录组学,以追踪这些基因表达变化在呼吸功能下降之前何时发生。然后,使用来自公开数据集的外周血单核细胞的单细胞 RNA 测序来确定涉及的免疫细胞亚群。

发现

在 7 个转录组学数据集中,严重 COVID-19 患者外周血中最一致的差异调节基因是 MCEMP1、HLA-DRA 和 ETS1。此外,我们发现 MCEMP1 表达显著升高,HLA-DRA 表达降低,早在呼吸功能下降前 4 天即可观察到,MCEMP1 和 HLA-DRA 的差异表达主要发生在 CD14+细胞中。我们开发的在线平台可在 https://kuanrongchan-covid19-severity-app-t7l38g.streamlitapp.com/ 上公开获取,供用户查询这些数据集中严重和轻症 COVID-19 患者之间的基因表达差异。

解释

疾病早期 CD14+细胞中 MCEMP1 表达升高和 HLA-DRA 表达降低是 COVID-19 严重程度的预后指标。

资金

K.R.C 由新加坡国家医学研究委员会(NMRC)根据开放基金个人研究资助(MOH-000610)资助。E.E.O. 由 NMRC 高级临床科学家奖(MOH-000135-00)资助。J.G.H.L. 由 NMRC 根据临床科学家奖(NMRC/CSAINV/013/2016-01)资助。S.K. 由 NMRC 过渡奖资助。这项研究得到了 Hour Glass 的慷慨捐赠。

https://cdn.ncbi.nlm.nih.gov/pmc/blobs/1e81/9972496/8dd92e2962f0/gr1.jpg

文献AI研究员

20分钟写一篇综述,助力文献阅读效率提升50倍。

立即体验

用中文搜PubMed

大模型驱动的PubMed中文搜索引擎

马上搜索

文档翻译

学术文献翻译模型,支持多种主流文档格式。

立即体验