Suppr超能文献

单细胞分析揭示了不同严重程度的 COVID-19 恢复期患者中髓系细胞和记忆 T 细胞的免疫特征。

Single-Cell Analysis Reveals the Immune Characteristics of Myeloid Cells and Memory T Cells in Recovered COVID-19 Patients With Different Severities.

机构信息

School of Public Health (Shenzhen), Shenzhen Campus of Sun Yat-sen University, Shenzhen, China.

European Molecular Biology Laboratory, European Bioinformatics Institute (EMBL-EBI), Wellcome Genome Campus, Hinxton, Cambridge, United Kingdom.

出版信息

Front Immunol. 2022 Jan 3;12:781432. doi: 10.3389/fimmu.2021.781432. eCollection 2021.

Abstract

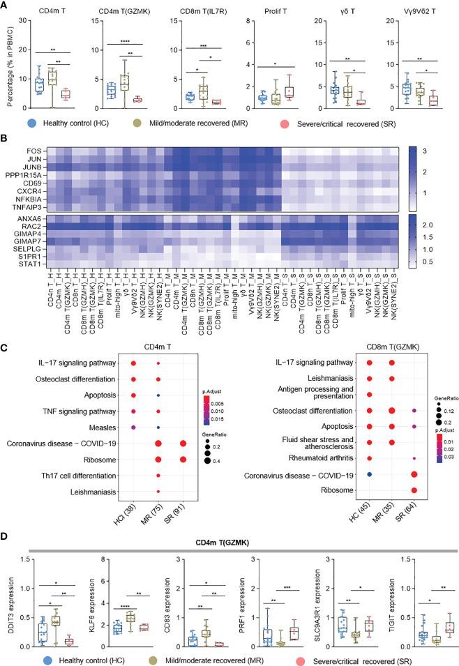
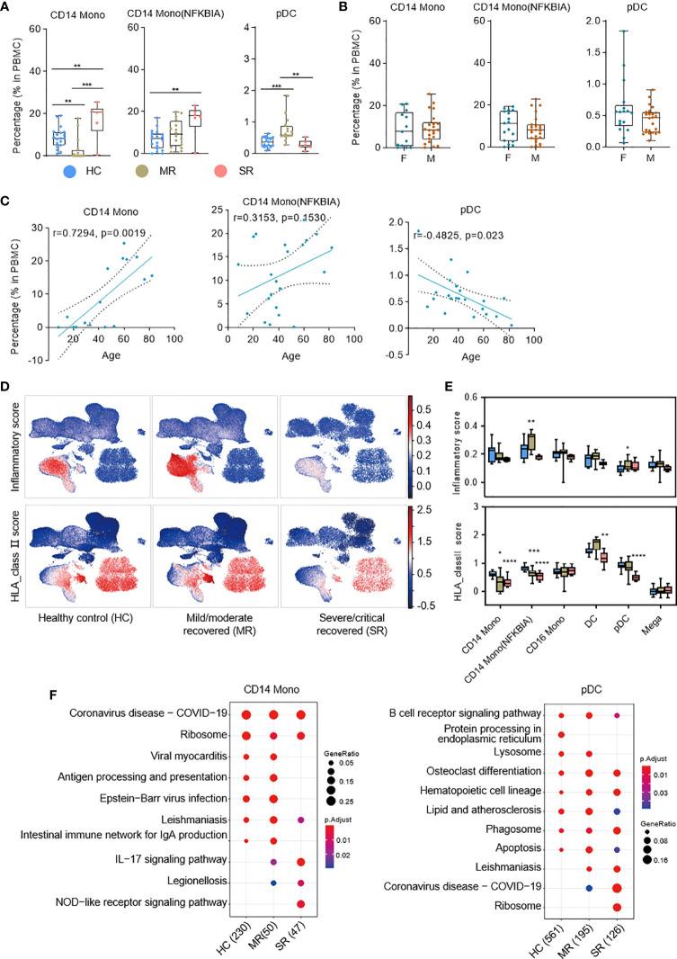
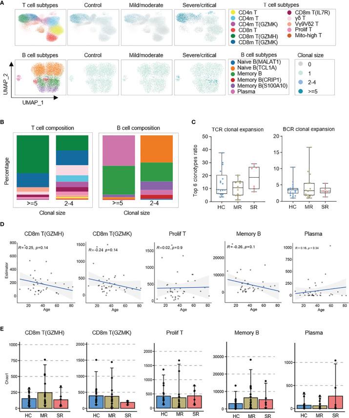
Despite many studies on the immune characteristics of Coronavirus disease 2019 (COVID-19) patients in the progression stage, a detailed understanding of pertinent immune cells in recovered patients is lacking. We performed single-cell RNA sequencing on samples from recovered COVID-19 patients and healthy controls. We created a comprehensive immune landscape with more than 260,000 peripheral blood mononuclear cells (PBMCs) from 41 samples by integrating our dataset with previously reported datasets, which included samples collected between 27 and 47 days after symptom onset. According to our large-scale single-cell analysis, recovered patients, who had severe symptoms (severe/critical recovered), still exhibited peripheral immune disorders 1-2 months after symptom onset. Specifically, in these severe/critical recovered patients, human leukocyte antigen (HLA) class II and antigen processing pathways were downregulated in both CD14 monocytes and dendritic cells compared to healthy controls, while the proportion of CD14 monocytes increased. These may lead to the downregulation of T-cell differentiation pathways in memory T cells. However, in the mild/moderate recovered patients, the proportion of plasmacytoid dendritic cells increased compared to healthy controls, accompanied by the upregulation of and in both CD14 monocytes and dendritic cells. In addition, T-cell differentiation regulation and memory T cell-related genes , , , , and were upregulated in the mild/moderate recovered patients. Further, the immunoglobulin heavy chain V3-21 () gene segment was preferred in B-cell immune repertoires in severe/critical recovered patients. Collectively, we provide a large-scale single-cell atlas of the peripheral immune response in recovered COVID-19 patients.

摘要

尽管有许多研究针对进展期 2019 年冠状病毒病(COVID-19)患者的免疫特征,但对康复患者相关免疫细胞的详细了解仍有所欠缺。我们对康复的 COVID-19 患者和健康对照者的样本进行了单细胞 RNA 测序。通过整合我们的数据集和之前报道的数据集,包括在症状出现后 27 至 47 天采集的样本,我们创建了一个包含超过 260,000 个外周血单核细胞(PBMC)的综合免疫图谱。根据我们的大规模单细胞分析,在症状出现后 1-2 个月,有严重症状(严重/危重症康复)的康复患者仍然存在外周免疫紊乱。具体而言,在这些严重/危重症康复患者中,与健康对照者相比,CD14 单核细胞和树突状细胞中的人类白细胞抗原(HLA)II 类和抗原加工途径下调,而 CD14 单核细胞的比例增加。这可能导致记忆 T 细胞中 T 细胞分化途径的下调。然而,在轻症/普通康复患者中,与健康对照者相比,浆细胞样树突状细胞的比例增加,同时 CD14 单核细胞和树突状细胞中的 和 上调。此外,轻症/普通康复患者中 T 细胞分化调节和记忆 T 细胞相关基因 、 、 、 、 和 上调。此外,在严重/危重症康复患者中,B 细胞免疫库中优先选择免疫球蛋白重链 V3-21()基因片段。总之,我们提供了康复的 COVID-19 患者外周免疫反应的大规模单细胞图谱。

https://cdn.ncbi.nlm.nih.gov/pmc/blobs/235a/8762286/8369a924d3aa/fimmu-12-781432-g001.jpg

文献AI研究员

20分钟写一篇综述,助力文献阅读效率提升50倍。

立即体验

用中文搜PubMed

大模型驱动的PubMed中文搜索引擎

马上搜索

文档翻译

学术文献翻译模型,支持多种主流文档格式。

立即体验