Suppr超能文献

大规模单细胞转录组图谱揭示的 COVID-19 免疫特征。

COVID-19 immune features revealed by a large-scale single-cell transcriptome atlas.

机构信息

Biomedical Pioneering Innovation Center (BIOPIC), School of Life Sciences, Peking-Tsinghua Center for Life Sciences, Academy for Advanced Interdisciplinary Studies, Beijing Advanced Innovation Center for Genomics (ICG), Peking University, Beijing 100871, China.

National Center for Liver Cancer, Second Military Medical University, Shanghai 200003, China; Eastern Hepatobiliary Surgery Hospital, Second Military Medical University, Shanghai 200003, China; Ministry of Education (MOE) Key Laboratory on Signaling Regulation and Targeting Therapy of Liver Cancer, Second Military Medical University, Shanghai 200003, China.

出版信息

Cell. 2021 Apr 1;184(7):1895-1913.e19. doi: 10.1016/j.cell.2021.01.053. Epub 2021 Feb 3.

Abstract

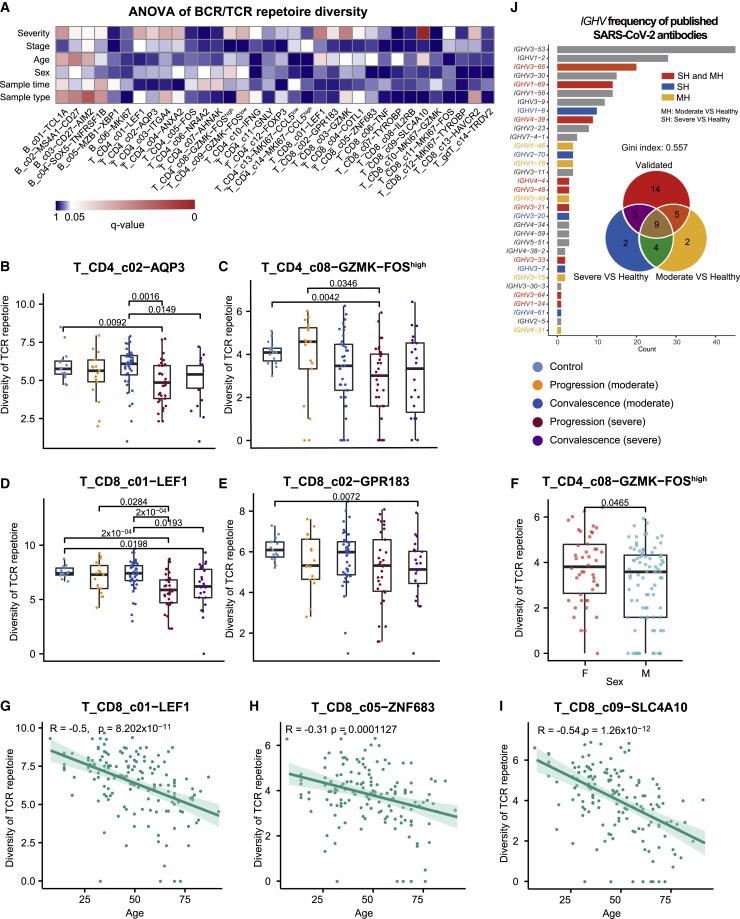
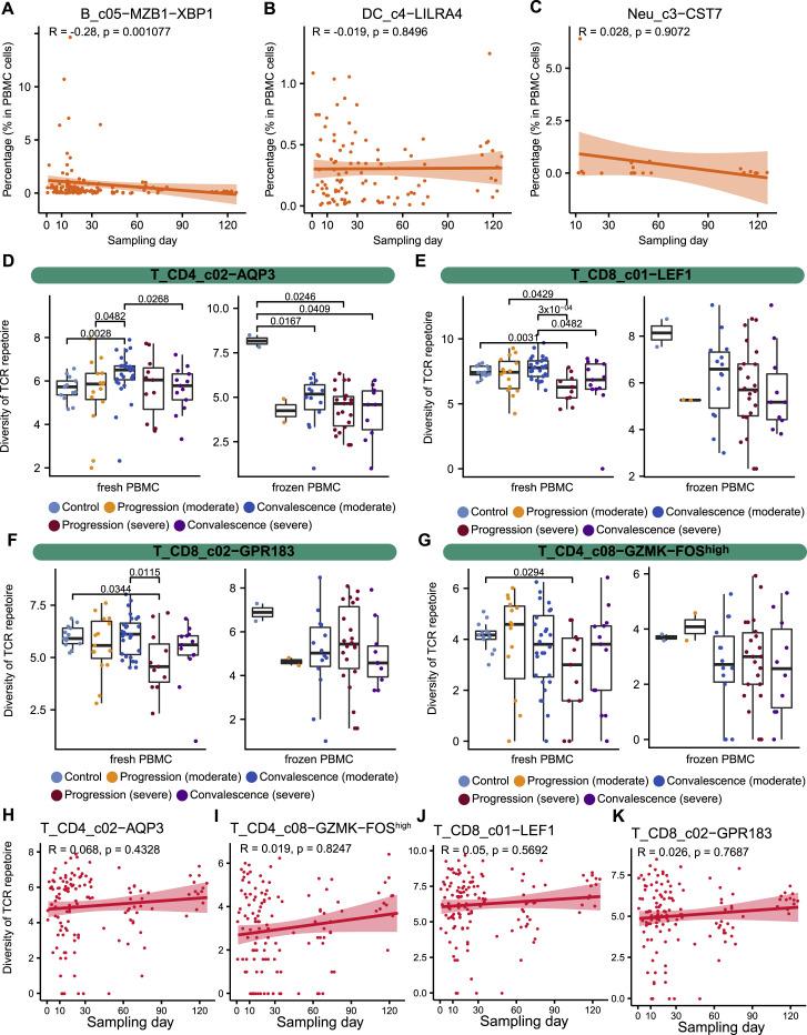
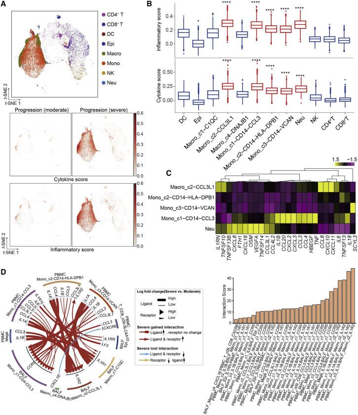
A dysfunctional immune response in coronavirus disease 2019 (COVID-19) patients is a recurrent theme impacting symptoms and mortality, yet a detailed understanding of pertinent immune cells is not complete. We applied single-cell RNA sequencing to 284 samples from 196 COVID-19 patients and controls and created a comprehensive immune landscape with 1.46 million cells. The large dataset enabled us to identify that different peripheral immune subtype changes are associated with distinct clinical features, including age, sex, severity, and disease stages of COVID-19. Severe acute respiratory syndrome coronavirus 2 (SARS-CoV-2) RNA was found in diverse epithelial and immune cell types, accompanied by dramatic transcriptomic changes within virus-positive cells. Systemic upregulation of S100A8/A9, mainly by megakaryocytes and monocytes in the peripheral blood, may contribute to the cytokine storms frequently observed in severe patients. Our data provide a rich resource for understanding the pathogenesis of and developing effective therapeutic strategies for COVID-19.

摘要

在 2019 年冠状病毒病(COVID-19)患者中,功能失调的免疫反应是一个反复出现的主题,影响着症状和死亡率,但对相关免疫细胞的详细了解并不完整。我们应用单细胞 RNA 测序技术对 196 名 COVID-19 患者和对照者的 284 个样本进行了分析,并创建了一个包含 146 万个细胞的全面免疫图谱。这个大型数据集使我们能够确定不同的外周免疫亚型变化与 COVID-19 的不同临床特征相关,包括年龄、性别、严重程度和疾病阶段。在不同的上皮细胞和免疫细胞类型中发现了严重急性呼吸综合征冠状病毒 2(SARS-CoV-2)RNA,伴随着病毒阳性细胞内显著的转录组变化。全身性 S100A8/A9 的上调,主要由外周血中的巨核细胞和单核细胞引起,可能导致严重患者中经常观察到的细胞因子风暴。我们的数据为理解 COVID-19 的发病机制和开发有效的治疗策略提供了丰富的资源。

https://cdn.ncbi.nlm.nih.gov/pmc/blobs/6839/7857060/3717ac7187ac/fx1_lrg.jpg

文献AI研究员

20分钟写一篇综述,助力文献阅读效率提升50倍。

立即体验

用中文搜PubMed

大模型驱动的PubMed中文搜索引擎

马上搜索

文档翻译

学术文献翻译模型,支持多种主流文档格式。

立即体验