Suppr超能文献

鞭毛蛋白 4 从通过增加 TMPRSS2 的表达来调节囊性纤维化气道上皮细胞中的 SARS-CoV-2 感染性。

Flagellin From Modulates SARS-CoV-2 Infectivity in Cystic Fibrosis Airway Epithelial Cells by Increasing TMPRSS2 Expression.

机构信息

Sorbonne Université, Inserm, Centre de Recherche Saint-Antoine (CRSA), Paris, France.

Laboratoire de Parasitologie-Mycologie, APHP, Hôpital Saint-Antoine, Paris, France.

出版信息

Front Immunol. 2021 Dec 7;12:714027. doi: 10.3389/fimmu.2021.714027. eCollection 2021.

Abstract

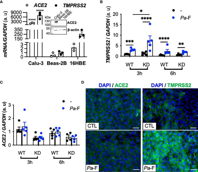
In the coronavirus disease 2019 (COVID-19) health crisis, one major challenge is to identify the susceptibility factors of severe acute respiratory syndrome-coronavirus-2 (SARS-CoV-2) in order to adapt the recommendations for populations, as well as to reduce the risk of COVID-19 development in the most vulnerable people, especially patients with chronic respiratory diseases such as cystic fibrosis (CF). Airway epithelial cells (AECs) play a critical role in the modulation of both immune responses and COVID-19 severity. SARS-CoV-2 infects the airway through the receptor angiotensin-converting enzyme 2, and a host protease, transmembrane serine protease 2 (TMPRSS2), plays a major role in SARS-CoV-2 infectivity. Here, we show that increases TMPRSS2 expression, notably in primary AECs with deficiency of the ion channel CF transmembrane conductance regulator (CFTR). Further, we show that the main component of flagella, the protein flagellin, increases TMPRSS2 expression in primary AECs and Calu-3 cells, through activation of Toll-like receptor-5 and p38 MAPK. This increase is particularly seen in Calu-3 cells deficient for CFTR and is associated with an intracellular increased level of SARS-CoV-2 infection, however, with no effect on the amount of virus particles released. Considering the urgency of the COVID-19 health crisis, this result may be of clinical significance for CF patients, who are frequently infected with and colonized by during the course of CF and might develop COVID-19.

摘要

在 2019 年冠状病毒病(COVID-19)健康危机中,一个主要挑战是确定严重急性呼吸综合征冠状病毒 2(SARS-CoV-2)的易感性因素,以便调整针对人群的建议,并降低最脆弱人群(尤其是患有囊性纤维化(CF)等慢性呼吸道疾病的患者)发生 COVID-19 的风险。气道上皮细胞(AECs)在调节免疫反应和 COVID-19 严重程度方面发挥着关键作用。SARS-CoV-2 通过受体血管紧张素转换酶 2 感染气道,宿主蛋白酶跨膜丝氨酸蛋白酶 2(TMPRSS2)在 SARS-CoV-2 感染性中起主要作用。在这里,我们表明,增加 TMPRSS2 的表达,特别是在 CF 跨膜电导调节剂(CFTR)缺陷的原代 AEC 中。此外,我们表明鞭毛的主要成分,即鞭毛蛋白,通过激活 Toll 样受体 5 和 p38 MAPK,增加原代 AEC 和 Calu-3 细胞中的 TMPRSS2 表达。在 CFTR 缺陷的 Calu-3 细胞中尤其可见,并且与 SARS-CoV-2 感染的细胞内水平增加有关,但是对释放的病毒颗粒数量没有影响。考虑到 COVID-19 健康危机的紧迫性,这一结果对于 CF 患者可能具有临床意义,因为 CF 患者在 CF 过程中经常感染和定植,并且可能会发生 COVID-19。

https://cdn.ncbi.nlm.nih.gov/pmc/blobs/f540/8688244/a2cbf2befd36/fimmu-12-714027-g001.jpg

文献AI研究员

20分钟写一篇综述,助力文献阅读效率提升50倍。

立即体验

用中文搜PubMed

大模型驱动的PubMed中文搜索引擎

马上搜索

文档翻译

学术文献翻译模型,支持多种主流文档格式。

立即体验