Suppr超能文献

单细胞水平解析 SARS-CoV-2 趋向性、抗病毒反应以及对原代人呼吸道上皮细胞中治疗药物的敏感性。

Single cell resolution of SARS-CoV-2 tropism, antiviral responses, and susceptibility to therapies in primary human airway epithelium.

机构信息

Center for Immunology, University of Minnesota, Minneapolis, Minnesota, United States of America.

Department of Microbiology and Immunology, University of Minnesota, Minneapolis, Minnesota, United States of America.

出版信息

PLoS Pathog. 2021 Jan 28;17(1):e1009292. doi: 10.1371/journal.ppat.1009292. eCollection 2021 Jan.

Abstract

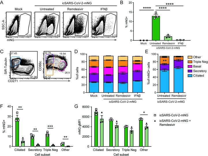
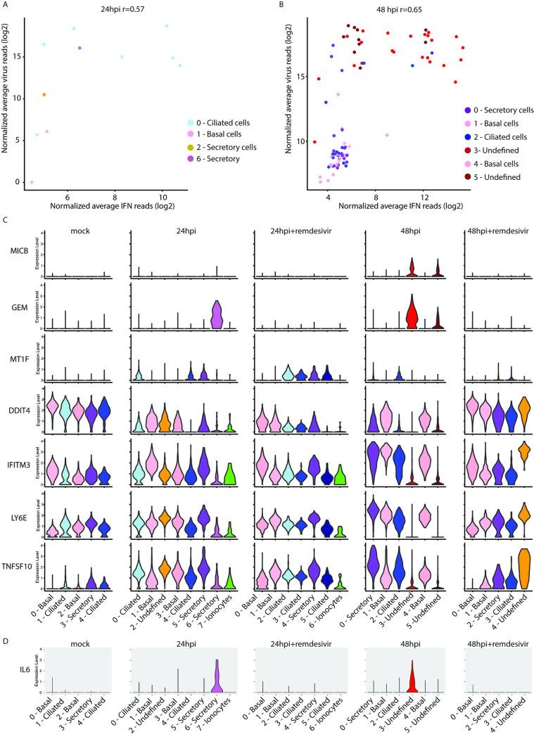
The human airway epithelium is the initial site of SARS-CoV-2 infection. We used flow cytometry and single cell RNA-sequencing to understand how the heterogeneity of this diverse cell population contributes to elements of viral tropism and pathogenesis, antiviral immunity, and treatment response to remdesivir. We found that, while a variety of epithelial cell types are susceptible to infection, ciliated cells are the predominant cell target of SARS-CoV-2. The host protease TMPRSS2 was required for infection of these cells. Importantly, remdesivir treatment effectively inhibited viral replication across cell types, and blunted hyperinflammatory responses. Induction of interferon responses within infected cells was rare and there was significant heterogeneity in the antiviral gene signatures, varying with the burden of infection in each cell. We also found that heavily infected secretory cells expressed abundant IL-6, a potential mediator of COVID-19 pathogenesis.

摘要

人类气道上皮细胞是 SARS-CoV-2 感染的初始部位。我们使用流式细胞术和单细胞 RNA 测序来了解这种多样化细胞群体的异质性如何影响病毒嗜性和发病机制、抗病毒免疫以及瑞德西韦治疗反应的各个方面。我们发现,虽然多种上皮细胞类型容易感染,但纤毛细胞是 SARS-CoV-2 的主要细胞靶标。细胞感染需要宿主蛋白酶 TMPRSS2。重要的是,瑞德西韦治疗可有效抑制各种细胞类型中的病毒复制,并减轻过度炎症反应。感染细胞内干扰素反应的诱导很少见,抗病毒基因特征存在显著异质性,这与每个细胞中的感染负担有关。我们还发现,严重感染的分泌细胞表达大量的白细胞介素 6(IL-6),这是 COVID-19 发病机制的一个潜在介质。

https://cdn.ncbi.nlm.nih.gov/pmc/blobs/f71f/7872261/91b2d95ea15a/ppat.1009292.g001.jpg

文献AI研究员

20分钟写一篇综述,助力文献阅读效率提升50倍。

立即体验

用中文搜PubMed

大模型驱动的PubMed中文搜索引擎

马上搜索

文档翻译

学术文献翻译模型,支持多种主流文档格式。

立即体验