Suppr超能文献

用于新冠病毒疾病建模和药物发现的原代人肺上皮细胞的严重急性呼吸综合征冠状病毒2感染

SARS-CoV-2 infection of primary human lung epithelium for COVID-19 modeling and drug discovery.

作者信息

Mulay Apoorva, Konda Bindu, Garcia Gustavo, Yao Changfu, Beil Stephen, Villalba Jaquelyn M, Koziol Colin, Sen Chandani, Purkayastha Arunima, Kolls Jay K, Pociask Derek A, Pessina Patrizia, de Aja Julio Sainz, Garcia-de-Alba Carolina, Kim Carla F, Gomperts Brigitte, Arumugaswami Vaithilingaraja, Stripp Barry R

机构信息

Lung and Regenerative Medicine Institutes, Cedars-Sinai Medical Center, Los Angeles, CA 90048, USA.

Department of Molecular and Medical Pharmacology, University of California, Los Angeles, CA 90095, USA.

出版信息

Cell Rep. 2021 May 4;35(5):109055. doi: 10.1016/j.celrep.2021.109055. Epub 2021 Apr 13.

Abstract

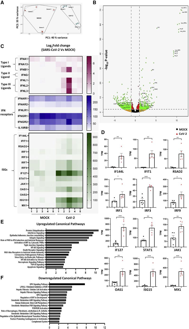
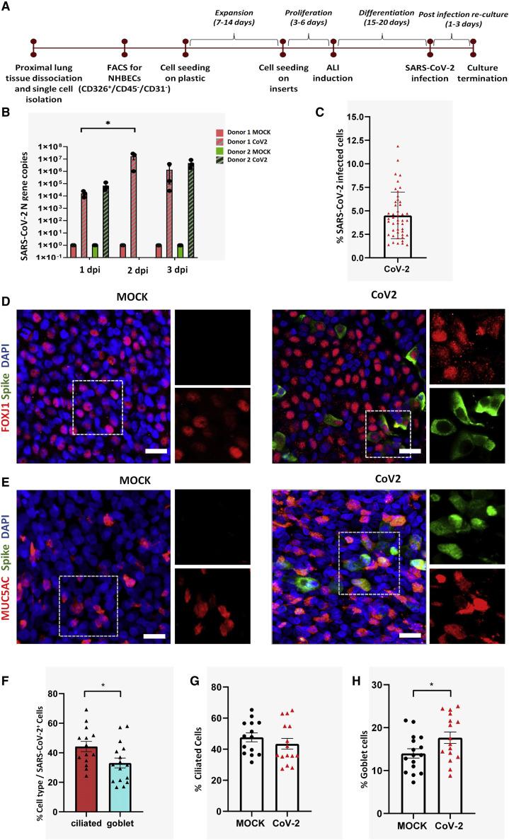
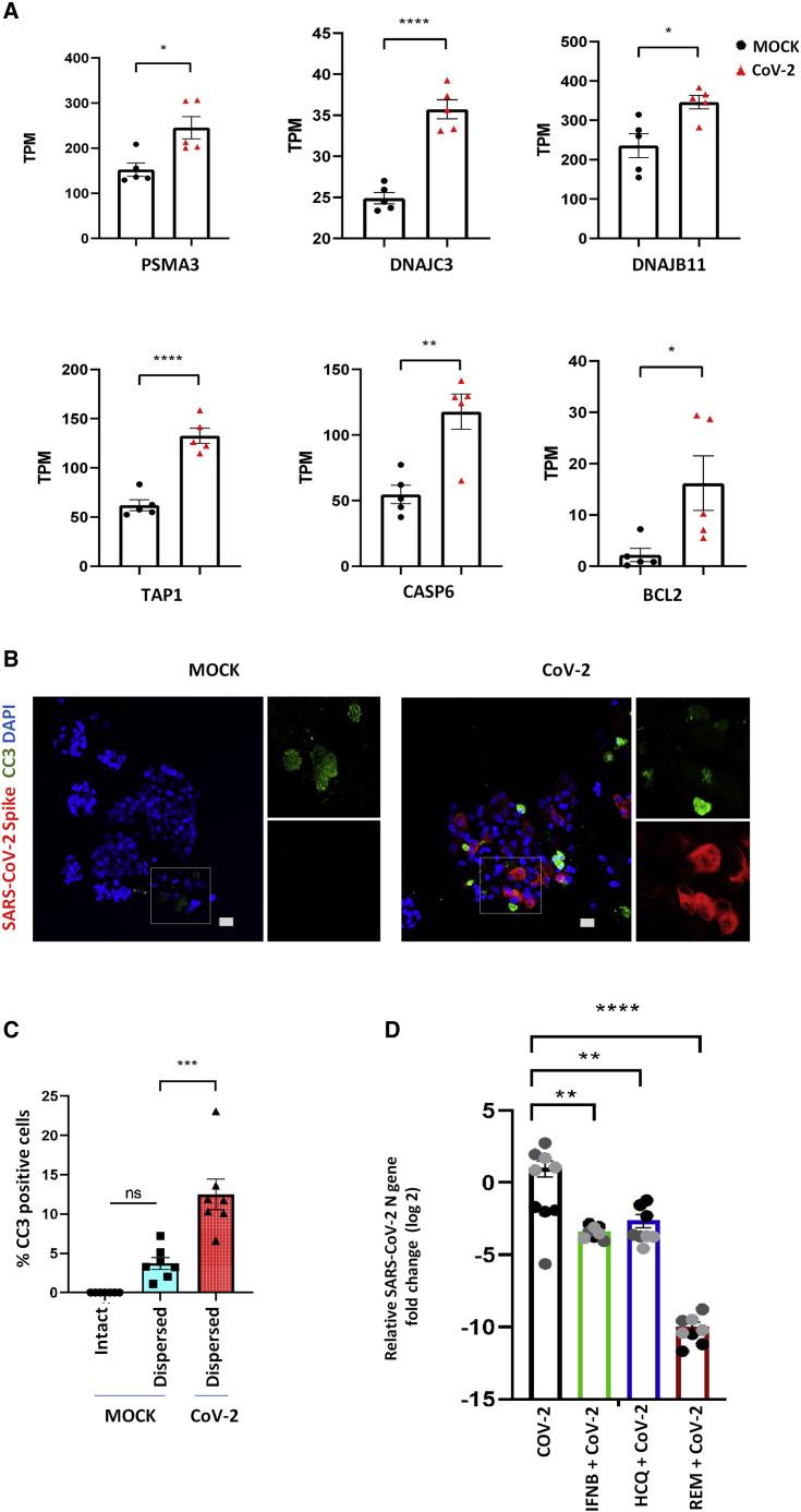
Coronavirus disease 2019 (COVID-19) is the latest respiratory pandemic caused by severe acute respiratory syndrome-related coronavirus 2 (SARS-CoV-2). Although infection initiates in the proximal airways, severe and sometimes fatal symptoms of the disease are caused by infection of the alveolar type 2 (AT2) cells of the distal lung and associated inflammation. In this study, we develop primary human lung epithelial infection models to understand initial responses of proximal and distal lung epithelium to SARS-CoV-2 infection. Differentiated air-liquid interface (ALI) cultures of proximal airway epithelium and alveosphere cultures of distal lung AT2 cells are readily infected by SARS-CoV-2, leading to an epithelial cell-autonomous proinflammatory response with increased expression of interferon signaling genes. Studies to validate the efficacy of selected candidate COVID-19 drugs confirm that remdesivir strongly suppresses viral infection/replication. We provide a relevant platform for study of COVID-19 pathobiology and for rapid drug screening against SARS-CoV-2 and emergent respiratory pathogens.

摘要

2019冠状病毒病(COVID-19)是由严重急性呼吸综合征冠状病毒2(SARS-CoV-2)引起的最新呼吸道大流行疾病。尽管感染始于近端气道,但该疾病的严重且有时致命的症状是由远端肺的2型肺泡(AT2)细胞感染及相关炎症引起的。在本研究中,我们建立了原代人肺上皮感染模型,以了解近端和远端肺上皮对SARS-CoV-2感染的初始反应。近端气道上皮的分化气液界面(ALI)培养物和远端肺AT2细胞的肺泡球培养物很容易被SARS-CoV-2感染,导致上皮细胞自主的促炎反应,干扰素信号基因的表达增加。验证所选候选COVID-19药物疗效的研究证实,瑞德西韦强烈抑制病毒感染/复制。我们为COVID-19病理生物学研究以及针对SARS-CoV-2和新出现的呼吸道病原体的快速药物筛选提供了一个相关平台。

https://cdn.ncbi.nlm.nih.gov/pmc/blobs/3cca/8043574/a0f39f526f0c/fx1_lrg.jpg

文献AI研究员

20分钟写一篇综述,助力文献阅读效率提升50倍。

立即体验

用中文搜PubMed

大模型驱动的PubMed中文搜索引擎

马上搜索

文档翻译

学术文献翻译模型,支持多种主流文档格式。

立即体验