Suppr超能文献

靶向EZH2以提高获得性放射性抗性膀胱癌细胞的敏感性。

EZH2 targeting to improve the sensitivity of acquired radio-resistance bladder cancer cells.

作者信息

Zhang Xiangyan, Ma Xiangli, Wang Quanxin, Kong Zhaolu

机构信息

The Institute of Radiation Medicine, Fudan University, 2094 Xietu Road, Shanghai 200032, P.R. China.

The Institute of Radiation Medicine, Fudan University, 2094 Xietu Road, Shanghai 200032, P.R. China.

出版信息

Transl Oncol. 2022 Feb;16:101316. doi: 10.1016/j.tranon.2021.101316. Epub 2021 Dec 21.

Abstract

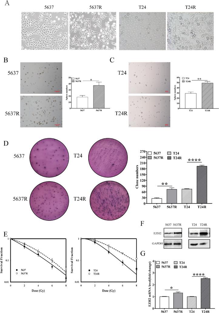
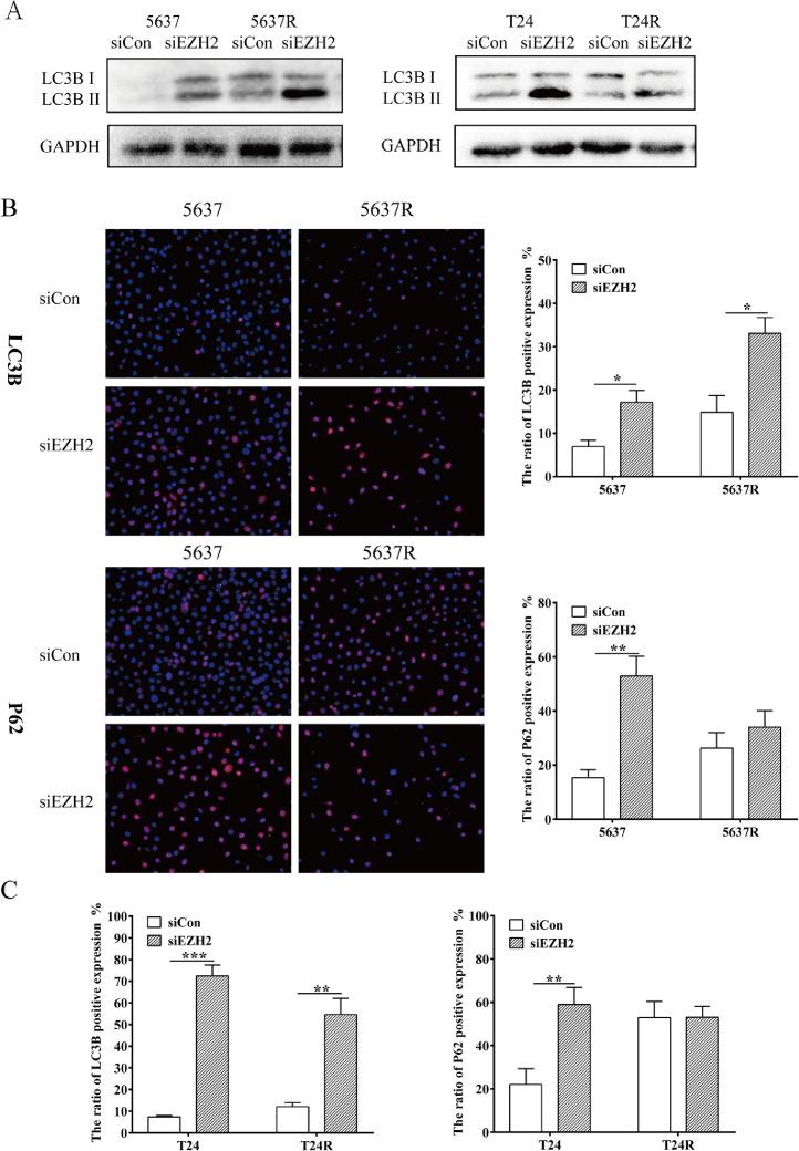
Among the many treatments for Bladder cancer (BCa) patients, radiotherapy is an effective way to preserve the bladder. However, as the frequency of irradiation increases, the tumor cells appear "acquired radio-resistance" (ARR) and loss the sensitivity to radiotherapy. To explore the molecular mechanism of ARR, two BCa cell lines, 5637 and T24, were enrolled here and their ARR counterparts, 5637R and T24R, were obtained by exposure to γ-ray of 2 Gy for 30 times. Compared to parental cells, ARR cells have significantly enhanced stem cell-like phenotype, robust DNA damage repair capabilities and elevated expression of zeste homolog 2 (EZH2). Decreasing EZH2 expression, both parental and ARR cells exhibited reduced abilities of forming microsphere and repairing DNA damage, but enhanced cells radio-sensitivity and intracellular autophagy compared to untreated cells. Down-regulation the expression of EZH2 induced an increasing of both LC3 and P62 in parental cells, while in ARR cells, only LC3 increased upon EZH2 reduction. On the other hand, UNC1999 treatment caused the increasing of LC3B and P62 in all cells, suggested that siEZH2 and UNC1999 affect ARR cells autophagy through different mechanisms. In vivo study showed that pre-treated with UNC1999 greatly enhanced T24R cells sensitivity to IR, and knocking down the expression of EZH2 significantly suppressed the tumor growth. Combined with bioinformatics data analysis, we speculate that EZH2 is an important biomolecule linking the diagnosis, radiotherapy and prognosis of BCa. EZH2 targeted therapy may be an effective way to overcome ARR of BCa, and is worthy of in-depth study.

摘要

在膀胱癌(BCa)患者的众多治疗方法中,放射治疗是保留膀胱的有效方法。然而,随着照射频率的增加,肿瘤细胞会出现“获得性放射抗性”(ARR)并丧失对放射治疗的敏感性。为了探索ARR的分子机制,本研究纳入了两种BCa细胞系5637和T24,并通过2 Gy的γ射线照射30次获得了它们的ARR对应细胞系5637R和T24R。与亲代细胞相比,ARR细胞具有显著增强的干细胞样表型、强大的DNA损伤修复能力以及增强的zeste同源物2(EZH2)表达。降低EZH2表达后,亲代细胞和ARR细胞形成微球和修复DNA损伤的能力均降低,但与未处理细胞相比,细胞放射敏感性和细胞内自噬增强。下调EZH2表达导致亲代细胞中LC3和P62均增加,而在ARR细胞中,EZH2降低时仅LC3增加。另一方面,UNC1999处理导致所有细胞中LC3B和P62增加,表明siEZH2和UNC1999通过不同机制影响ARR细胞的自噬。体内研究表明,用UNC1999预处理可大大增强T24R细胞对IR的敏感性,敲低EZH2表达可显著抑制肿瘤生长。结合生物信息学数据分析,我们推测EZH2是连接BCa诊断、放射治疗和预后的重要生物分子。EZH2靶向治疗可能是克服BCa的ARR的有效方法,值得深入研究。

https://cdn.ncbi.nlm.nih.gov/pmc/blobs/7e5d/8695351/65fea15e49e1/gr1.jpg

文献AI研究员

20分钟写一篇综述,助力文献阅读效率提升50倍。

立即体验

用中文搜PubMed

大模型驱动的PubMed中文搜索引擎

马上搜索

文档翻译

学术文献翻译模型,支持多种主流文档格式。

立即体验