Suppr超能文献

使用新型配体 [Ga]Ga-OncoFAP-DOTAGA 进行成纤维细胞激活蛋白 (FAP) 的转化成像。

Translational imaging of the fibroblast activation protein (FAP) using the new ligand [Ga]Ga-OncoFAP-DOTAGA.

机构信息

Department of Nuclear Medicine, University Hospital Münster, Albert-Schweitzer Campus 1, Building A1, 48149, Münster, Germany.

European Institute for Molecular Imaging, University of Münster, Waldeyerstraße 15, 48149, Münster, Germany.

出版信息

Eur J Nucl Med Mol Imaging. 2022 May;49(6):1822-1832. doi: 10.1007/s00259-021-05653-0. Epub 2021 Dec 27.

Abstract

PURPOSE

The fibroblast activation protein (FAP) is an emerging target for molecular imaging and therapy in cancer. OncoFAP is a novel small organic ligand for FAP with very high affinity. In this translational study, we establish [Ga]Ga-OncoFAP-DOTAGA (Ga-OncoFAP) radiolabeling, benchmark its properties in preclinical imaging, and evaluate its application in clinical PET scanning.

METHODS

Ga-OncoFAP was synthesized in a cassette-based fully automated labeling module. Lipophilicity, affinity, and serum stability of Ga-OncoFAP were assessed by determining logD, IC values, and radiochemical purity. Ga-OncoFAP tumor uptake and imaging properties were assessed in preclinical dynamic PET/MRI in murine subcutaneous tumor models. Finally, biodistribution and uptake in a variety of tumor types were analyzed in 12 patients based on individual clinical indications that received 163 ± 50 MBq Ga-OncoFAP combined with PET/CT and PET/MRI.

RESULTS

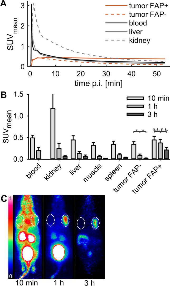
Ga-OncoFAP radiosynthesis was accomplished with high radiochemical yields. Affinity for FAP, lipophilicity, and stability of Ga-OncoFAP measured are ideally suited for PET imaging. PET and gamma counting-based biodistribution demonstrated beneficial tracer kinetics and high uptake in murine FAP-expressing tumor models with high tumor-to-blood ratios of 8.6 ± 5.1 at 1 h and 38.1 ± 33.1 at 3 h p.i. Clinical Ga-OncoFAP-PET/CT and PET/MRI demonstrated favorable biodistribution and kinetics with high and reliable uptake in primary cancers (SUV 12.3 ± 2.3), lymph nodes (SUV 9.7 ± 8.3), and distant metastases (SUV up to 20.0).

CONCLUSION

Favorable radiochemical properties, rapid clearance from organs and soft tissues, and intense tumor uptake validate Ga-OncoFAP as a powerful alternative to currently available FAP tracers.

摘要

目的

成纤维细胞激活蛋白(FAP)是癌症分子成像和治疗的新兴靶点。OncoFAP 是一种新型的 FAP 小分子配体,具有极高的亲和力。在这项转化研究中,我们建立了 [Ga]Ga-OncoFAP-DOTAGA(Ga-OncoFAP)放射性标记物,并对其在临床前成像中的特性进行了基准测试,同时评估了其在临床 PET 扫描中的应用。

方法

Ga-OncoFAP 通过基于盒式的全自动标记模块合成。通过测定 logD、IC 值和放射性化学纯度来评估 Ga-OncoFAP 的亲脂性、亲和力和血清稳定性。在小鼠皮下肿瘤模型中进行预临床动态 PET/MRI 评估 Ga-OncoFAP 的肿瘤摄取和成像特性。最后,根据 12 名患者的个体临床指征,分析了多种肿瘤类型的生物分布和摄取情况,这些患者接受了 163±50MBq 的 Ga-OncoFAP 联合 PET/CT 和 PET/MRI 检查。

结果

Ga-OncoFAP 的放射性合成获得了高放射性化学产率。所测量的 FAP 亲和力、亲脂性和稳定性非常适合 PET 成像。PET 和伽马计数的生物分布研究表明,在具有高肿瘤与血液比(1 h 时为 8.6±5.1,3 h 时为 38.1±33.1)的 FAP 表达肿瘤模型中,Ga-OncoFAP 具有有益的示踪剂动力学和高摄取。临床 Ga-OncoFAP-PET/CT 和 PET/MRI 显示出有利的生物分布和动力学特性,在原发性癌症(SUV12.3±2.3)、淋巴结(SUV9.7±8.3)和远处转移(SUV 高达 20.0)中具有高且可靠的摄取。

结论

良好的放射化学特性、快速从器官和软组织清除以及强烈的肿瘤摄取使 Ga-OncoFAP 成为目前可用的 FAP 示踪剂的有力替代品。

https://cdn.ncbi.nlm.nih.gov/pmc/blobs/c7ec/9016025/2f09951bb254/259_2021_5653_Sch1_HTML.jpg

文献AI研究员

20分钟写一篇综述,助力文献阅读效率提升50倍。

立即体验

用中文搜PubMed

大模型驱动的PubMed中文搜索引擎

马上搜索

文档翻译

学术文献翻译模型,支持多种主流文档格式。

立即体验