Suppr超能文献

基于保护动机理论分析媒体信任对公众未来接种新冠疫苗意愿的影响

Analysis of the Impact of Media Trust on the Public's Motivation to Receive Future Vaccinations for COVID-19 Based on Protection Motivation Theory.

作者信息

Li Zeming, Sun Xinying

机构信息

Department of Social Medicine and Health Education, School of Public Health, Peking University, Beijing 100191, China.

出版信息

Vaccines (Basel). 2021 Nov 26;9(12):1401. doi: 10.3390/vaccines9121401.

Abstract

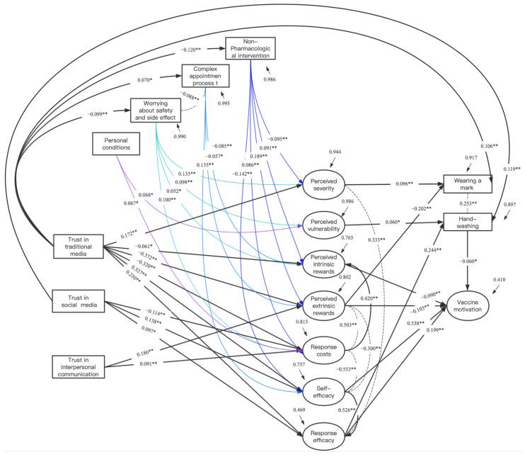
: Media trust is one of the essential factors affecting health behavior. Based on the protection motivation theory (PMT), this study explores the impact of different public media trust (traditional media, social media, interpersonal communication) on future COVID-19 vaccine motivation. : The online survey was conducted from 14 April to 30 April 2021, and 2098 adults were recruited to participate in the online survey through the Wenjuanxing online survey platform. The survey included the PMT constructs (threat appraisal, coping appraisal, and motivation for future COVID-19 vaccination), trust in different media, vaccine hesitation reasons, and implementation of other non-pharmaceutical interventions. Structural equation model (SEM) was used for latent variable analysis, and Spearman linear correlation coefficient matrix was used to explore the relationships between variables. : In terms of trust in different media, participants who had a higher education level ( = 0.038), who was married ( = 0.002), and who had not been vaccinated against COVID-19 during the survey ( = 0.002) show greater trust in traditional media. Participants who were married ( = 0.001), who had a relatively high income ( = 0.020), and who had not been vaccinated ( = 0.044) show greater trust in social media. Older participants ( < 0.001) and married ( < 0.001) showed greater trust in interpersonal communication. In the structural equation, trust in traditional media had a direct positive impact on perceived severity (β = 0.172, < 0.001) and a direct negative impact on internal rewards (β = -0.061, < 0.05). Trust in both traditional and social media separately had a direct positive impact on self-efficacy (β = 0.327, < 0.001; β = 0.138, < 0.001) and response efficiency (β = 0.250, < 0.001; β = 0.097, < 0.05) and a direct negative impact on response costs (β = -0.329, < 0.001; β = -0.114, < 0.001). Trust in interpersonal communication had a direct positive impact on external rewards (β = 0.186, < 0.001) and response costs (β = 0.091, < 0.001). Overall, traditional media trust had an indirect positive influence on vaccine motivation (β = 0.311), social media trust had an indirect positive influence on vaccine motivation (β = 0.110), and interpersonal communication had an indirect negative influence on vaccine motivation (β = -0.022). : This study supports the use of PMT as an intermediate variable to explore the effect of media trust on vaccination intention. High trust in traditional media has helped reduce vaccine hesitation, increased the public's future COVID-19 vaccination motivation, and maintained other non-pharmacological interventions. Social media also had a certain promotion effect on vaccine motivation. In this context, attention should also be paid to interpersonal communication, and the science publicity work was suggested for an individual's family members and friends in the future to improve the quality and ability of interpersonal communication.

摘要

媒体信任是影响健康行为的重要因素之一。基于保护动机理论(PMT),本研究探讨了不同公共媒体信任(传统媒体、社交媒体、人际传播)对未来新冠疫苗接种意愿的影响。

2021年4月14日至4月30日进行了在线调查,通过问卷星在线调查平台招募了2098名成年人参与在线调查。该调查包括PMT结构(威胁评估、应对评估和未来新冠疫苗接种意愿)、对不同媒体的信任、疫苗犹豫原因以及其他非药物干预措施的实施情况。采用结构方程模型(SEM)进行潜变量分析,并使用斯皮尔曼线性相关系数矩阵探索变量之间的关系。

在对不同媒体的信任方面,受教育程度较高(p = 0.038)、已婚(p = 0.002)且在调查期间未接种新冠疫苗(p = 0.002)的参与者对传统媒体表现出更高的信任。已婚(p = 0.001)、收入相对较高(p = 0.020)且未接种疫苗(p = 0.044)的参与者对社交媒体表现出更高的信任。年龄较大的参与者(p < 0.001)和已婚参与者(p < 0.001)对人际传播表现出更高的信任。在结构方程中,对传统媒体的信任对感知严重性有直接正向影响(β = 0.172,p < 0.001),对内部回报有直接负向影响(β = -0.061,p < 0.05)。对传统媒体和社交媒体的信任分别对自我效能感有直接正向影响(β = 0.327,p < 0.001;β = 0.138,p < 0.001)和反应效能有直接正向影响(β = 0.250,p < 0.001;β = 0.097,p < 0.05),对反应成本有直接负向影响(β = -0.329,p < 0.001;β = -0.114,p < 0.001)。对人际传播的信任对外部回报有直接正向影响(β = 0.186,p < 0.001)和反应成本有直接正向影响(β = 0.091,p < 0.001)。总体而言,对传统媒体的信任对疫苗接种意愿有间接正向影响(β = 0.311),对社交媒体的信任对疫苗接种意愿有间接正向影响(β = 0.110),人际传播对疫苗接种意愿有间接负向影响(β = -0.022)。

本研究支持将PMT作为中间变量来探讨媒体信任对疫苗接种意愿的影响。对传统媒体的高度信任有助于减少疫苗犹豫,提高公众未来接种新冠疫苗的意愿,并维持其他非药物干预措施。社交媒体对疫苗接种意愿也有一定的促进作用。在此背景下,也应关注人际传播,建议未来针对个人的家人和朋友开展科普宣传工作,以提高人际传播的质量和能力。

https://cdn.ncbi.nlm.nih.gov/pmc/blobs/50c4/8708237/50d528b425f0/vaccines-09-01401-g001.jpg

文献AI研究员

20分钟写一篇综述,助力文献阅读效率提升50倍。

立即体验

用中文搜PubMed

大模型驱动的PubMed中文搜索引擎

马上搜索

文档翻译

学术文献翻译模型,支持多种主流文档格式。

立即体验